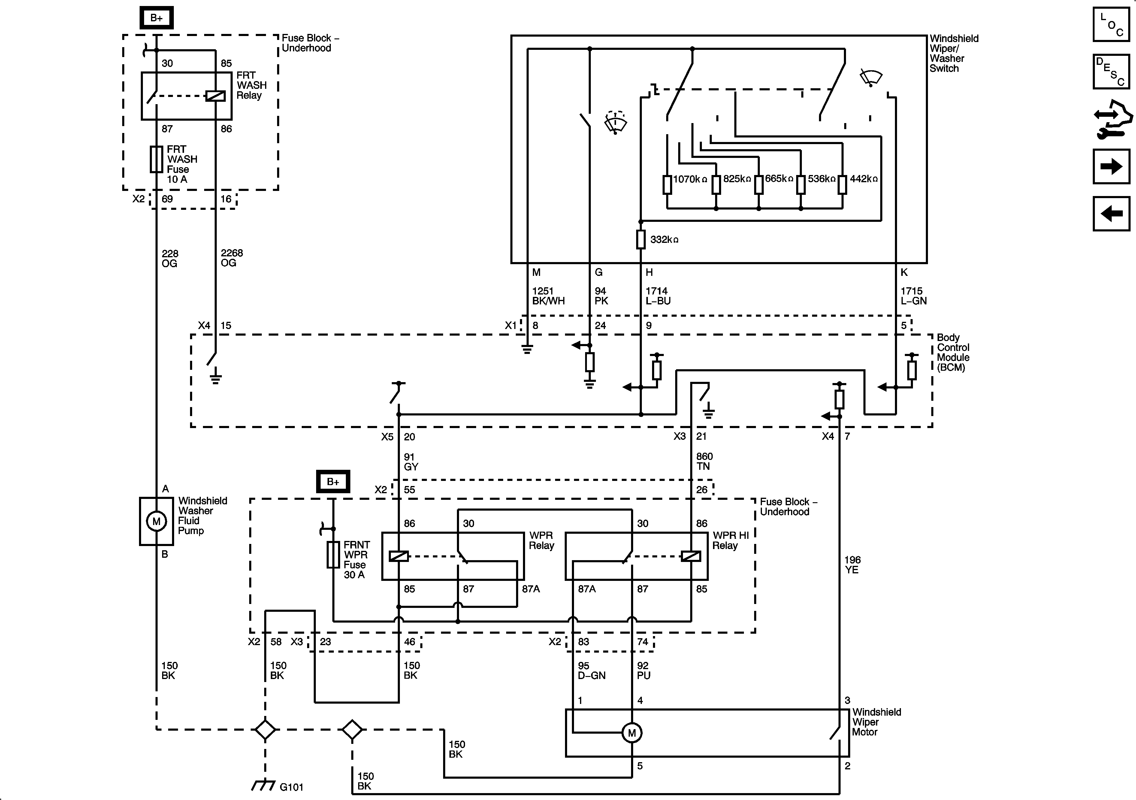
| Figure 1: |
Front Wiper/Washer Controls LHD
|
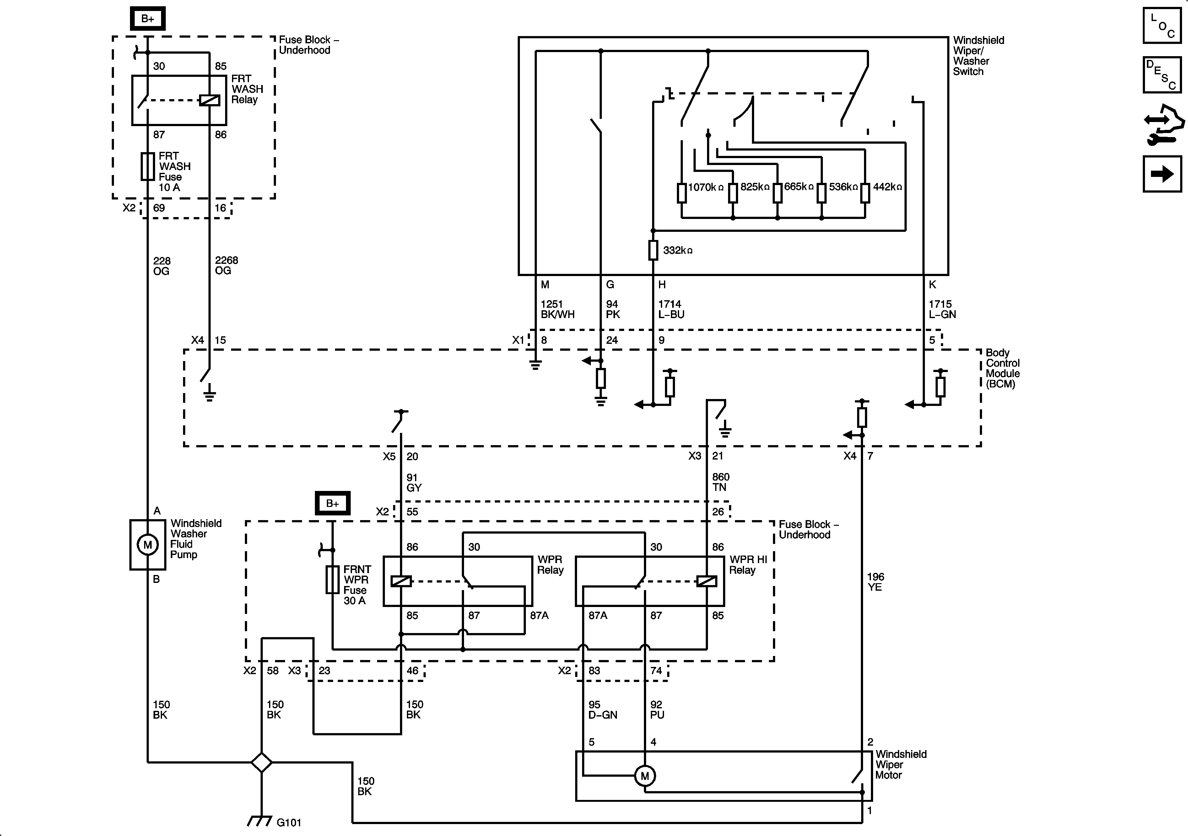
| Figure 2: |
Front Washer/Wiper Controls RHD
|
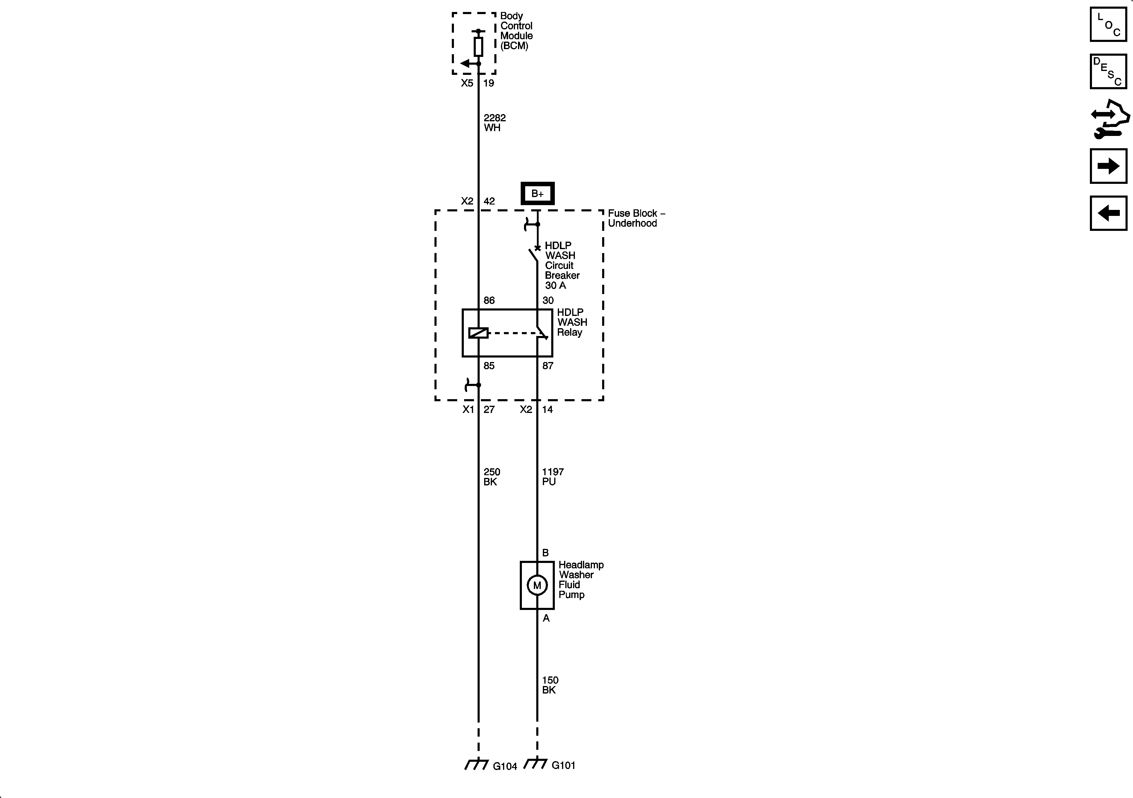
| Figure 3: |
Headlamp Washers (CE4)
|
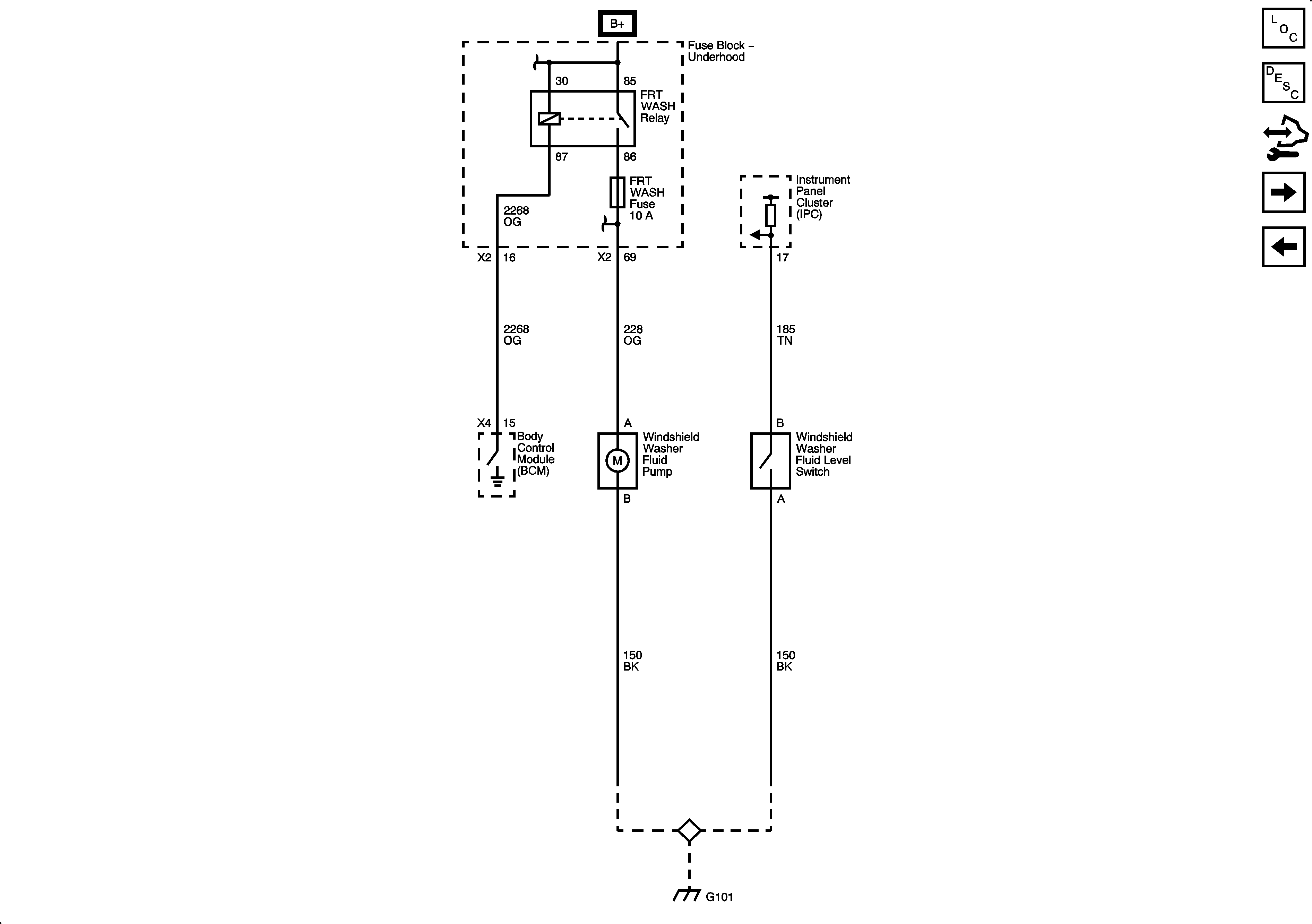
| Figure 4: |
Windshield Washer Fluid Pump and Washer Fluid Level Switch
|
| Figure 5: |
Heated Washer Nozzles (XA7)
|
| Figure 6: |
Rear Wiper/Washer
|