GM Service Manual Online
For 1990-2009 cars only
Makes
🢒
Cadillac
🢒
2005
🢒
STS
🢒
Suspension
🢒
Tire Pressure Monitoring
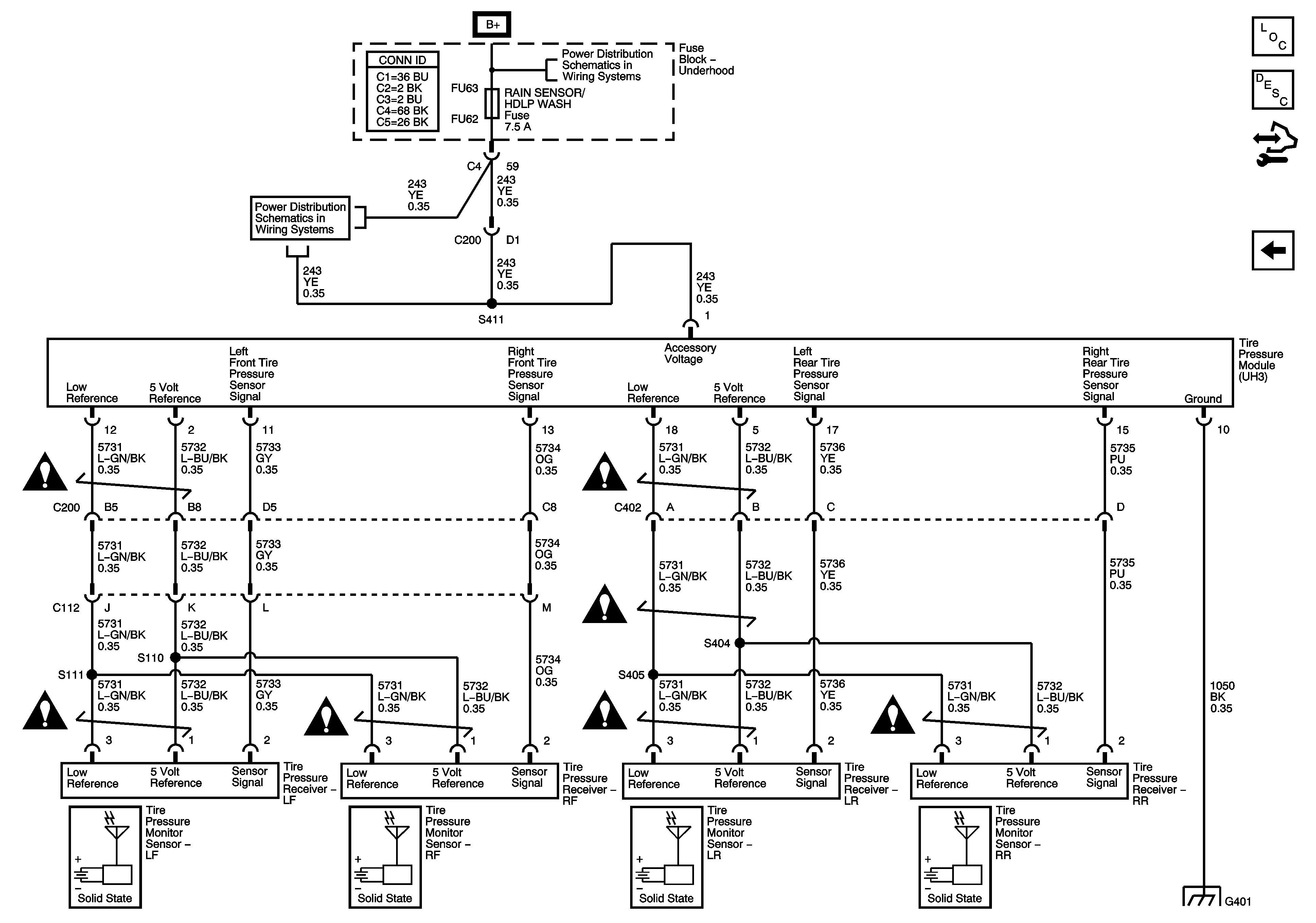
🢒 Tire Pressure Monitoring System Schematics
Figure
1:
Domestic and Europe
Master Electrical Component List
Tire Pressure Monitor Description and Operation
Control Module References
Japan
GMLAN Low Speed 2 of 2
GMLAN Low Speed 1 of 2
Figure
2:
Japan
Master Electrical Component List
Tire Pressure Monitor Description and Operation
Control Module References
Domestic and Europe
Fuse Block Underhood Bussing
Tire Pressure Monitoring System Schematic Icons
Tire Pressure Monitoring System Schematic Icons
Tire Pressure Monitoring System Schematic Icons
Tire Pressure Monitoring System Schematic Icons
Tire Pressure Monitoring System Schematic Icons
Tire Pressure Monitoring System Schematic Icons
Tire Pressure Monitoring System Schematic Icons