GM Service Manual Online
For 1990-2009 cars only
Makes
🢒
Cadillac
🢒
2007
🢒
STS
🢒
Body Systems
🢒
Mirrors
🢒 Inside Rearview Mirror Schematics
Figure
1:
Inside Rearview Mirror (ISRVM), Power and Ground
Master Electrical Component List
Automatic Day-Night Mirror Description and Operation
Control Module References
Automatic Headlamp Dimming Signals
Fuse Block Underhood Wiring Bussing
Backup Lamps, CHMSL - Domestic and Export
Fuse Block - Right Rear Bussing
Fuse Block - Right Rear Bussing
Fuse Block - Right Rear Bussing
G401 (2 of 2)
Onstar 1 of 2
G401 (2 of 2)
G402 (1 of 2)
G402 (2 of 2)
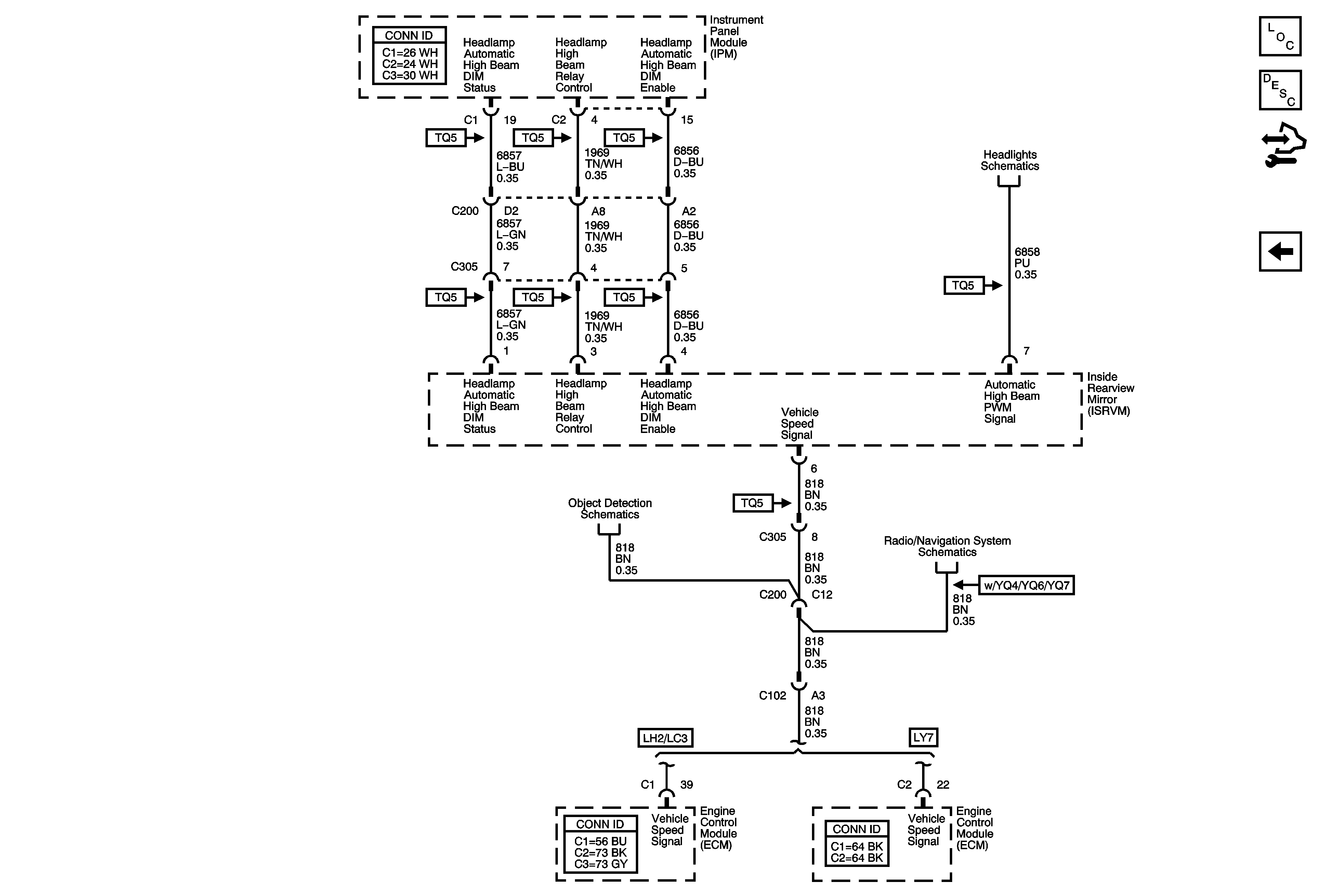
Figure
2:
Inside Rearview Mirror (ISRVM): Automatic Headlamp Dimming Signals
Master Electrical Component List
Automatic Day-Night Mirror Description and Operation
Control Module References
07 STS Inside Rearview Mirror - Power and Ground
Automatic Headlamp Dimming Relay w/ TT6, Headlamps w/ TT6
Object Detection Schematics
Microphone, VSS and GPS Antenna