GM Service Manual Online
For 1990-2009 cars only
Makes
🢒
Cadillac
🢒
2007
🢒
STS
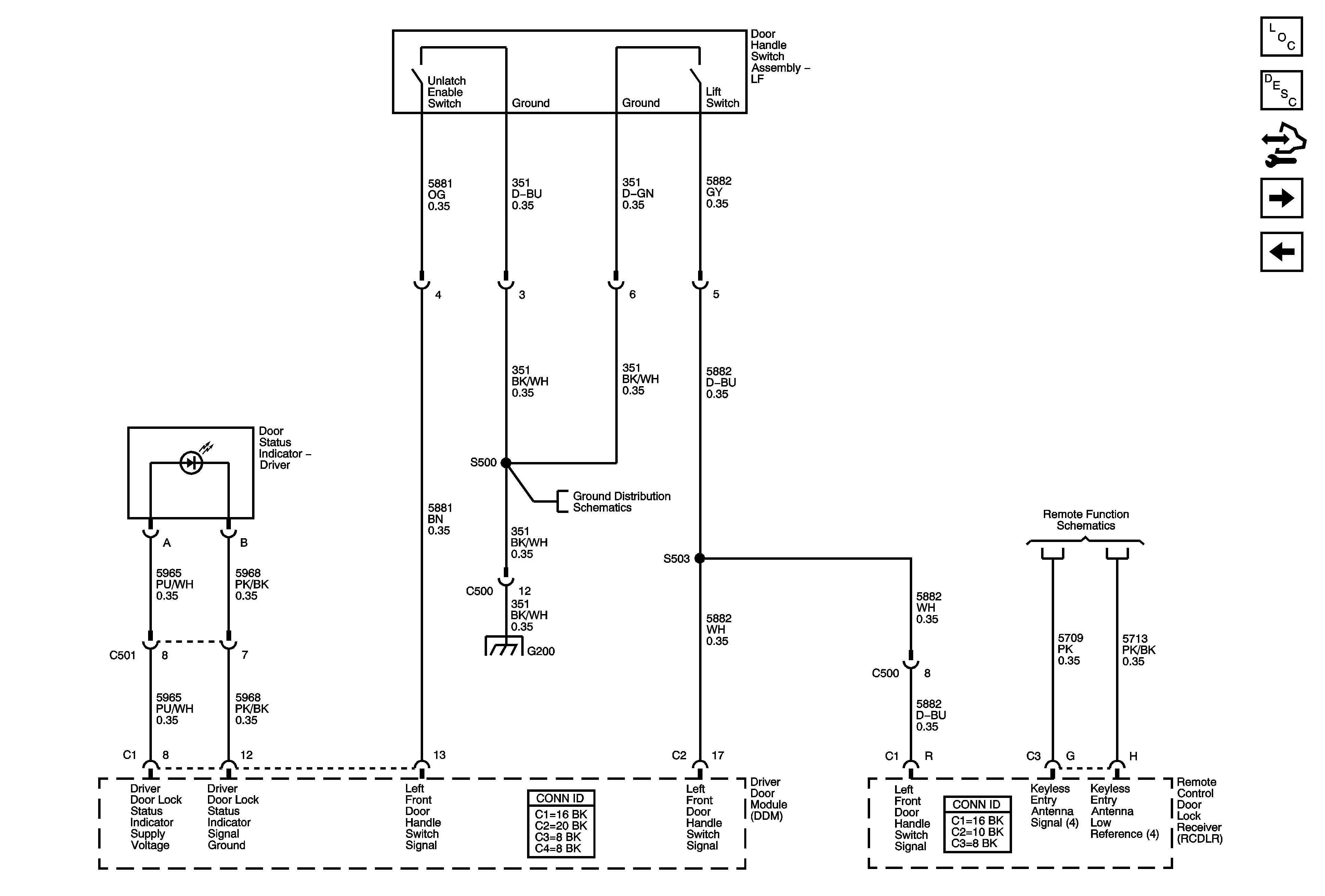
🢒 Left Front Door Handle Assembly, Door Status Indicator - Driver
Left Front Door Handle Assembly, Door Status Indicator - Driver
Left Front Door Handle Assembly, Door Status Indicator - Driver
Master Electrical Component List
Power Door Locks Description and Operation
Control Module References
Right Front Door Handle Assembly, Door Status Indicator - Passenger
Left Rear and Right Rear Door Lock
G200 (1 of 2)
G200 (1 of 2)
Keyless Entry Module Power, Grounds, Antennas, and Switches