GM Service Manual Online
For 1990-2009 cars only
Makes
🢒
Cadillac
🢒
2007
🢒
STS
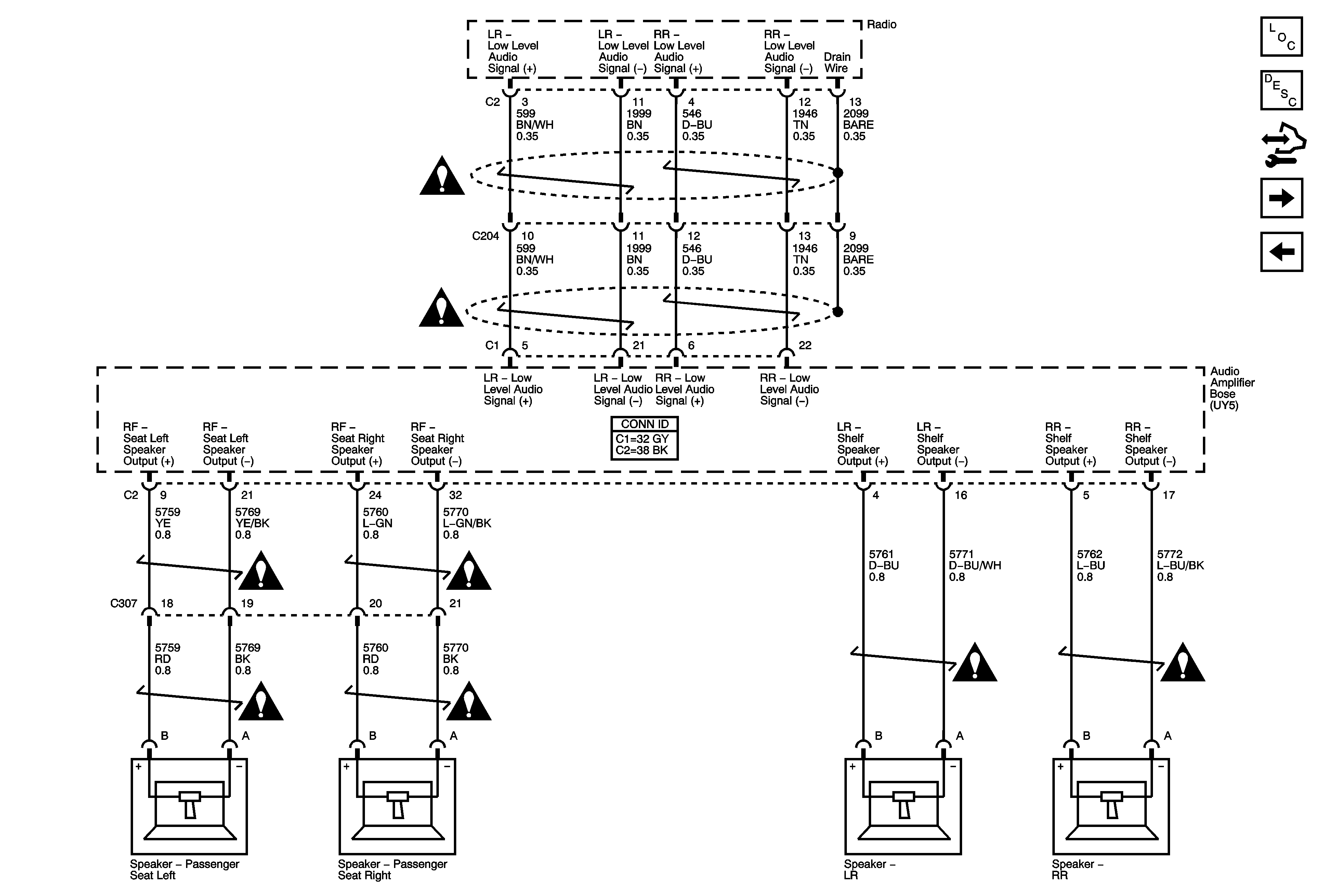
🢒 Speakers w/ UY5 3 of 3
Speakers w/ UY5 3 of 3
Speakers (w/UY5) 3 of 3
Master Electrical Component List
Radio/Audio System Description and Operation
Control Module References
Radio Antennas, Audio/Video Adapter
Speakers w/ UY5 2 of 3
Entertainment/Communication Schematic Icons
Entertainment/Communication Schematic Icons
Entertainment/Communication Schematic Icons
Entertainment/Communication Schematic Icons
Entertainment/Communication Schematic Icons
Entertainment/Communication Schematic Icons
Entertainment/Communication Schematic Icons
Entertainment/Communication Schematic Icons