GM Service Manual Online
For 1990-2009 cars only
Makes
🢒
Cadillac
🢒
2008
🢒
STS
🢒
Body Systems
🢒
Lighting
🢒 Fog Lights Schematics
Figure
1:
Front Fog Lamps
Master Electrical Component List
Exterior Lighting Systems Description and Operation
Control Module References
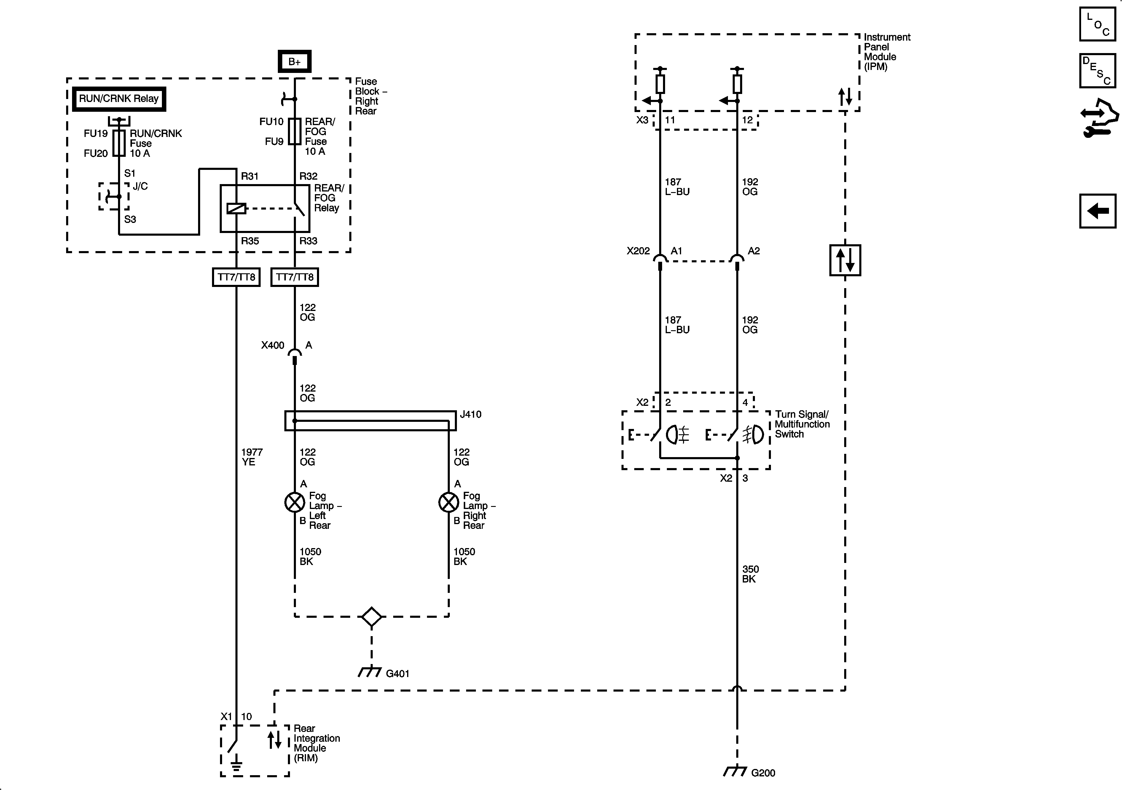
Rear Fog Lamps (except North America)
Figure
2:
Rear Fog Lamps (except North America)
Master Electrical Component List
Exterior Lighting Systems Description and Operation
Control Module References
Front Fog Lamps