GM Service Manual Online
For 1990-2009 cars only
Figure 1:

DDM Power, Ground and DLC


Object Number: 1902378  Size: FS
Master Electrical Component List
Power Door Locks Description and Operation
Control Module References
DDM Signals/Controls 1 of 2
Figure 2:

DDM Signals/Controls 1 of 2


Object Number: 1902380  Size: FS
Master Electrical Component List
Power Door Locks Description and Operation
Control Module References
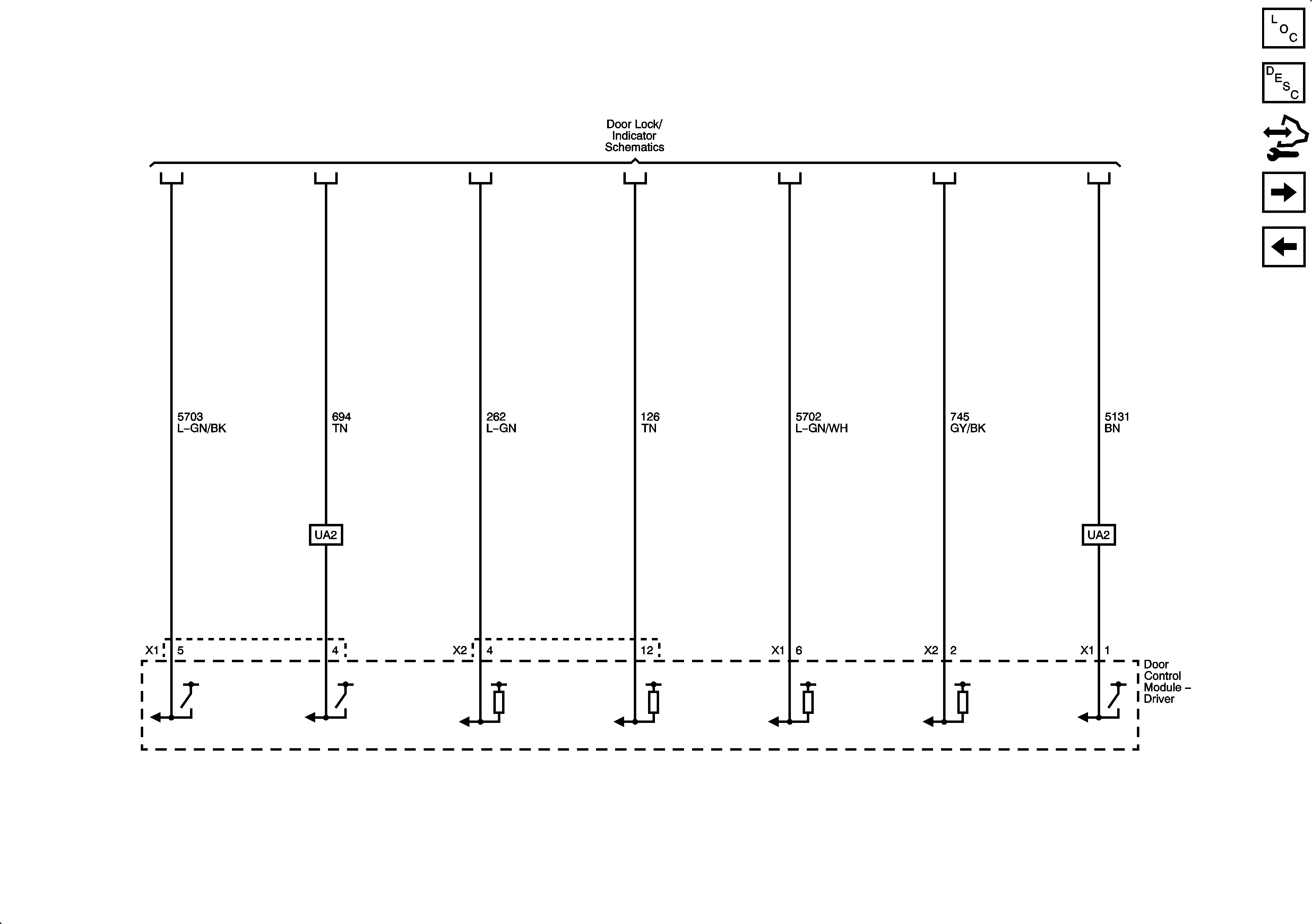
DDM Signals/Controls 2 of 2
DDM Power, Ground and DLC
Figure 3:

DDM Signals/Controls 2 of 2


Object Number: 1902382  Size: FS
Master Electrical Component List
Power Door Locks Description and Operation
Control Module References
FPDM Power, Ground and DLC
DDM Signals/Controls 1 of 2
Figure 4:

FPDM Power, Ground and DLC


Object Number: 1902384  Size: FS
Master Electrical Component List
Power Door Locks Description and Operation
Control Module References
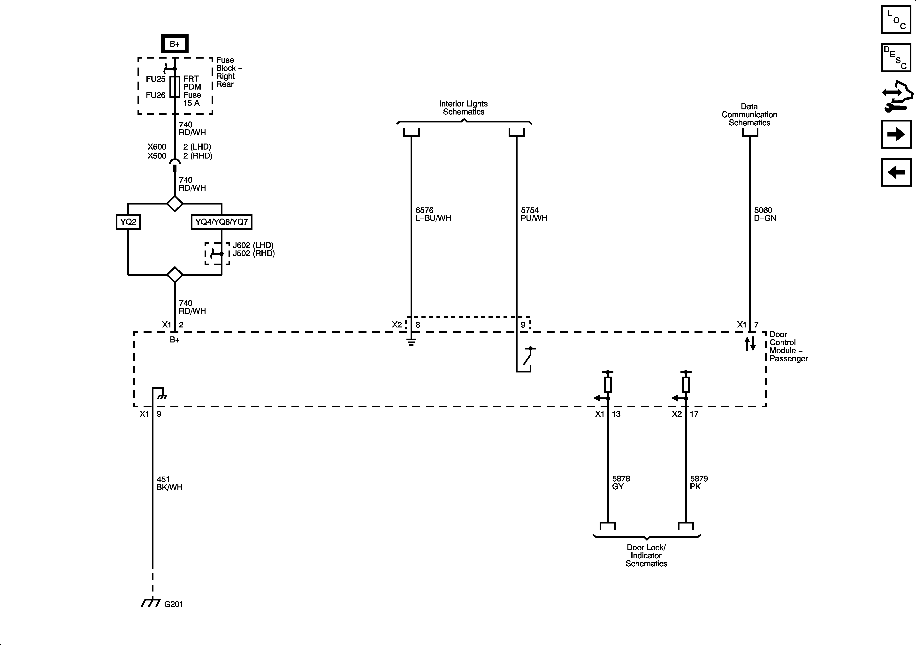
FPDM Signals/Controls 1 of 2
DDM Signals/Controls 2 of 2
Figure 5:

FPDM Signals/Controls 1 of 2


Object Number: 1902389  Size: FS
Master Electrical Component List
Power Door Locks Description and Operation
Control Module References
FPDM Signals/Controls 2 of 2
FPDM Power, Ground and DLC
Figure 6:

FPDM Signals/Controls 2 of 2


Object Number: 1902391  Size: FS
Master Electrical Component List
Power Door Locks Description and Operation
Control Module References
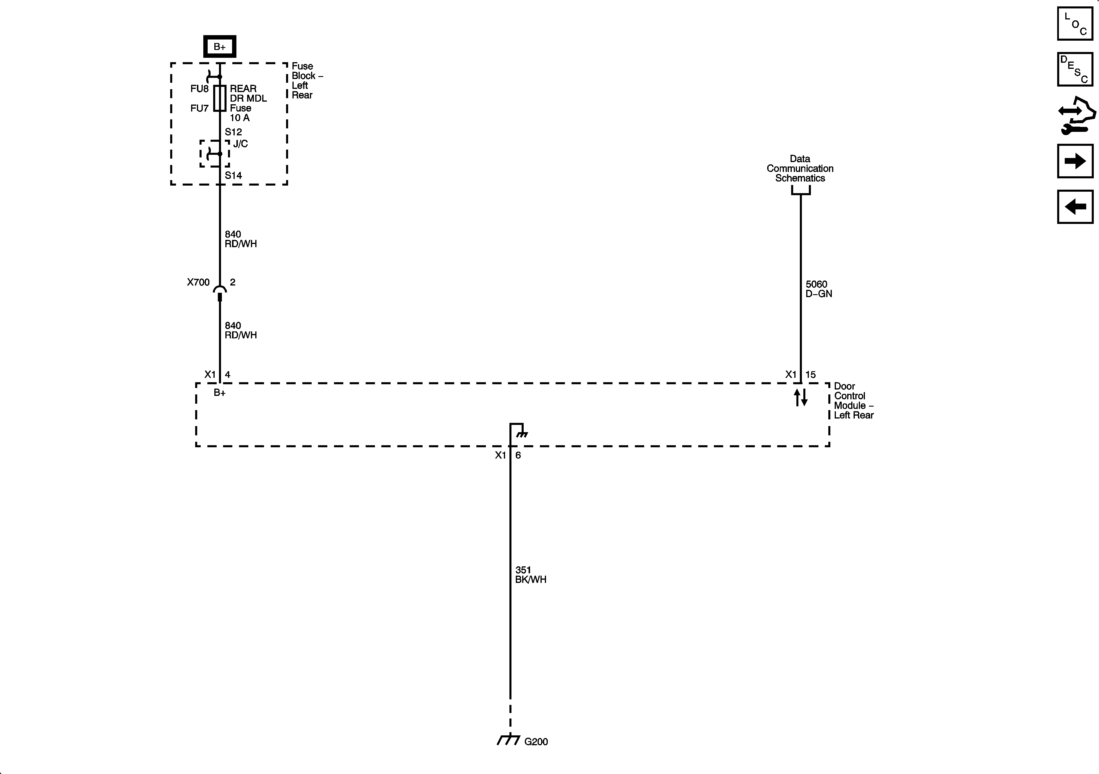
LRDM Power, Ground and DLC
FPDM Signals/Controls 1 of 2
Figure 7:

LRDM Power, Ground and DLC


Object Number: 1902394  Size: FS
Master Electrical Component List
Power Door Locks Description and Operation
Control Module References
LRDM Signals/Controls
FPDM Signals/Controls 2 of 2
Figure 8:

LRDM Signals/Controls


Object Number: 1902397  Size: FS
Master Electrical Component List
Power Door Locks Description and Operation
Control Module References
RRDM Power, Ground and DLC
LRDM Power, Ground and DLC
Figure 9:

RRDM Power, Ground and DLC


Object Number: 1902400  Size: FS
Master Electrical Component List
Power Door Locks Description and Operation
Control Module References
RRDM Signals/Controls
LRDM Signals/Controls
Figure 10:

RRDM Signals/Controls


Object Number: 1902402  Size: FS
Master Electrical Component List
Power Door Locks Description and Operation
Control Module References
RRDM Power, Ground and DLC