GM Service Manual Online
For 1990-2009 cars only
Makes
🢒
Cadillac
🢒
2008
🢒
STS
🢒
Safety and Security
🢒
Immobilizer
🢒 Immobilizer Schematics
Figure
1:
Vehicle Theft Deterrent (VTD) System
Master Electrical Component List
Immobilizer Description and Operation
Control Module References
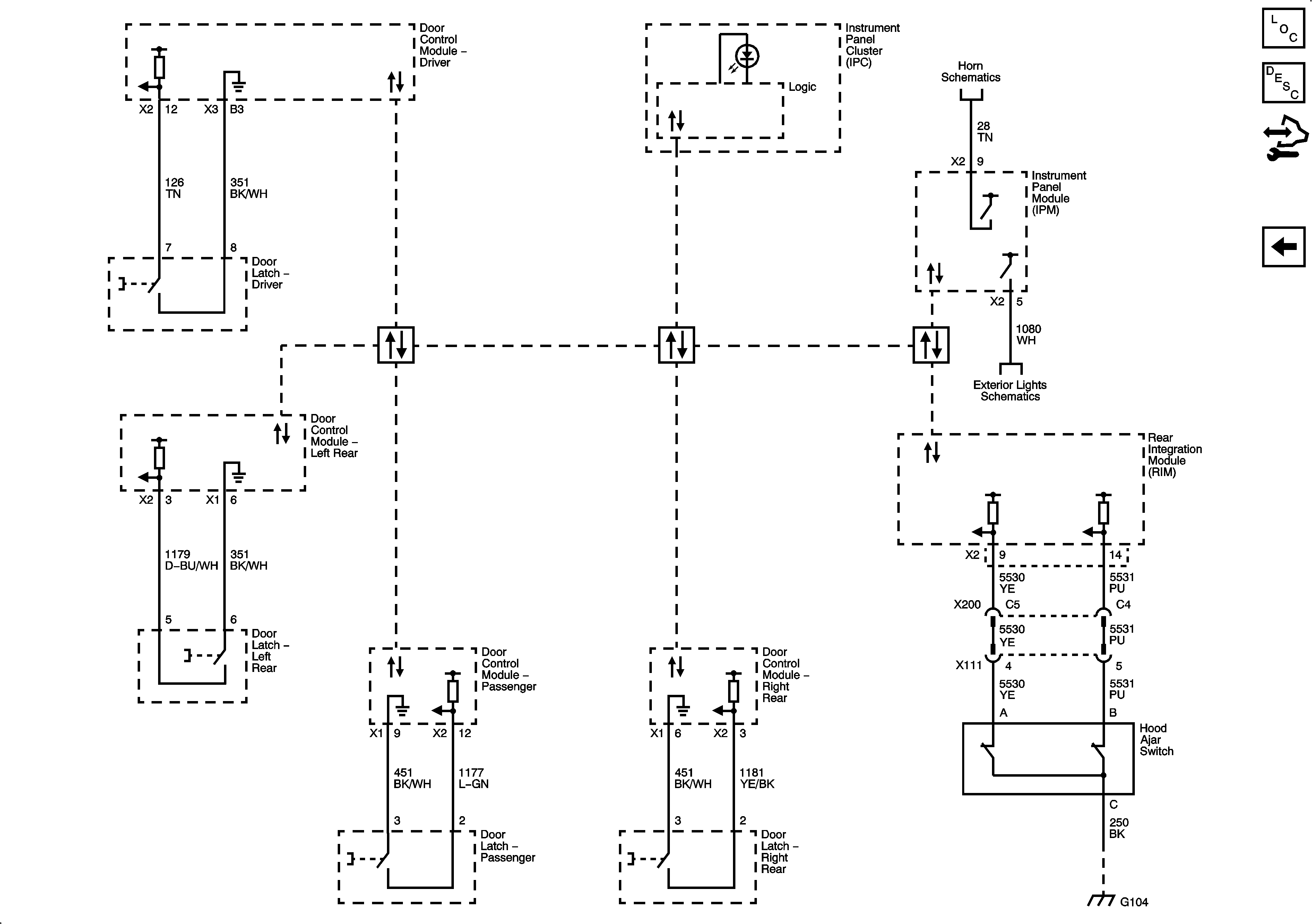
Door Modules and Horn
Figure
2:
Door Modules and Horn
Master Electrical Component List
Immobilizer Description and Operation
Control Module References
Vehicle Theft Deterrent (VTD) System