GM Service Manual Online
For 1990-2009 cars only
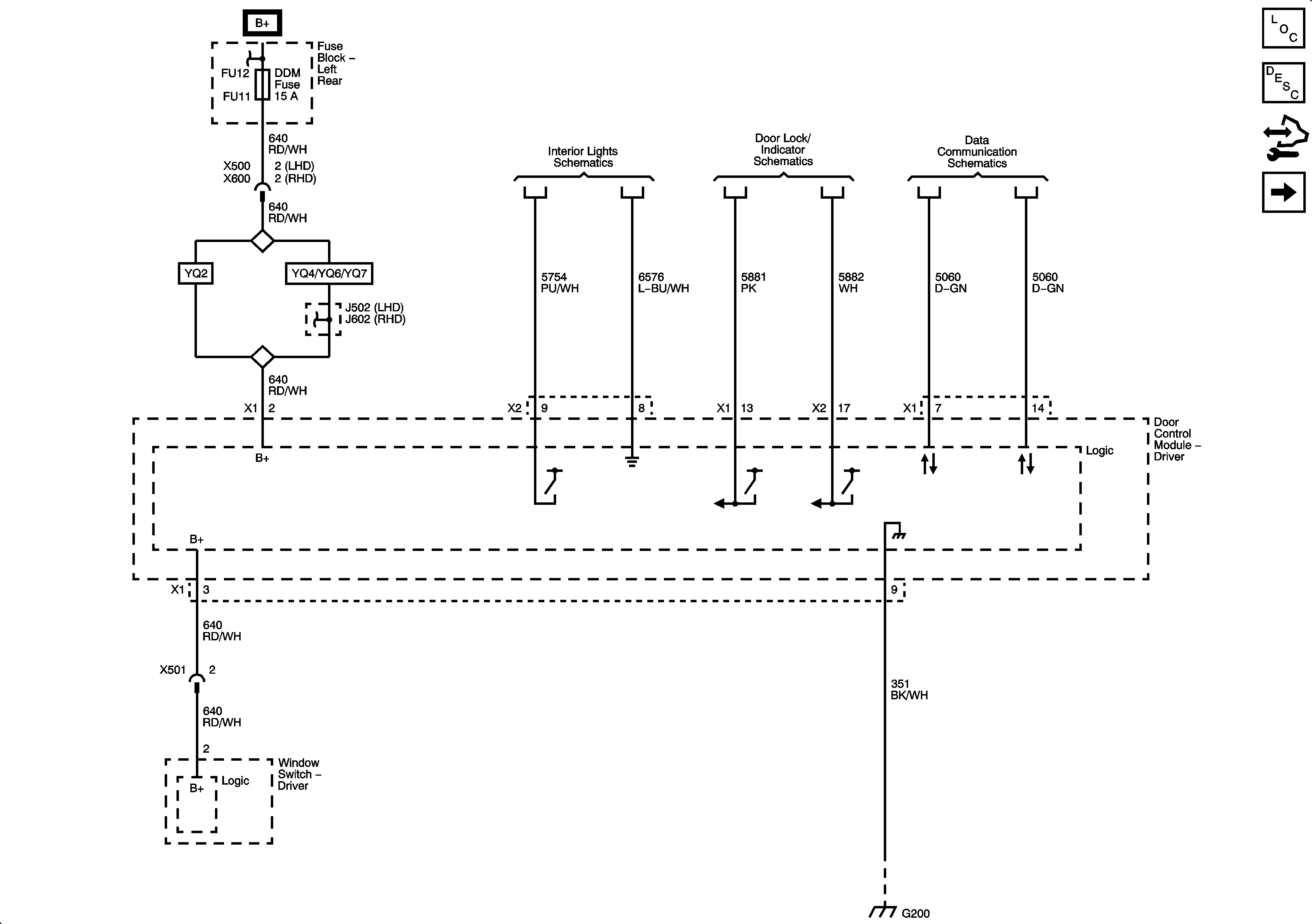
Figure 1:

DDM Power, Ground and DLC


Object Number: 2062499  Size: FS
Figure 2:

DDM Signals/Controls 1 of 2


Object Number: 2062501  Size: FS
Figure 3:

DDM Signals/Controls 2 of 2


Object Number: 2062503  Size: FS
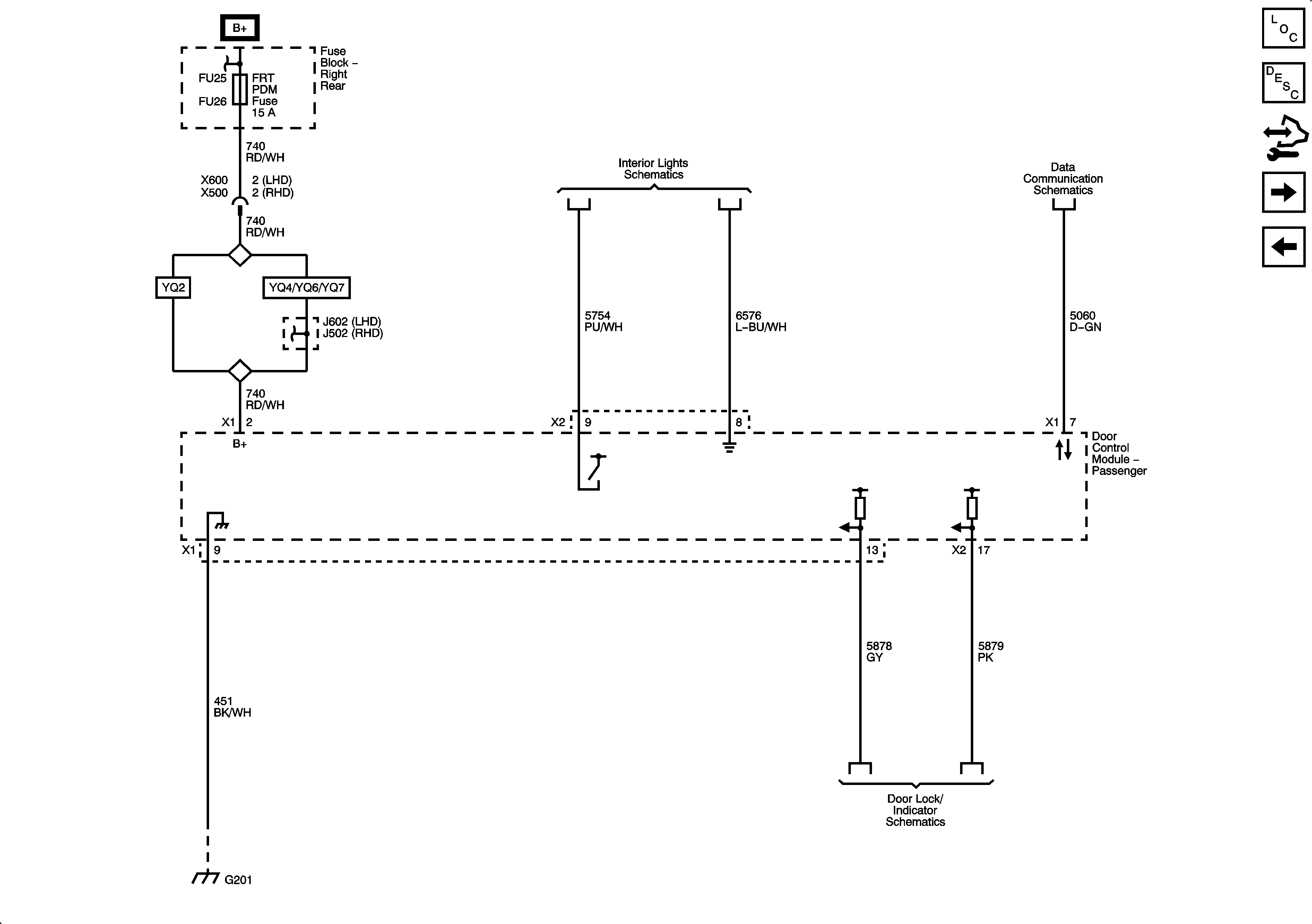
Figure 4:

FPDM Power, Ground and DLC


Object Number: 2062506  Size: FS
Figure 5:

FPDM Signals/Controls 1 of 2


Object Number: 2062508  Size: FS
Figure 6:

FPDM Signals/Controls 2 of 2


Object Number: 2062512  Size: FS
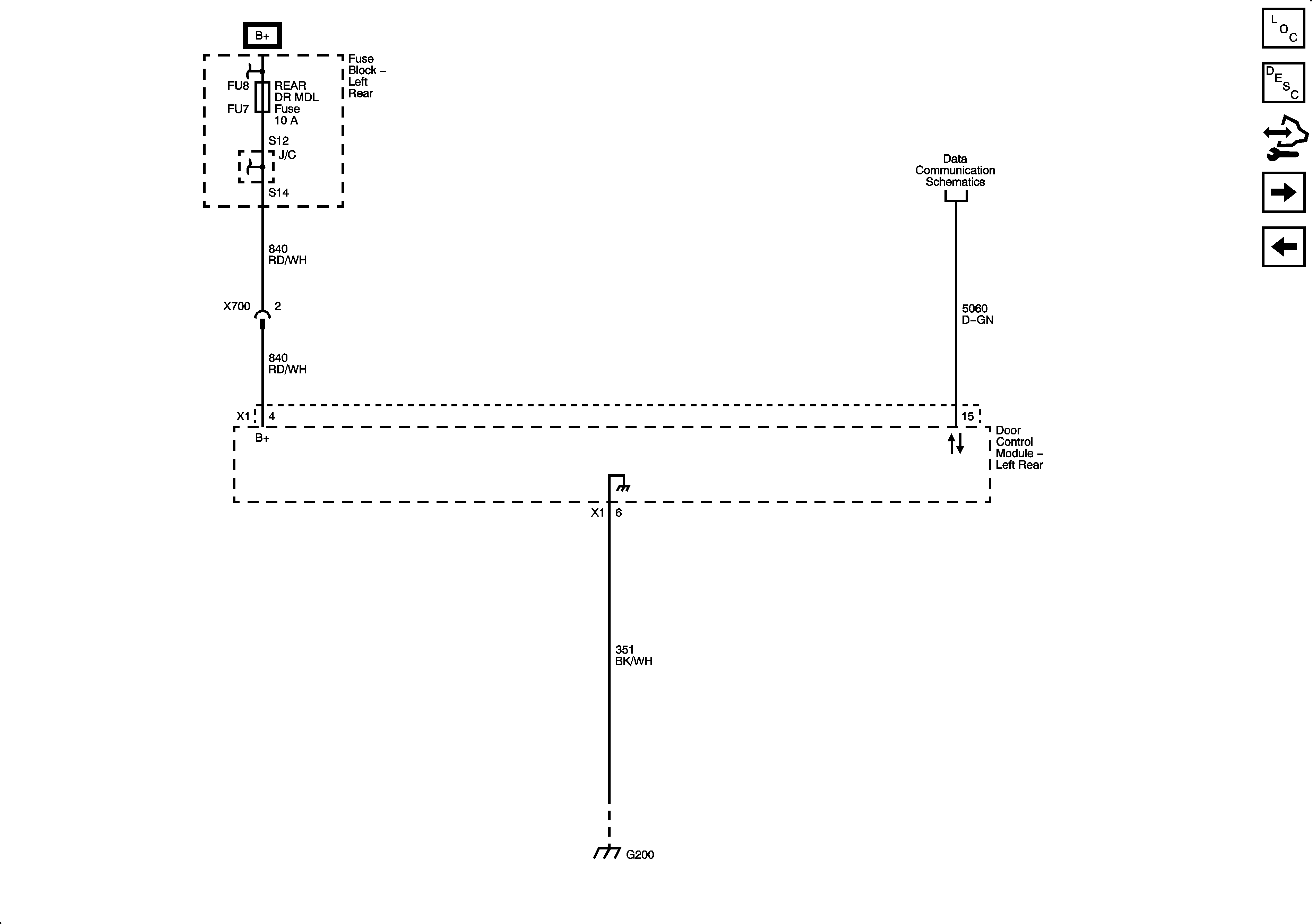
Figure 7:

LRDM Power, Ground and DLC


Object Number: 2062516  Size: FS
Figure 8:

LRDM Signals/Controls


Object Number: 2062520  Size: FS
Figure 9:

RRDM Power, Ground and DLC


Object Number: 2062524  Size: FS
Figure 10:

RRDM Signals/Controls


Object Number: 2062529  Size: FS