GM Service Manual Online
For 1990-2009 cars only
Makes
🢒
Cadillac
🢒
1998
🢒
Seville
🢒
Suspension
🢒
Automatic Level Control
🢒 Automatic Level Control Schematics
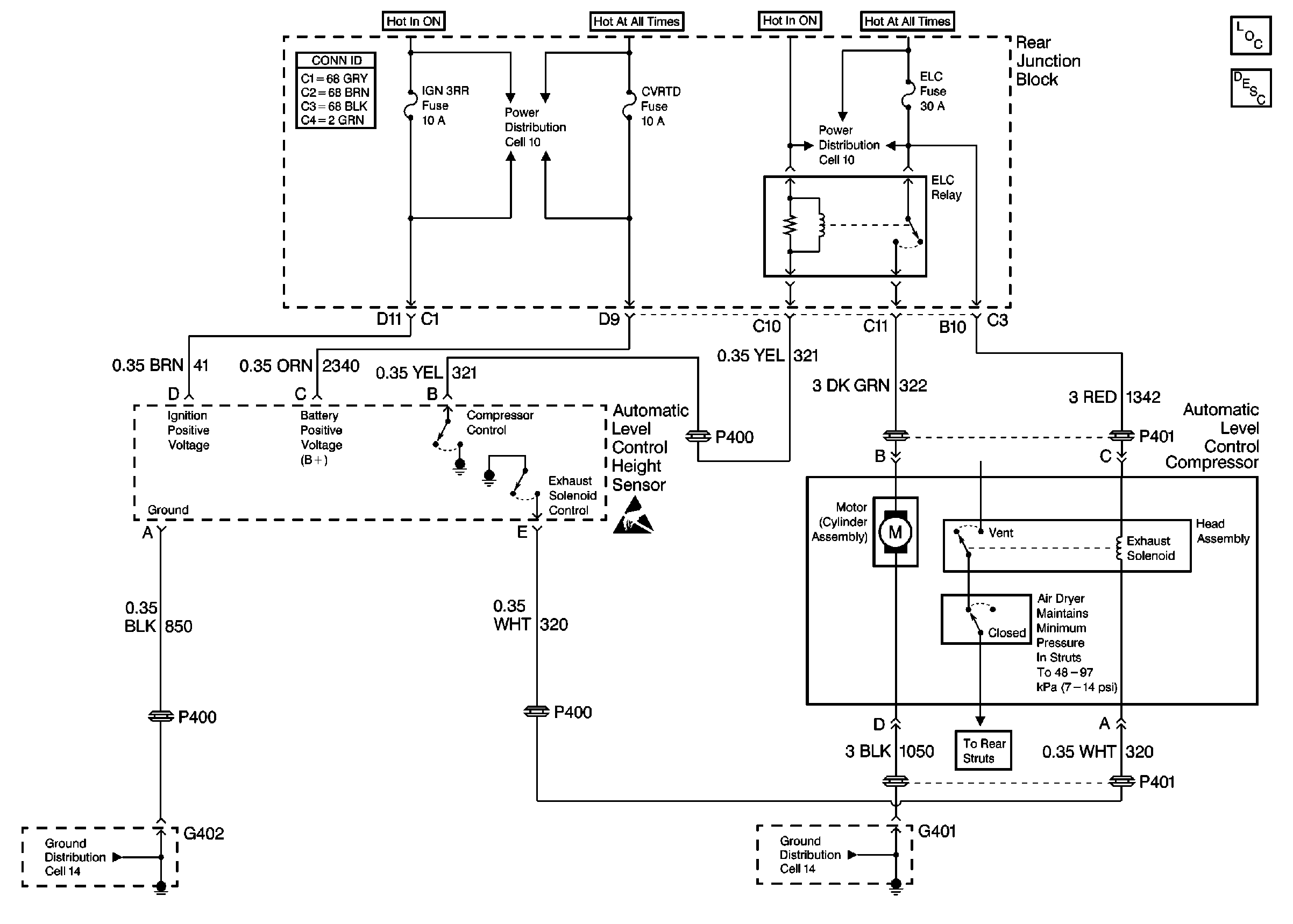
Automatic Level Control Schematics Without F45
Cell 42: Automatic Level Control (Without F45)
Automatic Level Control Suspension Components
Automatic Level Control System Operation w/o Road Sensing Suspension
Handling ESD Sensitive Parts Notice
Automatic Level Control Suspension Schematic References
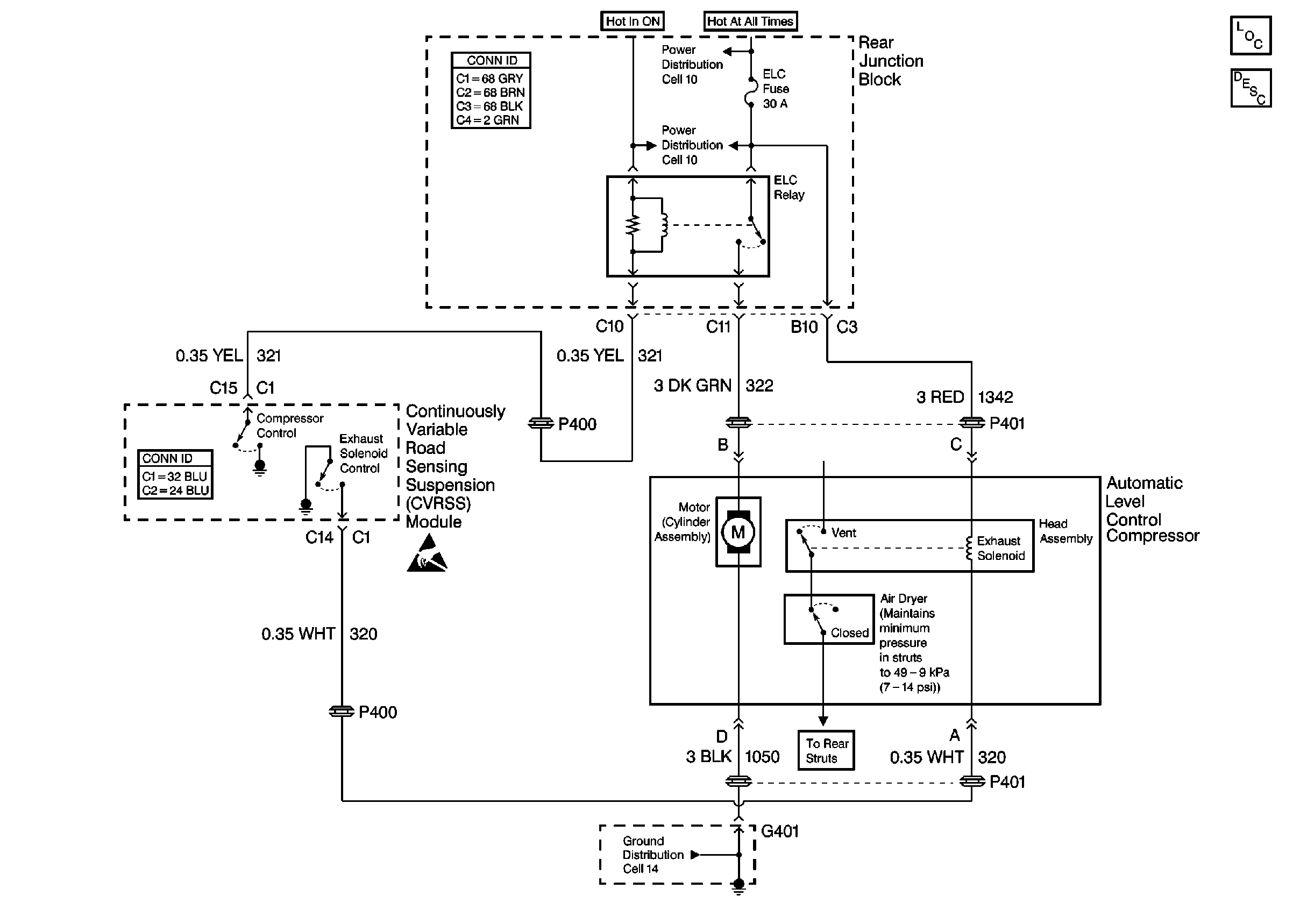
Automatic Level Control Schematics With F45
Cell 42: Automatic Level Control (with F45)
Automatic Level Control Suspension Components
Automatic Level Control System Operation w/o Road Sensing Suspension
Cell 42: Automatic Level Control (Without F45)
Cell 10: RR BLO, RR DEFOG, PRK BRK, and ELC Fuses
Cell 14: G401 (1 of 3)