GM Service Manual Online
For 1990-2009 cars only
Makes
🢒
Cadillac
🢒
1998
🢒
Seville
🢒
Steering
🢒
Steering Wheel and Column - Tilt
🢒 Shift Lock Control Schematics
Figure
1:
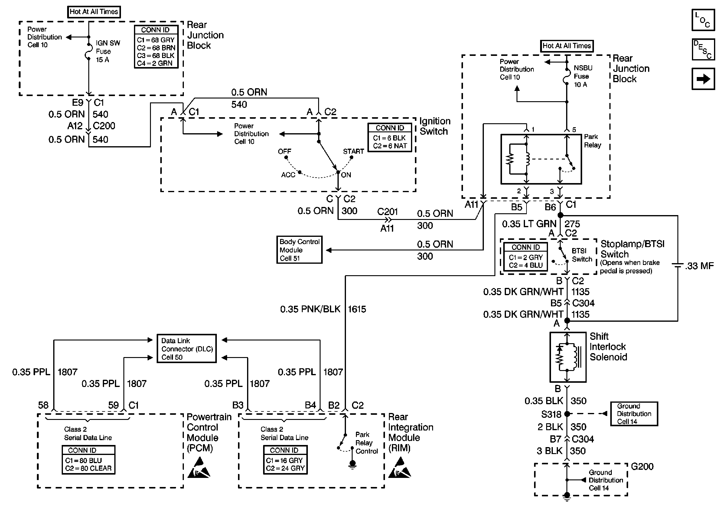
Cell 138: Shift Interlock Solenoid Control
Tilt Wheel/Column Components
Automatic Transmission Shift Lock Control Circuit Description
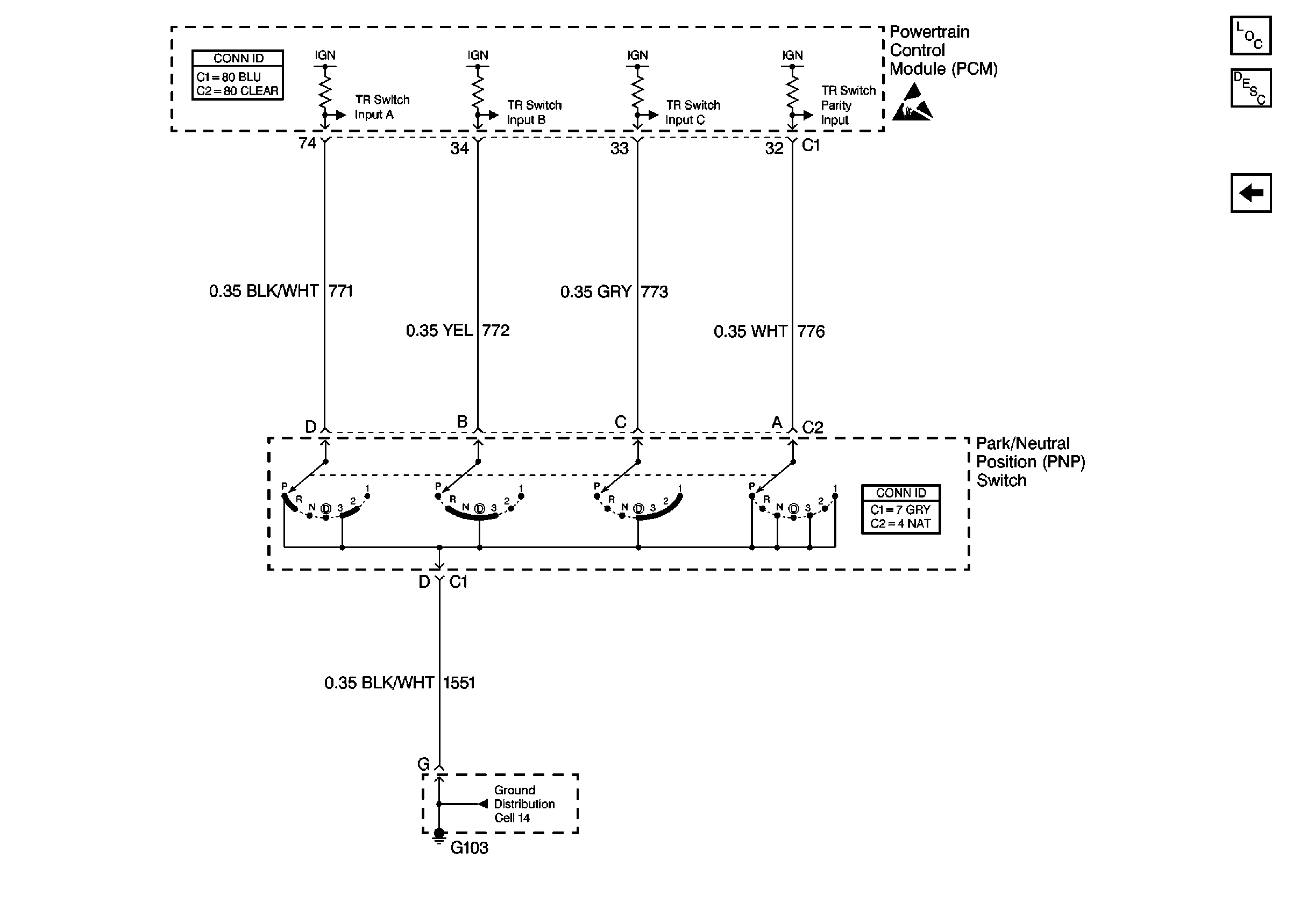
Cell 138: PNP Switch Inputs
Handling ESD Sensitive Parts Notice
Handling ESD Sensitive Parts Notice
Tilt Wheel/Column Schematic References
Tilt Wheel/Column Schematic References
Tilt Wheel/Column Schematic References
Figure
2:
Cell 138: PNP Switch Inputs
Tilt Wheel/Column Components
Automatic Transmission Shift Lock Control Circuit Description
Cell 138: Shift Interlock Solenoid Control
Handling ESD Sensitive Parts Notice
Powertrain Control Module Connector End Views
Tilt Wheel/Column Schematic References