GM Service Manual Online
For 1990-2009 cars only

Auxiliary Blower Motor Inoperative at Any Speed Rear


Object Number: 142249  Size: MF
HVAC Components
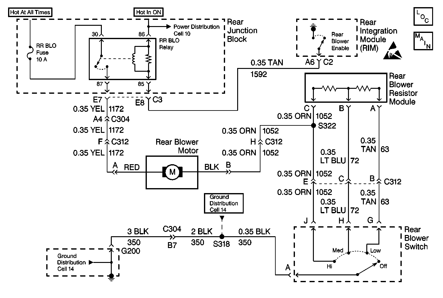
HVAC Blower Control Schematics Rear
Power Distribution Schematics
Ground Distribution Schematics
Ground Distribution Schematics

Step

Action

Value(s)

Yes

No

DEFINITION: The rear blower does not operate at any speed.

1

  1. Ignition on.
  2. Install the Scan Tool .

  3. Turn the rear blower to the highest setting.

Is the rear integration module (RIM) requesting operation of the rear blower?

--

Go to Step 2

Go to Step 5

2

Measure voltage at the rear blower motor terminal A.

Is voltage measured greater then the specified value?

10.5 V

Go to Step 6

Go to Step 3

3

Measure voltage between RR BLO relay terminal E8 and ground.

Is voltage at specified value?

0 V

Go to Step 11

Go to Step 4

4

Inspect CKT 1592 (TAN) for an open.

Was an open condition repaired in CKT 1592 (TAN)?

12 V

Go to Step 12

Go to Step 9

5

Measure voltage at terminal J of the rear blower switch and ground.

Is voltage measured greater than the specified value?

10.5 V

Go to Step 7

Go to Step 6

6

Check CKT 1052 (ORN) for an open.

Was an open repaired in CKT 1052 (ORN)?

--

Go to Step 12

Go to Step 8

7

Measure voltage between rear blower motor switch terminal A and ground.

Is voltage greater than the specified value?

10.5 V

Go to Step 9

Go to Step 10

8

Inspect CKT 350 (BLK) for an open condition.

Was an open condition repaired?

--

Go to Step 12

--

9

Replace rear integration module (RIM). Refer to Body Control Module Replacement in Body Control Systems.

Is the repair complete?

--

Go to Step 12

--

10

Replace the rear blower switch.

Is the repair complete?

--

Go to Step 12

--

11

Replace the RR BLO relay.

Is the repair complete?

--

Go to Step 12

--

12

Confirm proper operation of the rear blower motor.

Is the rear blower motor operation correctly?

--

System OK

--