GM Service Manual Online
For 1990-2009 cars only
Makes
🢒
Cadillac
🢒
1998
🢒
Seville
🢒
Body and Accessories
🢒
Retained Accessory Power
🢒 Retained Accessory Power (RAP) Schematics
Figure
1:
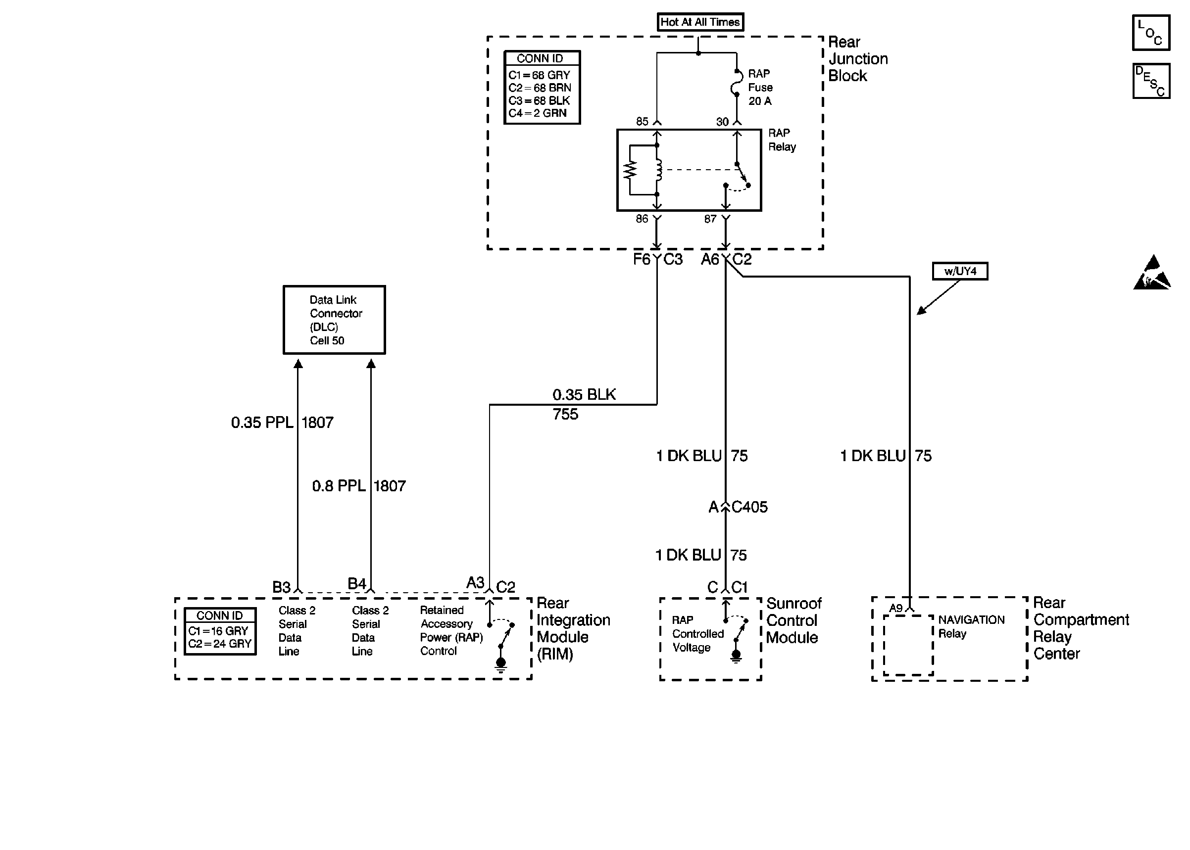
Cell 15: Power and Components
Retained Accessory Power (RAP) Components
Retained Accessory Power (RAP) Circuit Description
Handling ESD Sensitive Parts Notice
Cell 50: Class Serial Data Line (1 of 2)
Cell 15: DIM Inputs
Figure
2:
Cell 15: DIM Inputs
Retained Accessory Power (RAP) Components
Retained Accessory Power (RAP) Circuit Description
Cell 15: Power and Components
Handling ESD Sensitive Parts Notice
Cell 10: Ignition Switch
Cell 10: Ignition Switch
Cell 10: Ignition Switch
Cell 10: Ignition Switch
Cell 10: Ignition Switch
Cell 10: Ignition Switch