GM Service Manual Online
For 1990-2009 cars only
Makes
🢒
Cadillac
🢒
1998
🢒
Seville
🢒 Cell 40 - Power, Ground, Horn Sw, Horns and DIM
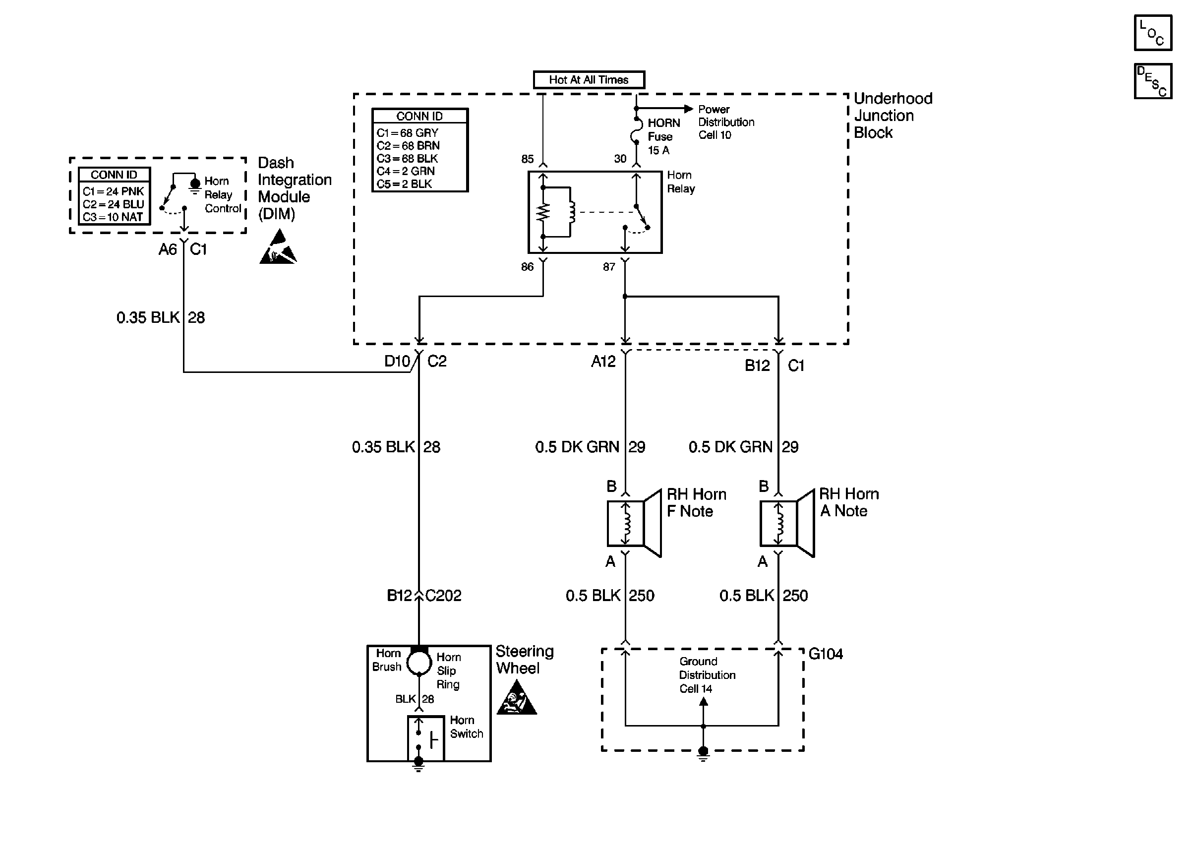
Cell 40 - Power, Ground, Horn Sw, Horns and DIM
Cell 40 -- Power, Ground, Horn Sw, Horns and DIM
Handling ESD Sensitive Parts Notice
SIR Handling Caution
Cell 10: Battery - Underhood Fuse(Junction) Block
Horns Components
Horns Circuit Description
Cell 14: G104