GM Service Manual Online
For 1990-2009 cars only
Makes
🢒
Cadillac
🢒
1999
🢒
Seville
🢒 Cell 66: Rear
Cell 66: Rear
Cell 66: Rear
Handling ESD Sensitive Parts Notice
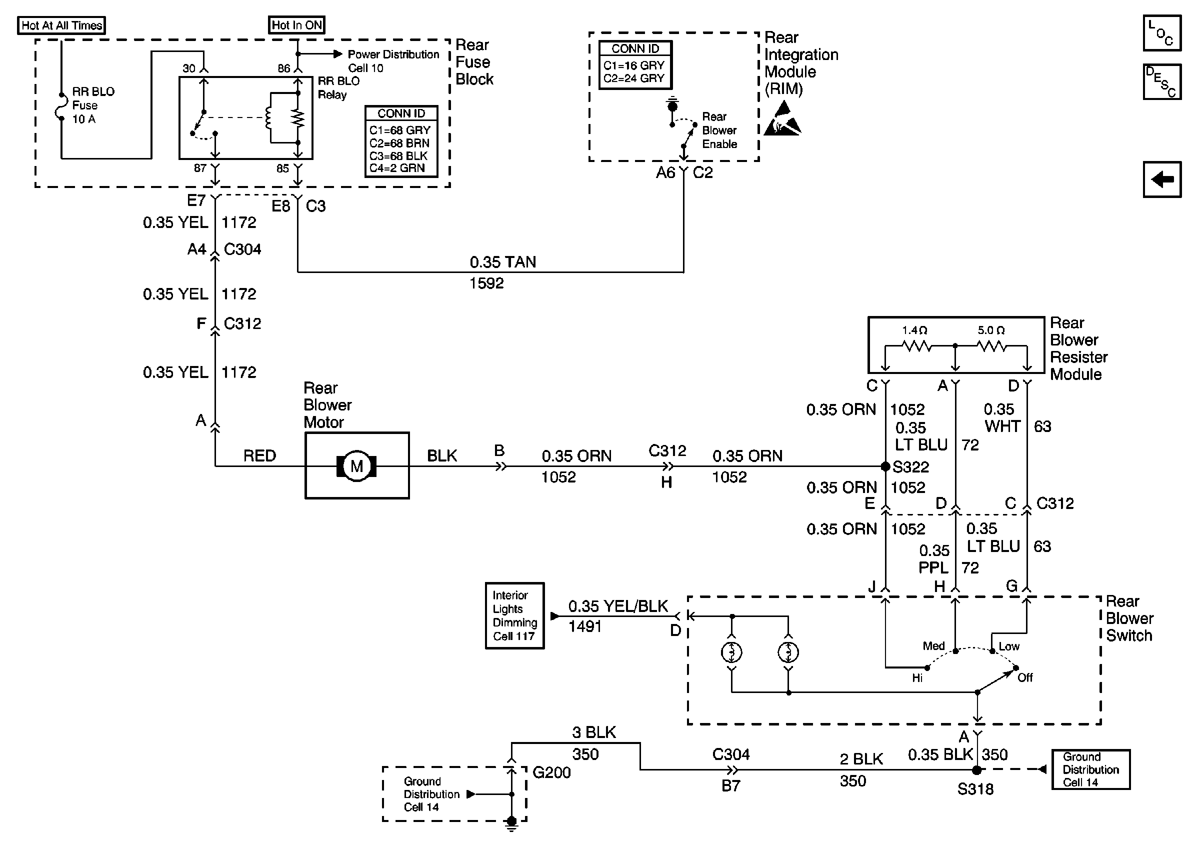
HVAC Components
HVAC Blower Controls Circuit Description
Cell 66: Front
Cell 117: Ashtray Lamp, Steering Wheel Controls, Console Dimming
Body Control System Connector End Views
Cell 14: G200 (1 of 2)
Cell 14: G202 and G200 (2 of 2)
Cell 10: RR BLO, RR DEFOG, PRK BRK, ELC Fuses
Power and Grounding Connector End Views