GM Service Manual Online
For 1990-2009 cars only

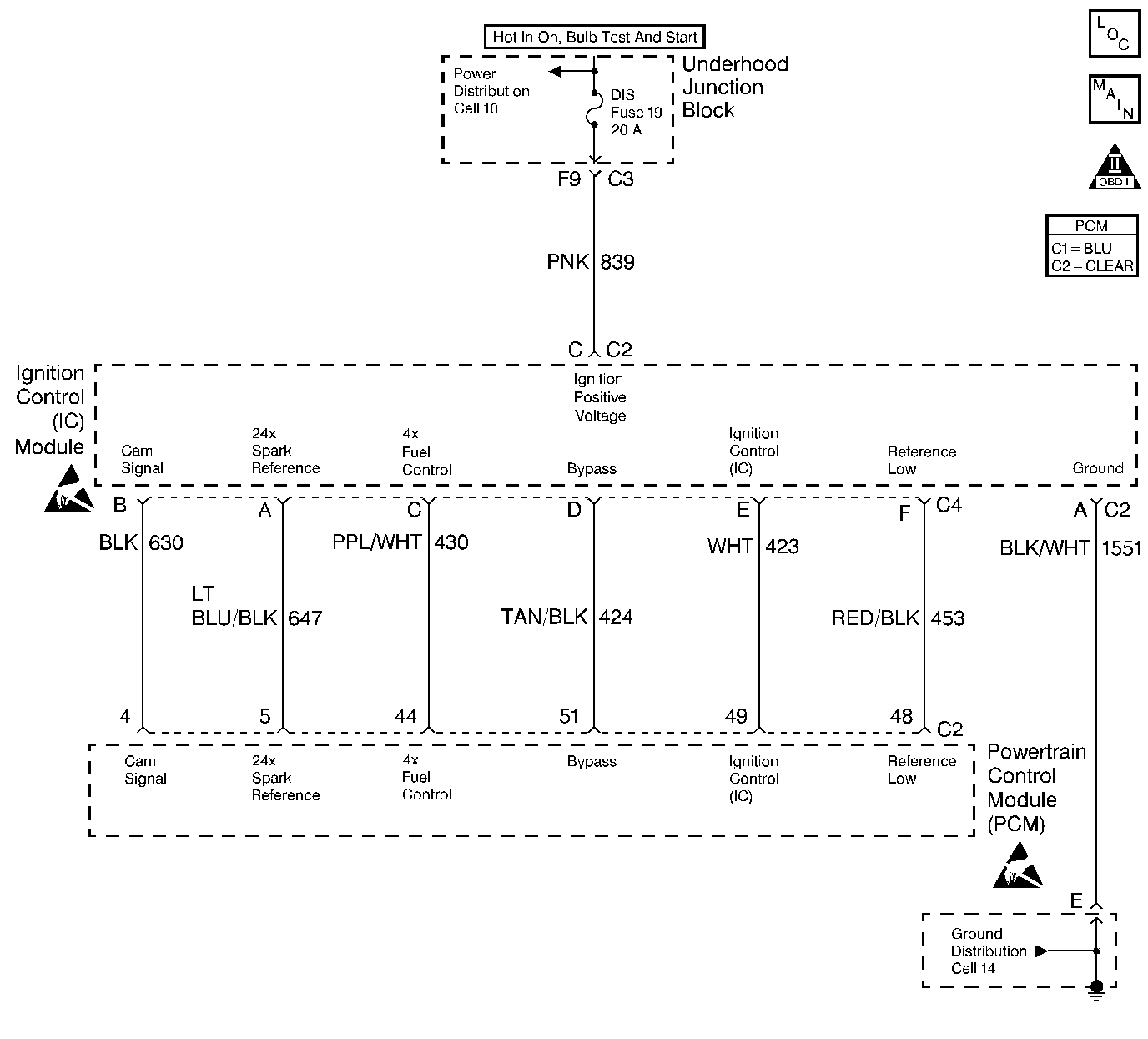
Object Number: 155158  Size: LF
Engine Controls Components
Cell 20: Ignition Control (IC) Module
OBD II Symbol Description Notice
ESD Notice
ESD Notice

Circuit Description

This diagnostic test checks for less than forty-eight pulses between CAM pulses. However, the number of 24X pulses is allowed to vary between 47 and 49, as long as any variances toggle between too few pulses, and too many pulses. If two variances don't toggle, i.e. they both had 47 reference pulses and 8 4X reference pulses were received between CAM events, then DTC P0372 is set because some 24X pulses were missed.

Conditions for Running the DTC

    •  DTC P1376 is not set.
    •  At least one CAM pulse was received in the last 0.25 seconds.
    •  Engine speed is between 496 and 3500 RPM.
    •  Number of CAM edges since key ON is 7 or greater.
    •  8 4X reference pulses have been seen between CAM pulses.

Conditions for Setting the DTCs

Less than 47 24X reference pulses seen between CAM pulses.

OR

47 24X reference pulses were received twice in a row.

Action Taken When the DTC Sets

    •  The PCM will illuminate the Malfunction Indicator Lamp (MIL) when the diagnostic runs and fails.
    •  The PCM will record operating conditions at the time the diagnostic fails. This information will be stored in the Freeze Frame and Failure Records.

Conditions for Clearing the MIL/DTC

    •  The PCM will turn the MIL OFF after three consecutive drive trips that the diagnostic runs and does not fail.
    •  A Last Test Failed (current) DTC will clear when the diagnostic runs and does not fail.
    •  A History DTC will clear after forty consecutive warm-up cycles with no failures of any emission related diagnostic test.
    • Use a scan tool to clear DTCs.
    • Interrupting PCM battery voltage may or may not clear DTCs. This practice is not recommended. Refer to Clearing Diagnostic Trouble Codes in PCM Description and Operation.

Test Description

Number(s) below refer to the step number(s) on the Diagnostic Table.

  1. If DTC P1323 is set diagnose it first.

  2. Checking that IC module is producing signal.

  3. Checking if IC module or PCM is at fault.

Step

Action

Value(s)

Yes

No

1

Did you perform the Powertrain On-Board Diagnostic (OBD) System Check?

--

Go to Step 2

Go to Powertrain On Board Diagnostic (OBD) System Check

2

Connect a scan tool.

Is DTC P1323 also set?

--

Go to DTC P1323 IC 24X Reference Circuit Low Frequency

Go to Step 3

3

  1. Turn the key to OFF
  2. Disconnect PCM connector C2 and remove terminal 5.
  3. Reconnect PCM connector C2.
  4. Connect the DMM between terminal 5 and ground and set to AC volts and push the Hertz button.
  5. Start engine and idle.

Does the FREQUENCY measure the same or more than the value specified?

200 Hertz

Go to Step 4

Go to Step 5

4

  1. Check terminal contact at PCM connector C2 terminal 5.
  2. Repair terminal contact if needed.
  3. Check the 24X spark reference circuit for an intermittent open.

Was a repair made?

--

Go to Powertrain Control Module Diagnosis

Go to Step 10

5

  1. Turn the key to LOCK.
  2. Remove all jumpers.
  3. Key ON, measure voltage to ground at IC module connector C4, pin A (module side).

Is voltage greater than the value specified?

4.2 volts

Go to Step 6

Go to Step 8

6

  1. Record the fluid life indexes, turn the key to LOCK and wait 30 seconds.
  2. Disconnect PCM connector C2.
  3. Reconnect IC module connector C4.
  4. Key ON, measure voltage to ground at PCM connector C2 terminal 5 (harness side).

Is voltage greater than the value specified?

4.2 volts

Go to Step 4

Go to Step 7

7

Repair open or short to ground in the 24X spark reference circuit.

Is the repair complete?

--

Go to Powertrain Control Module Diagnosis

--

8

  1. Check terminal contact at IC Module connector C4 terminal B.
  2. Repair terminal contact if needed.

Was terminal contact repaired?

--

Go to Powertrain Control Module Diagnosis

Go to Step 9

9

Replace Ignition Control Module. Refer to Ignition Control Module Replacement .

Is the replacement complete?

--

Go to Powertrain Control Module Diagnosis

--

10

Replace the PCM. Refer to Powertrain Control Module Replacement .

Is the replacement complete?

--

Go to Powertrain Control Module Diagnosis

--