GM Service Manual Online
For 1990-2009 cars only
Makes
🢒
Cadillac
🢒
2000
🢒
Seville
🢒
HVAC
🢒
HVAC Systems - Automatic
🢒 HVAC Blower Control Schematics
Figure
1:
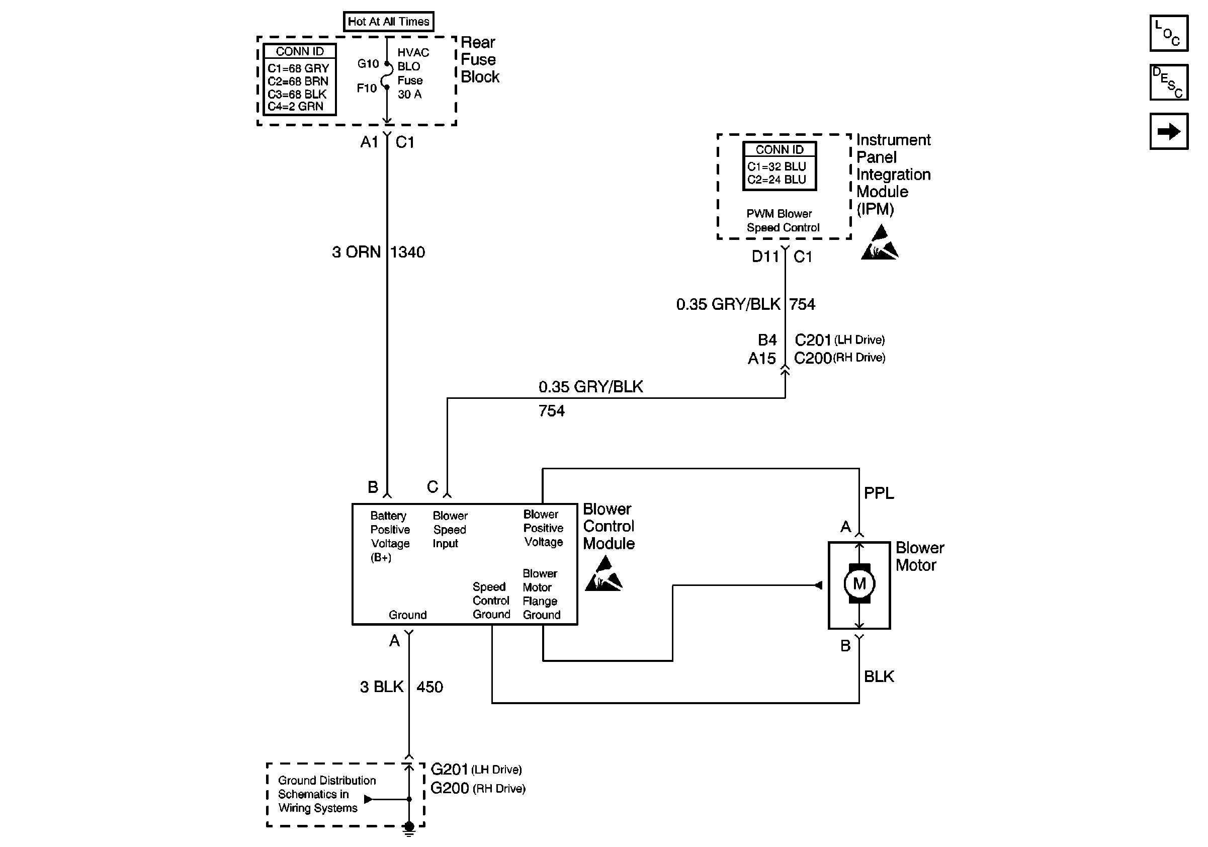
Front
HVAC Components
HVAC Blower Controls Circuit Description
Rear
Handling ESD Sensitive Parts Notice
Handling ESD Sensitive Parts Notice
G200 1 of 2
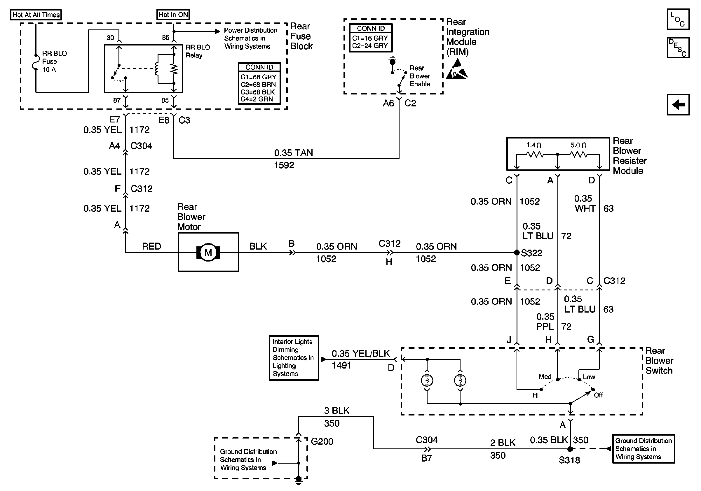
Figure
2:
Rear
HVAC Components
HVAC Blower Controls Circuit Description
Front
Handling ESD Sensitive Parts Notice
Ashtray Lamp, Steering Wheel Controls, Console Dimming
RR Blo, RR Defog, PRK BRK, ELC Fuses
G200 2 of 2
G200 2 of 2