GM Service Manual Online
For 1990-2009 cars only
Makes
🢒
Cadillac
🢒
2000
🢒
Seville
🢒
HVAC
🢒
HVAC Systems - Automatic
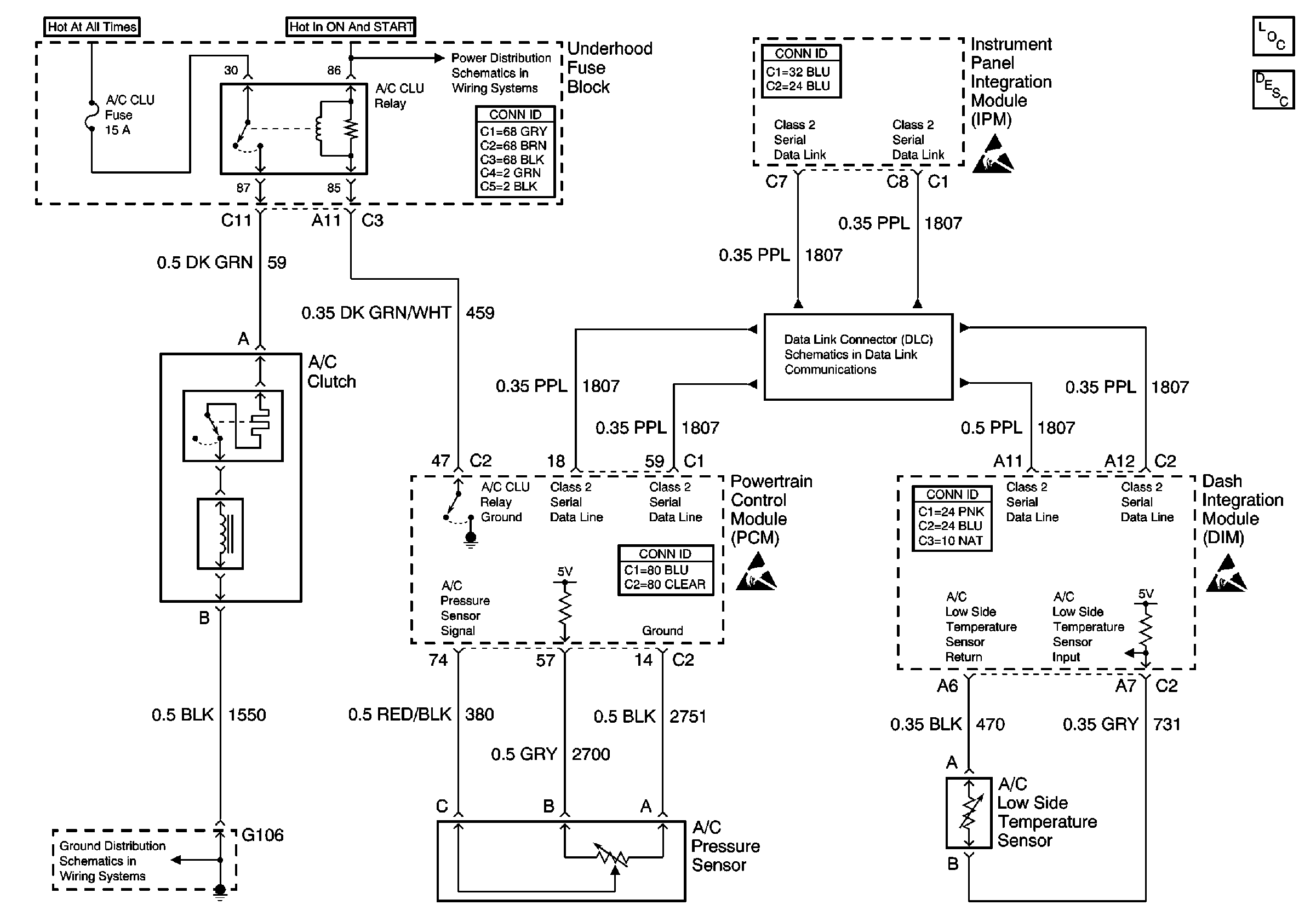
🢒 HVAC Compressor Control Schematics
HVAC Components
HVAC Compressor Controls Circuit Description
A/C CLU, FOG/DRL, INJR 1 and INJR 2 Fuses
Class 2 Serial Data Line (LH Drive)
Handling ESD Sensitive Parts Notice
Handling ESD Sensitive Parts Notice
Handling ESD Sensitive Parts Notice
G106 and G108