GM Service Manual Online
For 1990-2009 cars only
Makes
🢒
Cadillac
🢒
2001
🢒
Seville
🢒
Suspension
🢒
Tire Pressure Monitoring
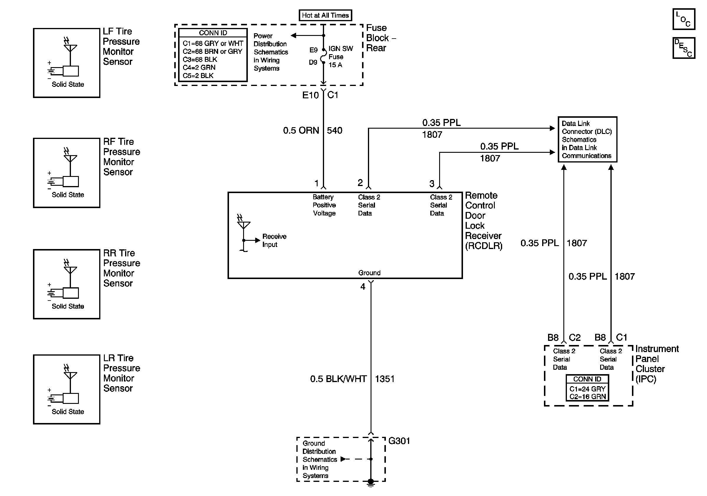
🢒 Tire Pressure Monitoring System Schematics
Battery Feeds
Class 2 Serial Data Line (LH Drive) (2 of 2)
G301
Tire Pressure Monitor Description and Operation