GM Service Manual Online
For 1990-2009 cars only
Makes
🢒
Cadillac
🢒
2001
🢒
Seville
🢒 Power and Ground
Power and Ground
Power and Ground
Horn Component Views
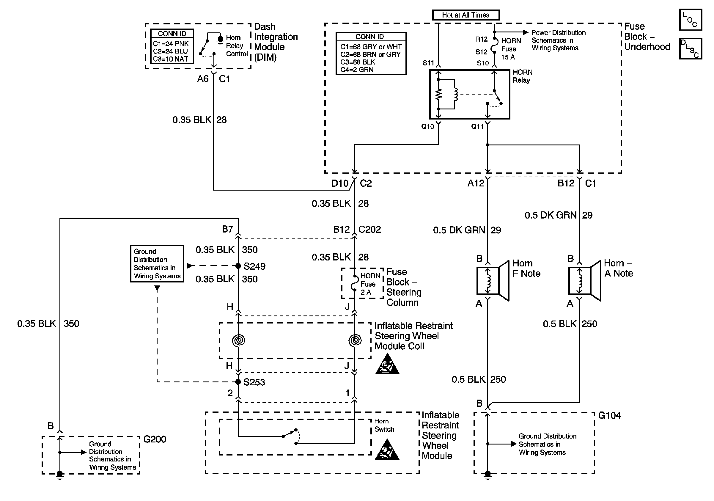
Horns System Description and Operation
Power to Underhood Fuse Block
G104