GM Service Manual Online
For 1990-2009 cars only
Makes
🢒
Cadillac
🢒
2003
🢒
Seville
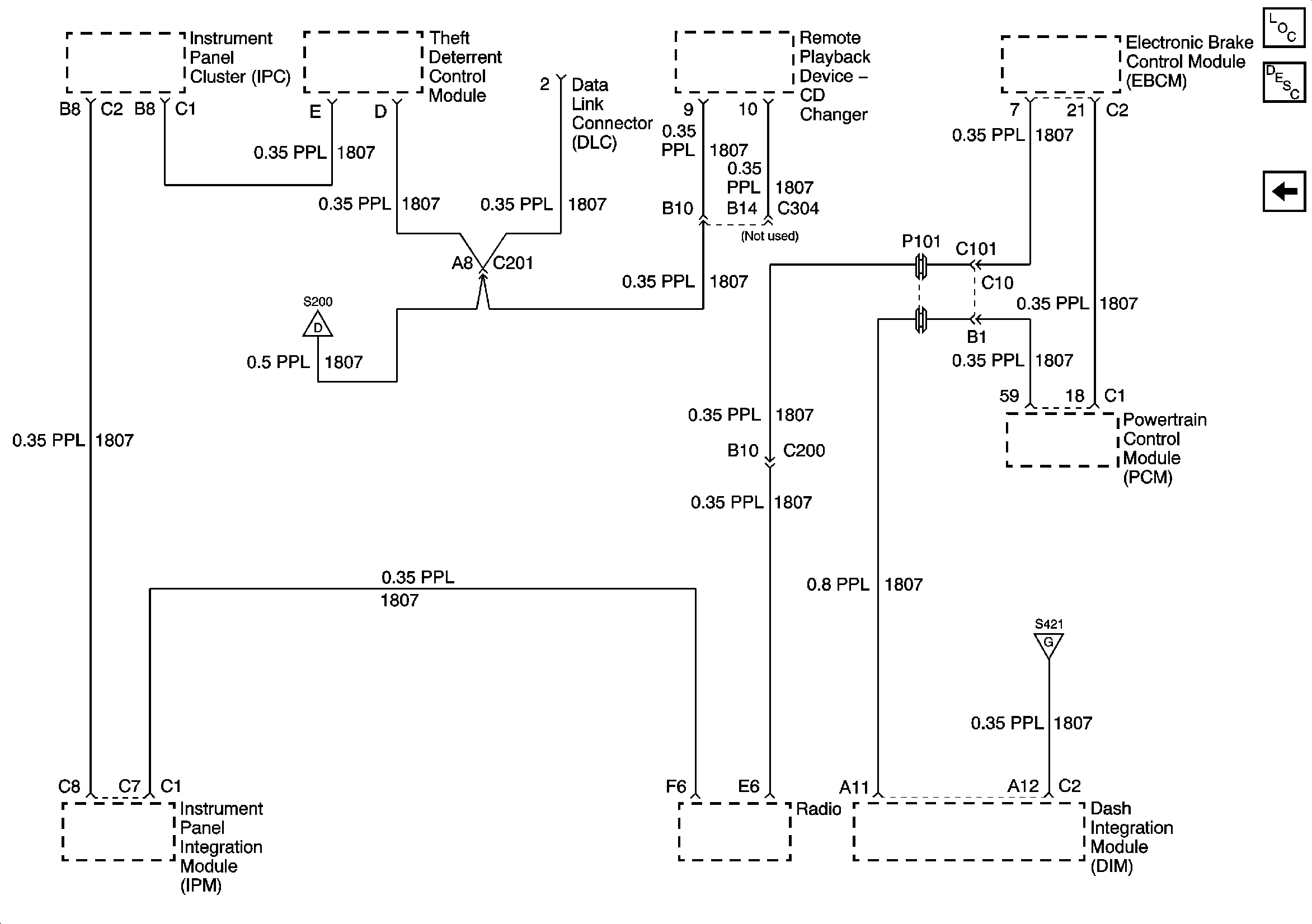
🢒 Serial Data Line (RH Drive) (2 of 2)
Serial Data Line (RH Drive) (2 of 2)
Serial Data Line (RH Drive) (2 of 2)