GM Service Manual Online
For 1990-2009 cars only
Makes
🢒
Cadillac
🢒
2004
🢒
Seville
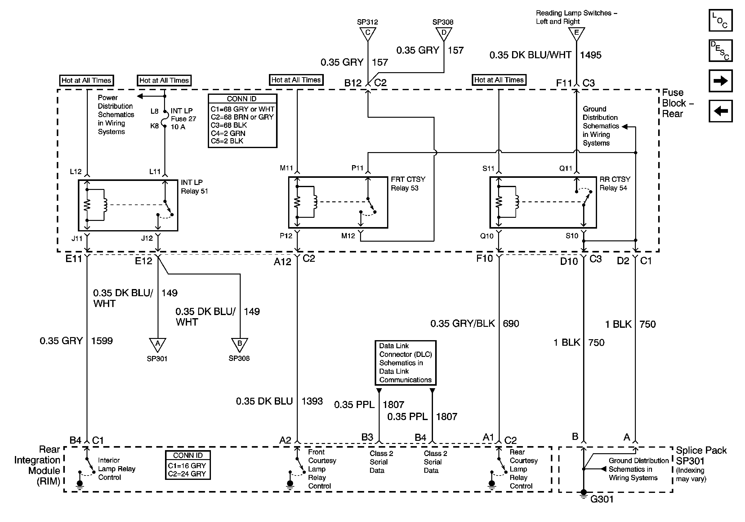
🢒 Interior Lights Schematics-Interior Lamp Relays
Interior Lights Schematics-Interior Lamp Relays
Interior Lamp Relays
Master Electrical Component List
Interior Lighting Systems Description and Operation
Interior Lights Schematics-Rear Compartment,Courtesy,Overhead Console Lamps
Interior Lights Schematics-Door Lock Actuators
Interior Lights Schematics-Rear Compartment,Courtesy,Overhead Console Lamps
Interior Lights Schematics-Rt. Courtesy Compartment, IGN Key Cylinder lamps
Interior Lights Schematics-Rear Compartment,Courtesy,Overhead Console Lamps
Interior Lights Schematics-Rt. Courtesy Compartment, IGN Key Cylinder lamps
Interior Lights Schematics-Vanity and Reading Lamps,Interior Lamp Switch
Power Distribution Schematics-Battery Feed to Fuse Block Rear
Ground Distribution Schematics-G301
Data Link Connector (DLC) Schematics-Serial Data Line (LH Drive) (2 of 2)
Ground Distribution Schematics-G301