GM Service Manual Online
For 1990-2009 cars only
Makes
🢒
Cadillac
🢒
1998
🢒
Seville - RHD
🢒
Body and Accessories
🢒
Wiring Systems
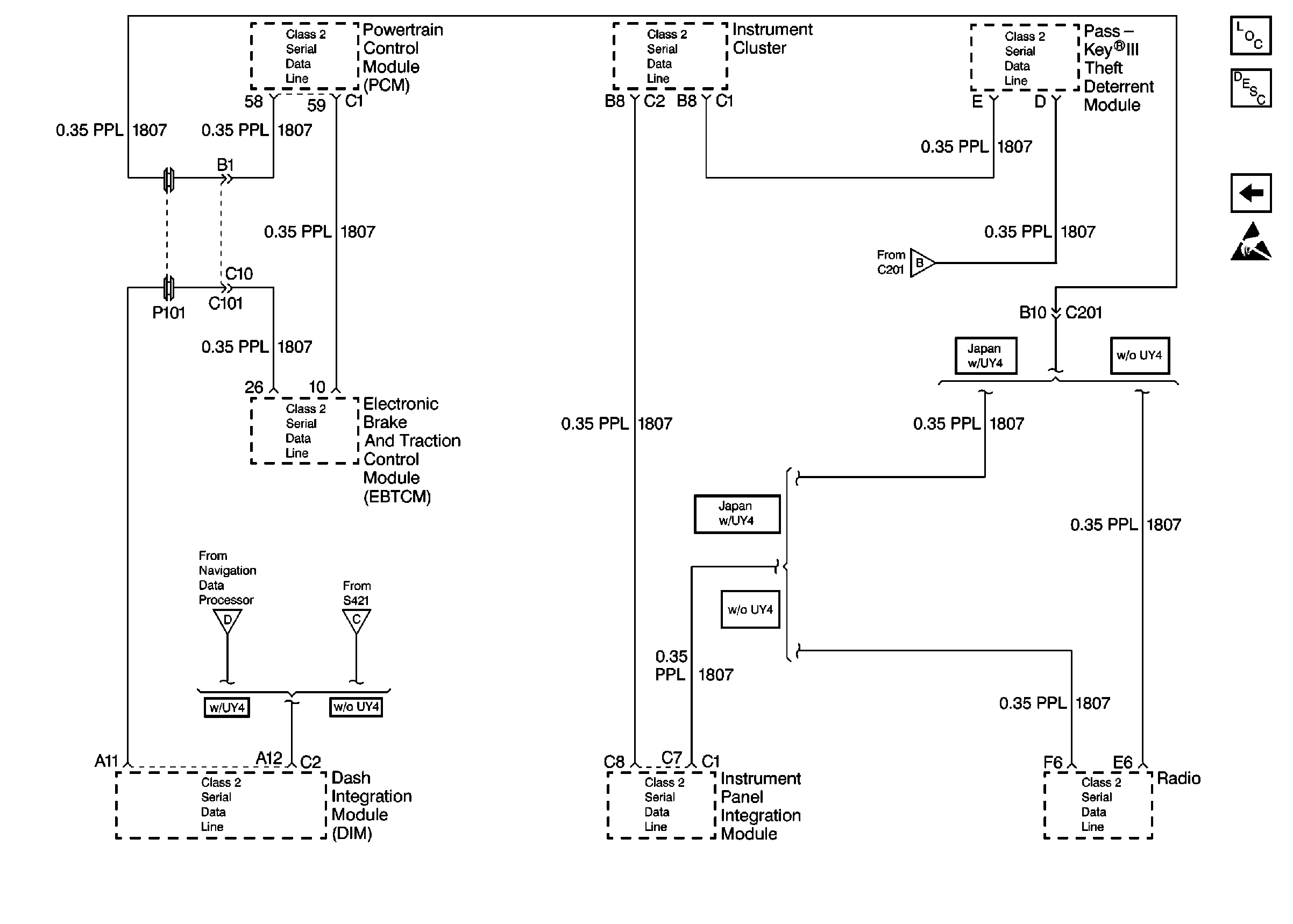
🢒 Data Link Connector Schematics
Figure
1:
Cell 50: Power and Ground
Figure
2:
Cell 50: Class Serial Data Line 1 of 2
Figure
3:
Cell 50: Class Serial Data Line 2 of 2