GM Service Manual Online
For 1990-2009 cars only
Makes
🢒
Cadillac
🢒
2001
🢒
Seville - RHD
🢒 Power, Ground, and Class 2
Power, Ground, and Class 2
Power, Ground, and Class 2
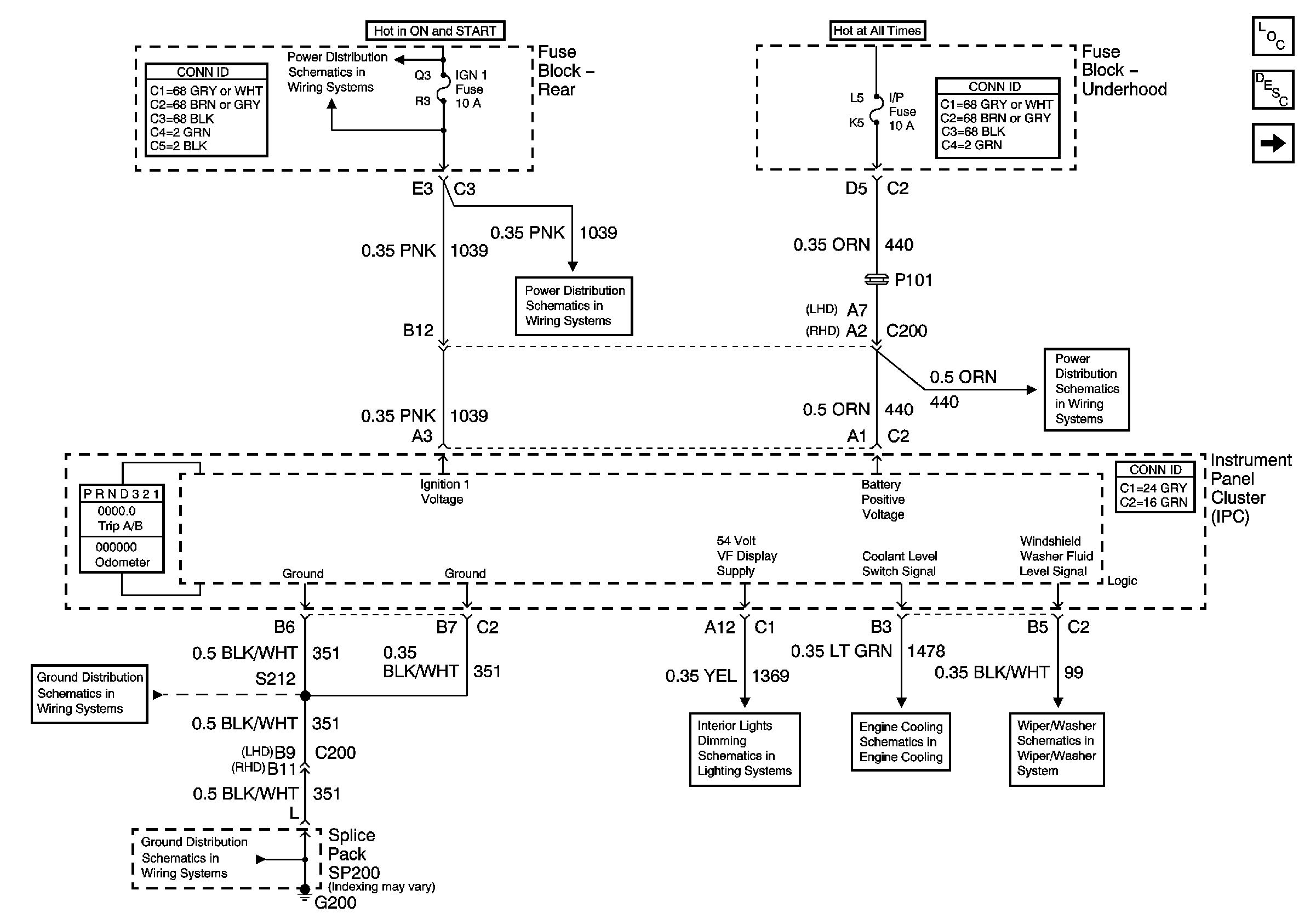
Master Electrical Component List
Instrument Cluster Description and Operation
PCM Signals
ALDL, PCM BATT, IP, ABS Fuses
Washer Fluid Level Switches
Engine Coolant Level Indicator
Class 2 Signals
G200
G200
Battery Feed to Fuse Block - Rear
IGN 1 Fuse