GM Service Manual Online
For 1990-2009 cars only
Makes
🢒
Cadillac
🢒
2004
🢒
XLR
🢒 Display and Sensors
Display and Sensors
Display and Sensors
Master Electrical Component List
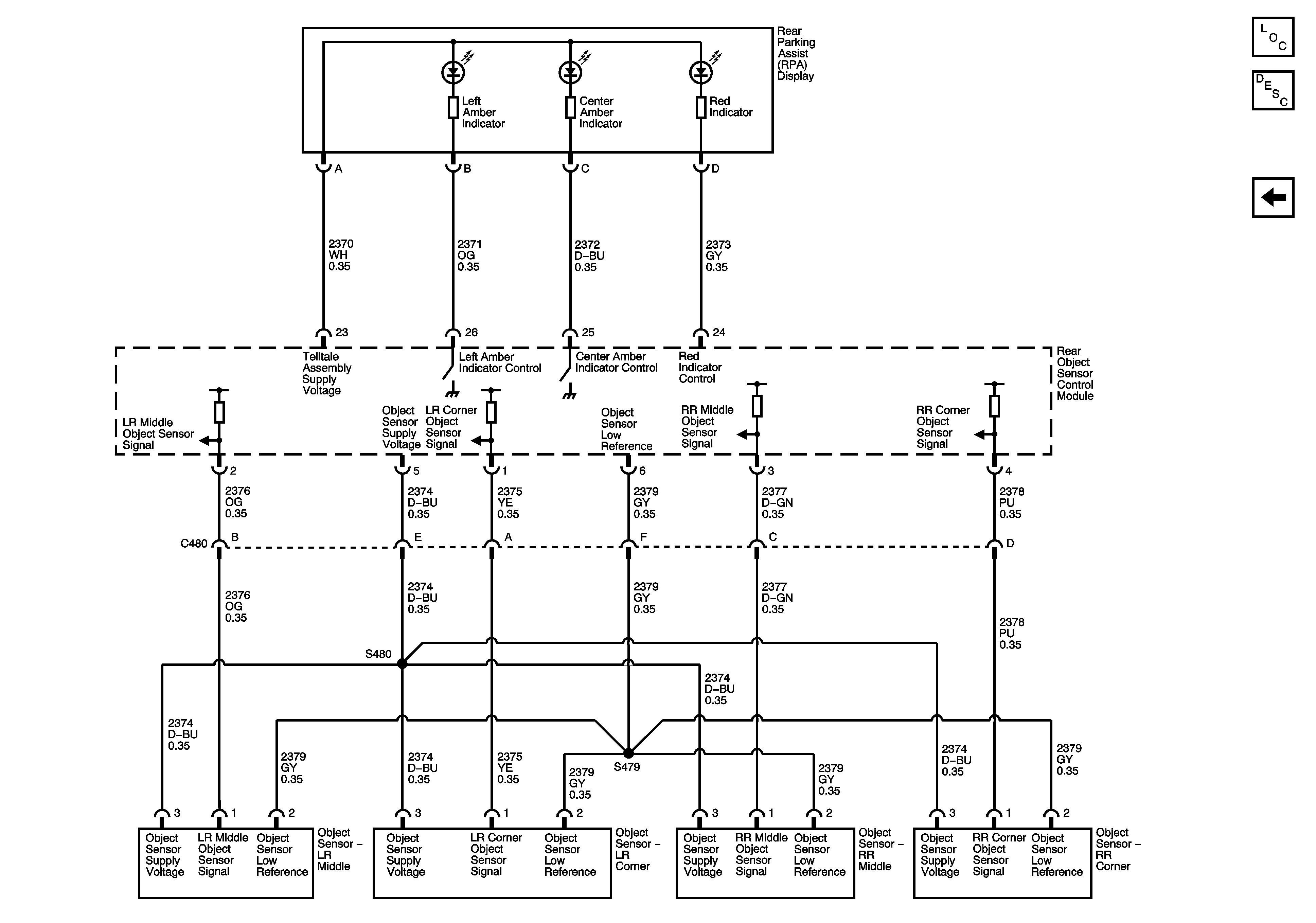
Object Detection Description and Operation
DLC, Ground, Power, and Non-Sensor Signals