GM Service Manual Online
For 1990-2009 cars only
Makes
🢒
Cadillac
🢒
2004
🢒
XLR
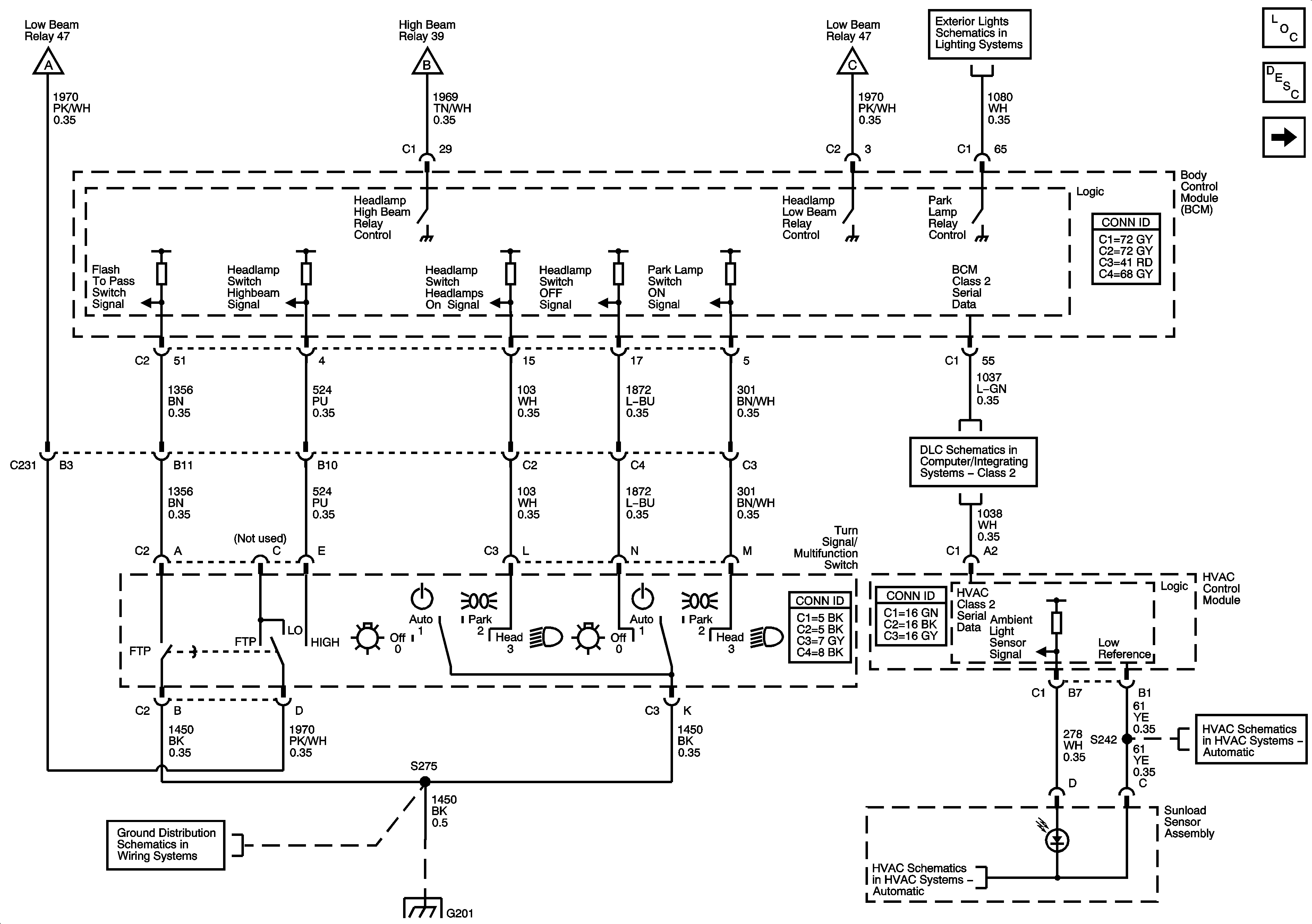
🢒 Headlamp/DRL Controls
Headlamp/DRL Controls
Headlamp/DRL Controls
Master Electrical Component List
Exterior Lighting Systems Description and Operation
Headlamps
Headlamps
Headlamps
Headlamps
Park Lamp Control, Sidemarker, Park and Position Lamps
Class 2
G201
Temperature Sensors