GM Service Manual Online
For 1990-2009 cars only

Tool Required

    • DT-48007 Spline Holder
    • J 8001 Dial Indicator Set
    • J 42155 Getrag Axle Differential Housing Lifting Tool
    • J-42173-A Differential Holding Fixture
    • J 46405 Output Shaft Seal Installer

    Object Number: 1041985  Size: SH

    Important: If the pinion assembly components have not been replaced, use the original pinion housing shims again. If the pinion assembly components have been replaced, refer to Drive Pinion Shim Selection for selection of the proper size shims.

  1. Assemble the drive pinion prior to rear axle assembly. Refer to Drive Pinion Assemble .
  2. Using the J 46405 , install the oil seal into the left cover.
  3. Using the J 46405 , install the oil seal into the right cover.

  4. Object Number: 1041725  Size: SH
  5. Install the pinion housing assembly (4) and the selected shim or shims (19) to the differential housing. Refer to Drive Pinion Shim Selection for shim selection.
  6. The use of M8 x 1.25 dowels or long bolts will ease in pinion housing/cage and shim installation and alignment.

    Notice: Refer to Fastener Notice in the Preface section.


    Object Number: 1041716  Size: SH
  7. Install the pinion housing/cage bolts (7).
  8. Tighten
    Tighten the bolts to 28 N·m (20 lb ft).


    Object Number: 1041708  Size: SH
  9. Install the J 42155 into the groove of the output shaft in order to install the differential case assembly.

  10. Object Number: 1041663  Size: SH
  11. Install the C-clip (115) into the groove of the output shaft.

  12. Object Number: 1041989  Size: SH
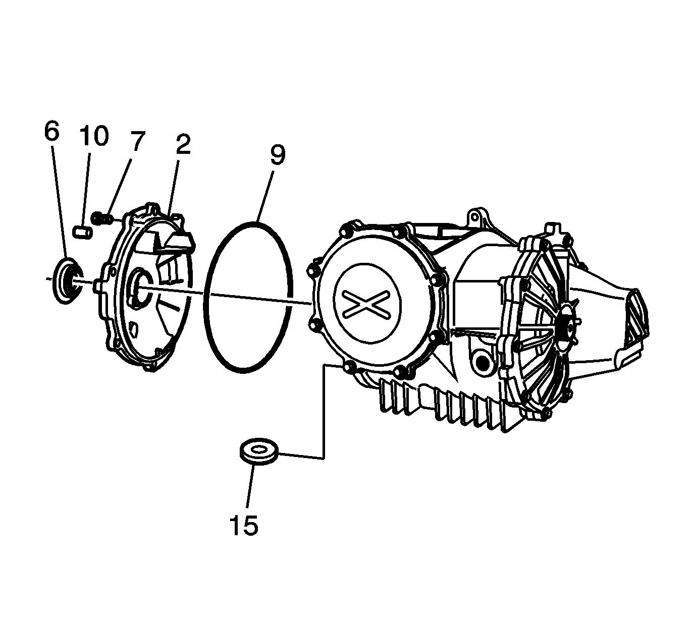
  13. Install the O-ring (9) on the right cover (3) and the dowel (10) into the carrier.
  14. Install the right cover and bolts (7).
  15. Tighten
    Tighten the bolts to 28 N·m (20 lb ft).


    Object Number: 732188  Size: MH
  16. Install the J 8001 onto the transmission stud. Position the tip of the dial indicator against the center of the ring gear tooth surface.

  17. Object Number: 1041990  Size: SH
  18. Install the DT-48007 into the splines of the pinion. You must hold the DT-48007 to retain the pinion in order to properly measure backlash.

  19. Object Number: 1491727  Size: SH
  20. Move the right output shaft in both directions in order to measure the gear backlash. Measure the backlash in 2-3 locations at the ring gear teeth while holding the pinion shaft. Refer to Rear Axle Specifications .

  21. Object Number: 1698801  Size: SH

    Important: Note the location of the rear cover bolt for assembly.

  22. Install the rear cover (5), bolt (16), and gasket (17).
  23. Tighten
    Tighten the bolt to 10 N·m (89 lb in).


    Object Number: 1041560  Size: SH
  24. Remove the bolts (3) and the differential assembly (1) from the J-42173-A  (2).

  25. Object Number: 1041550  Size: SH
  26. Install the O-ring (9) on the left cover (2).
  27. Install the magnet (15) and dowel (10) to the carrier.
  28. Install the left cover (2) and bolts (7).
  29. Tighten
    Tighten the bolts to 28 N·m (20 lb ft).


    Object Number: 1696781  Size: SH
  30. Install the drain plug and washer (25).
  31. Tighten
    Tighten the drain plug to 35 N·m (26 lb ft).

  32. Refer to Rear Axle Lubricant Replacement .