GM Service Manual Online
For 1990-2009 cars only

Tools Required

    • DT-47596 Bearing Cup Remover
    • J 25070 Heat Gun - 500-750F
    • J 42155 Getrag Axle Differential Housing Lifting Tool
    • J-42173-A Differential Holding Fixture
    • J 45124 Removal Bridge

    Object Number: 1696781  Size: SH
  1. Remove the drain plug and washer (25) and allow the fluid to drain.

  2. Object Number: 1696782  Size: SH
  3. Remove the fill plug and washer (26).

  4. Object Number: 1696784  Size: SH
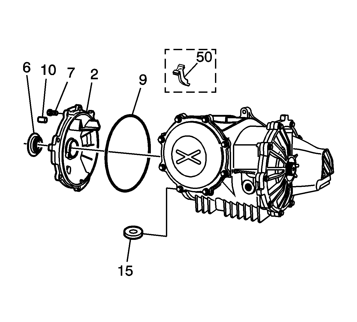
  5. Remove the left cover (2) and bolts (7).
  6. Remove the O-ring (9) and oil seal (6) from the cover and discard. Inspect the dowel (10).
  7. Remove the magnet (15) and oil trough (50) from the carrier.

  8. Object Number: 1041560  Size: SH
  9. Install the differential carrier (1) onto the J-42173-A  (2).
  10. Notice: Refer to Fastener Notice in the Preface section.

  11. Install 4 M8 x 1.25 bolts (3).
  12. Tighten
    Tighten the bolts to 28 N·m (20 lb ft).


    Object Number: 1041602  Size: SH
  13. Remove the right cover (3) and bolts (7) from the differential.
  14. Remove the O-ring (9) and oil seal (6) from the cover and discard.

  15. Object Number: 1698799  Size: SH
  16. Remove the cover - rear (5), bolts (16), and gasket (17).

  17. Object Number: 1041663  Size: SH
  18. Remove the C-clip (115) from the output shaft.

  19. Object Number: 1041708  Size: SH
  20. Install the J 42155 into the groove of the output shaft in order to remove the differential case assembly.

  21. Object Number: 1041716  Size: SH
  22. Remove the pinion housing/cage bolts (7).

  23. Object Number: 1041722  Size: SH
  24. Using the J 25070 , heat the differential housing around the pinion cartridge. Heating the housing will ease in pinion removal.

  25. Object Number: 1041725  Size: SH
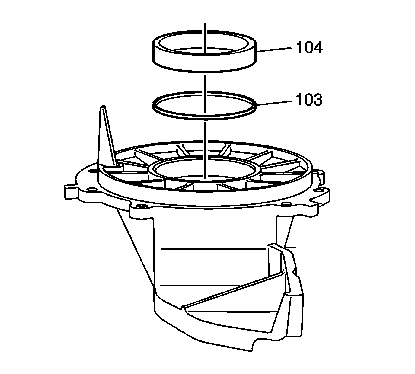
  26. Remove the pinion cartridge/cage assembly (4) and shim (19) from the differential housing. Mark or tag the shim for assembly.
  27. Locate 2 screwdrivers or pry bars to the flange area of the pinion housing/cage to ease in removal.


    Object Number: 1491707  Size: SH
  28. Install the DT-47596  (2) into the right cover. Tighten securely into the bearing cup.
  29. Place the J 45124  (1) over the DT-47596  (2). Adjust the legs for best fit. Install supplied bolt, nut, thrust bearing and washer. Hold the bolt and tighten the nut to remove the bearing cup and shim.

  30. Object Number: 1041772  Size: SH
  31. Remove the bearing cup (104) and shim (103). Mark or tag the shim for assembly.

  32. Object Number: 1491710  Size: SH
  33. Install the DT-47596  (2) into the differential housing, behind the left bearing cup. Tighten securely into the bearing cup.
  34. Place J 45124  (1) over DT-47596  (2). Adjust the legs for best fit. Install supplied bolt, nut, thrust bearing and washer. Hold the bolt and tighten the nut to remove the bearing cup and shim.

  35. Object Number: 1041924  Size: SH
  36. Remove the cup (104) and shim (103) from the differential housing. Mark or tag the shims for assembly.