GM Service Manual Online
For 1990-2009 cars only

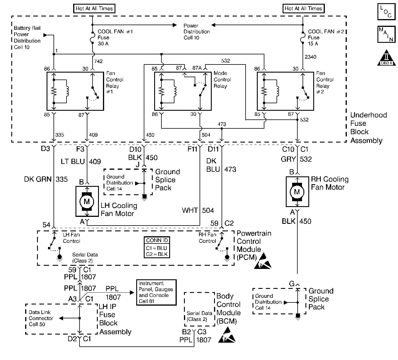
Object Number: 297560  Size: LF
Engine Controls Components
Cell 23: Cooling Fan Controls
OBD II Symbol Description Notice
Powertrain Control Module Connector End Views With EGR
Handling ESD Sensitive Parts Notice
Handling ESD Sensitive Parts Notice

Diagnosis

For specific system description, components and wiring, refer to the Wiring Repairs in Wiring Systems.

Circuit Description

The electric cooling fan(s) are controlled by the Body Control Module (BCM) which enables the fans through the PCM. The PCM enables the ground path for the three cooling fan relays. The relay(s) are used to control the high current flow to power the cooling fan motors. When minimum cooling is required, the BCM will command the PCM to energize cooling fan relay #1 and since both fans are connected in series through the Mode Control relay, both fans will operate at low speed. When maximum cooling is required, the BCM will command the PCM to energize all three cooling fan relays. Power is supplied to the left fan through cooling fan relay #1 and is grounded through the Mode Control relay. The right fan is powered directly through cooling fan relay #2 causing both fans to operate at high speed.

Cooling Fan Run-On

The Powertrain Control Module (PCM) usually powers down 10 to 30 seconds after the ignition is turned OFF. Since the cooling fan is PCM controlled, the PCM may remain powered up for up to 7 minutes after the ignition is turned OFF to provide a ground in order to energize the cooling fan relay.

This is called a fan run-on and will occur if any of the following combinations of conditions exist when the ignition is turned OFF.

    • Engine coolant temperature greater than 100°C (212°F) and intake air temperature greater than 80°C (176°F).
    • Engine coolant temperature greater than 112°C (234°F) and intake air temperature greater than 70°C (158°F).
    • Engine coolant temperature greater than 116°C (241°F).

The PCM and cooling fan will remain ON until these combinations of conditions no longer exist, up to a maximum of 7 minutes.

If the cooling fan is OFF when the PCM powers down, it will remain OFF regardless of any temperatures until the ignition is turned ON again.

Diagnostic Aids

If the owner complained of an overheating problem, it must be determined if the complaint was due to an actual boil over, or the warning indicator light. If the engine is actually overheating, but the cooling fan is not coming ON, the Engine Coolant Temperature (ECT) sensor has probably shifted out of calibration and should be replaced.

If the engine is overheating and the cooling fans are ON, the cooling system should be checked. Refer to the the Heating, Ventilation, and Air Condiitoning portion of the service manual.

The BFC will command the PCM to enable the low speed fans ON at 106°C (223°F) and OFF at 103°C (217°F) and, high speed fans ON at 111°C (232°F).and OFF at 108°C (226°F).

Test Description

Number(s) below refer to the step number(s) on the Diagnostic Table:

  1. The Powertrain OBD System Check prompts the technician to complete some basic checks and store the freeze frame and failure records data on the scan tool if applicable. This creates an electronic copy of the data taken when the malfunction occurred. The information is then stored on the scan tool for later reference.

  2. Ambient temperature must be above 9°C (48°F) before the PCM will enable the cooling fans due to A/C request. The PCM will enable the cooling fans if A/C refrigerant pressure increases regardless of ambient temperature.

  3. The replacement PCMs must be reprogrammed and the crankshaft position system variation procedure must be performed. Refer to the latest Techline information for PCM programming and the Crankshaft Position System Variation Learn .

Electric Cooling Fan Diagnosis

Step

Action

Value(s)

Yes

No

1

Was the Powertrain ON Board Diagnostic (OBD) System Check performed?

--

Go to Step 2

Go to the Powertrain On Board Diagnostic (OBD) System Check

2

  1. Turn ON the ignition switch leaving the engine OFF.
  2. Install a scan tool.

Are any PCM DTCs stored?

--

Go to applicable DTC table

Go to Step 3

3

  1. Ensure that the engine coolant temperature is below the specified value with the scan tool.
  2. Turn OFF the A/C switch.
  3. Observe the cooling fans.

Are both the cooling fans running?

100°C (212°F)

Go to Step 32

Go to Step 4

4

  1. Command ON the Low Speed Fans using the scan tool output tests function.
  2. Observe the cooling fans.

Is the RH or LH cooling fans running at low speed?

--

Go to Step 5

Go to Step 8

5

  1. Command ON the high speed fans using the scan tool output tests function.
  2. Wait 20 seconds.
  3. Observe the cooling fans

Are both fans running at high speed?

--

Go to Step 6

Go to Step 58

6

Important: Ambient temperature must be above 9°C (48°F).

  1. Exit the scan tool output tests.
  2. Start the engine.
  3. Turn ON the A/C switch.

Are the cooling fans ON?

--

Go to Diagnostic Aids

Go to Step 7

7

View the A/C Request on the scan tool.

Does A/C Request on the scan tool display Yes?

--

Go to Step 78

Go to Air Conditioning (A/C) Compressor Control Circuit Diagnosis

8

Is either cooling fan running?

--

Go to Step 9

Go to Step 16

9

Is the left cooling fan running?

--

Go to Step 10

Go to Step 14

10

  1. Turn OFF the ignition switch.
  2. Disconnect the RH engine cooling fan motor electrical connector.
  3. Turn ON the ignition switch leaving the engine OFF.
  4. Command ON the Low speed fans using the scan tool output tests function.
  5. Observe the cooling fans.

Is the LH engine cooling fan running?

--

Go to Step 11

Go to Step 81

11

Remove the Mode Control Relay. Refer to Air Conditioning (A/C) Compressor and Cooling Fan Relays Replacement in HVAC.

Is the LH engine cooling fan running?

--

Go to Step 12

Go to Step 13

12

Repair the short to ground in circuit 504. Refer to Wiring Repairs in Wiring Systems.

Is the action complete?

--

Go to Step 82

--

13

  1. Check for a short to ground in circuit 532.
  2. If a problem is found, repair the circuit as necessary. Refer to Wiring Repairs in Wiring Systems.

Was a problem found?

--

Go to Step 82

Go to Step 71

14

  1. Turn OFF the ignition switch.
  2. Disconnect the LH engine cooling fan motor electrical connector.
  3. Turn ON the ignition switch leaving the engine OFF.
  4. Command ON the Low speed fans using the scan tool output tests function.
  5. Observe the cooling fans.

Is the RH engine cooling fan running?

--

Go to Step 15

Go to Step 72

15

  1. Check for a short to B+ in the following circuit(s):
  2. • Shorted #2 fan control relay coil
    • 532
    • 504
  3. If a problem is found, repair the circuit(s) as necessary. Refer to Wiring Repairs in Wiring Systems.

Was a problem found?

--

Go to Step 82

Go to Step 80

16

  1. Remove the #1 Fan Control Relay. Refer to Air Conditioning (A/C) Compressor and Cooling Fan Relays Replacement .
  2. Connect a test light to ground.
  3. Important: Use the J 35616 Connector Test Adapter Kit test lead to probe into the underhood fuse block.

  4. Probe the #1 Fan Control Relay cavity 30 (in the underhood fuse block) with the test light.

Is the test light ON?

--

Go to Step 18

Go to Step 17

17

  1. Identify the cause of no Ignition Voltage to #1 Cooling Fan Relay cavity 30.
  2. • Stalled RH engine or LH engine cooling fan.
    • Shorted RH engine or LH engine cooling fan motor windings.
    • Short to ground in the following circuit(s)
       - 532
       - 409
  3. Repair the cause of no Ignition Voltage to #1 Fan Control Relay. Refer to Wiring Repairs in Wiring repairs.

Is the action complete?

--

Go to Step 82

--

18

  1. Connect a test light to ground.
  2. Important: Use the J 35616 Connector Test Adapter Kit test lead to probe into the underhood fuse block.

  3. Probe the #1 Fan Control Relay cavity 86 (in the underhood fuse block) with the test light.

Is the test light ON?

--

Go to Step 20

Go to Step 19

19

  1. Identify the cause of no Battery Rail Voltage to the #1 Fan Control Relay cavity 86.
  2. • Open or shorted to ground in circuit 440.
    • Shorted #1 Fan Control Relay coil.
    • Shorted #2 Fan Control Relay coil.
    • Shorted Mode Control Relay.
    • Circuit unrelated to cooling fans. Refer to Fuse Block Details in Wiring Systems.
  3. Repair the cause of no Battery Rail Voltage to the #1 Fan Control Relay cavity 86. Refer to Wiring Repairs in Wiring Systems.

Is the action complete?

--

Go to Step 82

--

20

  1. Turn OFF the ignition switch.
  2. Disconnect both engine cooling fans motors electrical connectors.
  3. Connect a fused jumper wire between terminals A and B at both engine cooling fan motors electrical connectors.
  4. Turn ON the ignition switch leaving the engine OFF.
  5. Important: Use the J 35616 Connector Test Adapter Kit test lead to probe into the underhood fuse block.

  6. Connect a test light between the #1 Fan Control Relay cavities 87 and 30 (in the underhood fuse block).

Is the test light ON?

--

Go to Step 21

Go to Step 27

21

    Important: Use the J 35616 Connector Test Adapter Kit test lead to probe into the underhood fuse block.

  1. Connect a test light between the #1 Fan Control Relay cavities 85 and 86 (in the underhood fuse block).
  2. Turn ON the ignition switch leaving the engine OFF.
  3. Command ON the Low speed fans using the scan tool output tests function.
  4. Observe the test light.

Is the test light ON?

--

Go to Step 22

Go to Step 25

22

  1. Turn OFF the ignition switch.
  2. Remove the fused jumpers wires from the engine cooling fan motors electrical connectors.
  3. Reconnect the engine cooling fans motors electrical connectors to the motors.
  4. Important: Use the J 35616 Connector Test Adapter Kit test lead to probe into the underhood fuse block.

  5. Install a fused jumper wire between the #1 Fan Control Relay cavities 87 and 30 (in the underhood fuse block).
  6. Turn ON the ignition switch leaving the engine OFF.
  7. Observe the cooling fans.

Are both cooling fans running?

--

Go to Step 23

Go to Step 24

23

  1. Check for poor electrical terminal connection(s) between the #1 Fan Control Relay and the underhood fuse block.
  2. If a problem is found, repair the terminal connection(s) as necessary. Refer to Wiring Repairs in Wiring Systems.

Was a problem found?

--

Go to Step 82

Go to Step 37

24

  1. Check for poor electrical connections at the engine coolant fan motors.
  2. If a problem is found, repair the connections as necessary. Refer to Wiring Repairs in Wiring Systems.

Was a problem found?

--

Go to Step 82

Go to Step 64

25

  1. Turn OFF the ignition switch.
  2. Disconnect the PCM C1 blue electrical connector.
  3. Important: Use the J 35616 Connector Test Adapter Kit test lead to probe into the underhood fuse block.

  4. Install a fused jumper wire between the #1 Fan Control Relay cavities 86 and 85 (in the underhood fuse block).
  5. Turn ON the ignition switch leaving the engine OFF.
  6. Connect a test light to ground.
  7. Probe the #1 Fan Control Relay control circuit at the PCM C1 blue electrical connector with the test light.

Is the test light ON?

--

Go to Step 78

Go to Step 26

26

  1. Check for an open in the #1 Fan Control Relay control circuit between the PCM electrical connector and the #1 Fan Control Relay cavity 86 (in the underhood fuse block).
  2. Repair the circuit as necessary. Refer to Wiring Repairs in Wiring Systems.

Is the action complete?

--

Go to Step 82

--

27

  1. Turn OFF the ignition switch.
  2. Remove the jumper wires from the engine cooling fan motors electrical connectors.
  3. Reconnect the engine cooling fans motors electrical connectors to the motors.
  4. Important: Use the J 35616 Connector Test Adapter Kit test lead to probe into the underhood fuse block.

  5. Install a fused jumper wire between the #1 Fan Control Relay cavities 87 and 30 (in the underhood fuse block).
  6. Remove the Mode Control Relay. Refer to Air Conditioning (A/C) Compressor and Cooling Fan Relays Replacement .
  7. Connect a test light to ground.
  8. Important: Use the J 35616 Connector Test Adapter Kit test lead to probe into the underhood fuse block.

  9. Probe the Mode Control Relay cavity 30 (in the underhood fuse block) with the test light.

Is the test light ON?

--

Go to Step 28

Go to Step 31

28

Important: Use the J 35616 Connector Test Adapter Kit test lead to probe into the underhood fuse block.

Connect a test light between the Mode Control Relay cavities 30 and 87A (in the underhood fuse block).

Is the test light ON?

--

Go to Step 30

Go to Step 29

29

  1. Check for an open in circuit 504 between the Mode Control Relay cavity 30 and the LH engine cooling fan motor electrical connector terminal B.
  2. If a problem is found, repair the circuit as necessary. Refer to Wiring Repairs in Wiring Systems.

Was a problem found?

--

Go to Step 82

Go to Step 57

30

  1. Check for a poor electrical terminal connection at the Mode Control Relay cavities 30 or 87A (in the underhood fuse block).
  2. If a problem is found, repair the electrical connection as necessary. Refer to Wiring Repairs in Wiring Systems.

Was a problem found?

--

Go to Step 82

Go to Step 71

31

  1. Check between the #1 Fan Control Relay cavity 87 and LH engine cooling fan motor electrical connector terminal B for the following conditions:
  2. • Open circuit
    • Poor electrical terminal connection
  3. If a problem is found, repair the condition(s) as necessary. Refer to Wiring Repairs in Wiring Systems.

Was a problem found?

--

Go to Step 82

Go to Step 56

32

View the A/C Request with the scan tool.

Does the scan tool display Yes?

--

Go to Air Conditioning (A/C) Compressor Control Circuit Diagnosis

Go to Step 33

33

Are both cooling fans running at low speed?

--

Go to Step 34

Go to Step 40

34

Remove the #1 Fan Control Relay. Refer to Air Conditioning (A/C) Compressor and Cooling Fan Relays Replacement .

Are the cooling fans running?

--

Go to Step 35

Go to Step 36

35

  1. Check for a short to voltage in circuit 409.
  2. Repair the circuit as necessary. Refer to Wiring Repairs in Wiring Systems.

Is the action complete?

--

Go to Step 82

--

36

  1. Connect a test light to B+.
  2. Important: Use the J 35616 Connector Test Adapter Kit test lead to probe into the underhood fuse block.

  3. Probe the #1 Fan Control Relay cavity 85 (in the underhood fuse block) with the test light.

Is the test light ON?

--

Go to Step 38

Go to Step 37

37

Replace the #1 Fan Control Relay. Refer to Air Conditioning (A/C) Compressor and Cooling Fan Relays Replacement .

Is the action complete?

--

Go to Step 82

--

38

  1. Turn OFF the ignition switch.
  2. Disconnect the PCM C1 blue electrical connector.
  3. Connect a test light to B+.
  4. Important: Use the J 35616 Connector Test Adapter Kit test lead to probe into the underhood fuse block.

  5. Probe the #1 Fan Control Relay cavity 85 (in the underhood fuse block) with the test light.

Is the test light ON?

--

Go to Step 39

Go to Step 78

39

  1. Check for a short to ground in the #1 Fan Control Relay control circuit.
  2. Repair the circuit as necessary. Refer to Wiring Repairs in Wiring Systems.

Is the action complete?

--

Go to Step 82

--

40

Are both cooling fans running at high speed?

--

Go to Step 41

Go to Step 42

41

View the A/C Pressure on the scan tool.

Does the scan tool display voltage less than the specified value?

1.2V

Go to Step 78

Go to Step 44

42

  1. Turn OFF the ignition switch.
  2. Disconnect the PCM electrical connectors.
  3. Turn ON the ignition switch leaving the engine OFF.
  4. Observe the cooling fans.

Is the right engine cooling fan running at high speed?

--

Go to Step 43

Go to Step 78

43

  1. Check for a short to ground in the following control circuit(s):
  2. • Mode Control Relay
    • #2 Fan Control Relay
  3. If a problem is found, repair the circuit as necessary. Refer to Wiring Repairs in Wiring Systems.

Was a problem found?

--

Go to Step 82

Go to Step 52

44

  1. Turn OFF the ignition switch.
  2. Disconnect the A/C refrigerant pressure sensor electrical connector.
  3. Turn ON the ignition switch leaving the engine OFF.
  4. View the A/C Pressure on the scan tool.

Does the scan tool display voltage near the specified value?

0.0V

Go to Step 46

Go to Step 45

45

  1. Connect a DMM to ground.
  2. Probe the A/C refrigerant pressure signal circuit with the DMM.

Does the DMM display a voltage near the specified value?

0.0V

Go to Step 78

Go to Step 51

46

  1. Connect a test light to B+.
  2. Probe the A/C refrigerant pressure sensor ground circuit with the test light.

Is the test light ON?

--

Go to Step 47

Go to Step 49

47

  1. Connect a DMM to ground.
  2. Probe the A/C refrigerant pressure sensor 5 volt reference circuit with the DMM.

Does the DMM display a voltage near the specified value?

5.0V

Go to Step 48

Go to Step 50

48

Replace the A/C refrigerant pressure sensor. Refer to Air Conditioning (A/C) Refrigerant Pressure Sensor Replacement in HVAC Systems.

Is the action complete?

--

Go to Step 82

--

49

  1. Check the A/C refrigerant pressure sensor ground circuit for the following conditions:
  2. • Open circuit
    • Short to voltage
  3. Repair the circuit as necessary. Refer to Wiring Repairs in Wiring Systems.

Is the action complete?

--

Go to Step 82

--

50

  1. Check the A/C refrigerant pressure sensor 5 volt reference circuit for the following condition(s):
  2. • Open circuit
    • Short to ground
  3. Repair the circuit as necessary. Refer to Wiring Repairs in Wiring Systems.

Is the action complete?

--

Go to Step 82

--

51

  1. Check for a short to B+ in the A/C refrigerant pressure signal circuit.
  2. Repair the circuit as necessary. Refer to Wiring Repairs in Wiring Systems.

Is the action complete?

--

Go to Step 82

--

52

  1. Remove the Mode Control Relay. Refer to Air Conditioning (A/C) Compressor and Cooling Fan Relays Replacement .
  2. Observe the engine cooling fans.

Is the RH engine cooling fan running at high speed?

--

Go to Step 53

Go to Step 71

53

Remove the #2 Fan Control Relay. Refer to Air Conditioning (A/C) Compressor and Cooling Fan Relays Replacement .

Is the RH engine cooling fan running at high speed?

--

Go to Step 54

Go to Step 55

54

  1. Check for short to B+ in circuit 532.
  2. Repair the circuit as necessary. Refer to Wiring Repairs in Wiring Systems.

Is the action complete?

--

Go to Step 82

--

55

  1. Check for a short to B+ in circuit 473.
  2. If a problem is found, repair the circuit as necessary. Refer to Wiring Repairs in Wiring Systems.

Was a problem found?

--

Go to Step 82

Go to Step 77

56

  1. Check for an open or poor electrical terminal connection in circuit 504 between the Mode Control Relay cavity 30 and LH engine cooling fan motor electrical terminal A.
  2. If a problem is found, repair the circuit as necessary. Refer to Wiring Repairs in Wiring Repairs.

Was a problem found?

--

Go to Step 82

Go to Step 80

57

  1. Check for an open in the following circuits:
  2. • Circuit 450 between the RH engine cooling fan motor electrical connector terminal A and ground,
    • Circuit 532 from the Mode Control Relay cavity 87A and the RH Cooling Fan Motor electrical connector terminal B.
  3. If a problem is found, repair the circuit(s) as necessary. Refer to Wiring Repairs in Wiring Repairs.

Was a problem found?

--

Go to Step 82

Go to Step 81

58

Remove the Mode Control Relay. Refer to Air Conditioning (A/C) Compressor and Cooling Fan Relays Replacement .

Does the cooling fan motors turn OFF?

--

Go to Step 62

Go to Step 59

59

    Important: Use the J 35616 Connector Test Adapter Kit test lead to probe into the underhood fuse block.

  1. Install a test light between the Mode Control Relay cavity 86 and Battery Rail Voltage cavity 85 (in the underhood fuse block).
  2. Command ON the High speed fans using the scan tool output controls function.
  3. Wait about 5-6 seconds.
  4. Observe the test light.

Is the test light ON?

--

Go to Step 62

Go to Step 60

60

  1. Remove the #2 Fan Control Relay. Refer to Air Conditioning (A/C) Compressor and Cooling Fan Relays Replacement .
  2. Important: Use the J 35616 Connector Test Adapter Kit test lead to probe into the underhood fuse block.

  3. Install a test light between the #2 Fan Control Relay cavity 85 and Battery Rail Voltage cavity 86 (in the underhood fuse block).
  4. Command ON the high speed fans using the scan tool output controls function.
  5. Wait 10 seconds.
  6. Observe the test light.

Is the test light ON?

--

Go to Step 79

Go to Step 61

61

  1. Turn OFF the ignition switch.
  2. Disconnect the PCM electrical connectors.
  3. Turn ON the ignition switch leaving the engine OFF.
  4. Check the Mode Control Relay and the #2 Fan Control Relay control circuit for the following conditions:
  5. • Open circuit
    • Short to voltage
  6. If a problem is found, repair the circuit as necessary. Refer to Wiring Repairs in Wiring Systems.

Was a problem found?

--

Go to Step 82

Go to Step 78

62

  1. Turn OFF the ignition switch.
  2. Reinstall the Mode Control Relay.
  3. Disconnect both engine cooling fan motors electrical connectors.
  4. Turn ON the ignition switch leaving the engine OFF.
  5. Probe terminal B at the RH engine cooling fan motor electrical connector with the test light .
  6. Connect a test light to ground.
  7. Command ON the High speed fans using the scan tool output controls function.
  8. Wait about 10 seconds.

Is the test light ON?

--

Go to Step 63

Go to Step 65

63

  1. Connect a test light to B+.
  2. Probe terminal A at the LH engine cooling fan motor electrical connector with the test light.

Is the test light ON?

--

Go to Step 64

Go to Step 72

64

  1. Identify the cause of inoperative engine cooling fan motor:
  2. • Open or shorted RH engine cooling fan motor windings.
    • Open or shorted LH engine cooling fan motor windings.
    • Stalled cooling fan(s).
  3. Replace the affected cooling fan motor. Refer to Engine Cooling Fan Replacement in Engine Cooling.

Is the action complete?

--

Go to Step 82

--

65

  1. Remove the Mode Control Relay. Refer to Air Conditioning (A/C) Compressor and Cooling Fan Relays Replacement .
  2. Turn ON the ignition switch leaving the engine OFF.
  3. Connect a test light to ground.
  4. Important: Use the J 35616 Connector Test Adapter Kit test lead to probe into the underhood fuse block.

  5. Probe the Mode Control Relay cavity 85 ( in the underhood fuse block) with the test light.

Is the test light ON?

--

Go to Step 67

Go to Step 66

66

  1. Check for an open in the Battery Rail Voltage circuit to Mode Control Relay.
  2. Repair the circuit as necessary. Refer to Wiring Repairs in Wiring Repairs.

Is the action complete?

--

Go to Step 82

--

67

  1. Remove the #2 Cooling Fan Relay.
  2. Connect a test light to ground.
  3. Important: Use the J 35616 Connector Test Adapter Kit test lead to probe into the underhood fuse block.

  4. Probe the #2 Cooling Fan Relay cavity 30 ( in the underhood fuse block) with the test light.

Is the test light ON?

--

Go to Step 69

Go to Step 68

68

  1. Check for an open or poor electrical terminal connection at the underhood Fuse Block Assembly in the Positive Voltage circuit to #2 Cooling Fan Relay cavity 30.
  2. Repair the circuit as necessary. Refer to Wiring Repairs in Wiring Repairs.

Is the action complete?

--

Go to Step 82

--

69

  1. Check the RH engine cooling fan motor circuit for an open or a poor electrical terminal between the RH engine coolant fan motor electrical connector terminal B and the Mode Control Relay cavity 87A.
  2. If a problem is found, repair the circuit as necessary. Refer to Wiring Repairs in Wiring Repairs.

Was a problem found?

--

Go to Step 82

Go to Step 70

70

  1. Check for a poor terminal connection(s) in the underhood fuse block for the Mode Control Relay .
  2. If a problem is found, repair the terminal connection(s) as necessary. Refer to Wiring Repairs in Wiring Systems.

Was a problem found?

--

Go to Step 82

Go to Step 71

71

Replace the Mode Control Relay. Refer to Air Conditioning (A/C) Compressor and Cooling Fan Relays Replacement .

Is the action complete?

--

Go to Step 82

--

72

  1. Remove the #2 Fan Control Relay. Refer to Air Conditioning (A/C) Compressor and Cooling Fan Relays Replacement .
  2. Turn ON the ignition switch leaving the engine OFF.
  3. Connect a test light to ground.
  4. Important: Use the J 35616 Connector Test Adapter Kit test lead to probe into the underhood fuse block.

  5. Probe the #2 Fan Control Relay cavity 86 ( in the underhood fuse block) with the test light.

Is the test light ON?

--

Go to Step 74

Go to Step 73

73

  1. Check for an open or poor electrical terminal connection in the Battery Rail Voltage circuit to the #2 Fan Control Relay cavity 86.
  2. Repair the circuit as necessary. Refer to Wiring Repairs in Wiring Systems.

Is the action complete?

--

Go to Step 82

--

74

  1. Connect a test light to B+.
  2. Important: Use the J 35616 Connector Test Adapter Kit test lead to probe into the underhood fuse block.

  3. Probe the #2 Fan Control Relay cavity 87 ( in the underhood fuse block) with the test light.

Is the test light ON?

--

Go to Step 76

Go to Step 75

75

  1. Check for an open or poor electrical terminal connection in the circuit:
  2. 1.1. Between the #2 Fan Control Relay cavity 87 and the Mode Control Relay cavity 87A ( in the underhood fuse block) and ground
    1.2. Bewteen the Mode Control Relay cavity 87 ( in the underhood fuse block) to ground
  3. Repair the circuit as necessary. Refer to Wiring Repairs in Wiring Systems.

Is the action complete?

--

Go to Step 82

--

76

  1. Check for a poor electrical terminal connection in the #2 Fan Control Relay in the underhood fuse block.
  2. If a problem is found, repair the terminal connection as necessary. Refer to Wiring Repairs in Wiring Systems.

Was a problem found?

--

Go to Step 82

Go to Step 77

77

Replace the #2 Fan Control Relay. Refer to Air Conditioning (A/C) Compressor and Cooling Fan Relays Replacement .

Is the action complete?

--

Go to Step 82

--

78

  1. Turn OFF the ignition switch.
  2. Replace the PCM. Refer to Powertrain Control Module Replacement .

Is the action complete?

--

Go to Step 82

--

79

Repair the open in the Mode Control Relay cavity 85 and the #2 Fan Control Relay cavity 86 control circuit to the PCM. Refer to Wiring Repairs in Wiring Systems.

Is the action complete?

--

Go to Step 82

--

80

Replace the LH engine cooling fan motor. Refer to Engine Cooling Fan Replacement in HVAC Systems.

Is the action complete?

--

Go to Step 82

--

81

Replace the RH engine cooling fan motor. Refer to Engine Cooling Fan Replacement . in HVAC Systems

Is the action complete?

--

Go to Step 82

--

82

  1. Reconnect all hardware that was previously disconnected ( if not already reconnected).
  2. Command OFF the Low Speed Fans (if not already OFF).
  3. Check the engine coolant temperature is below the specified value.
  4. Turn OFF the A/C switch (if not already turned OFF).
  5. Start the engine.

Observe the engine cooling fans.

Are the engine cooling fans running?

100°C (212°F)

Go to Step 32

Go to Step 83

83

  1. Command ON the Low speed fans using the scan tool output tests function.
  2. Observe the cooling fans.

Are both cooling fans running at low speed?

--

Go to Step 84

Go to Step 8

84

  1. Command ON the High speed fans using the scan tool output tests function.
  2. Wait 6 seconds.
  3. Observe the cooling fans.

Are both cooling fans running at high speed?

--

System OK

Go to Step 58