GM Service Manual Online
For 1990-2009 cars only

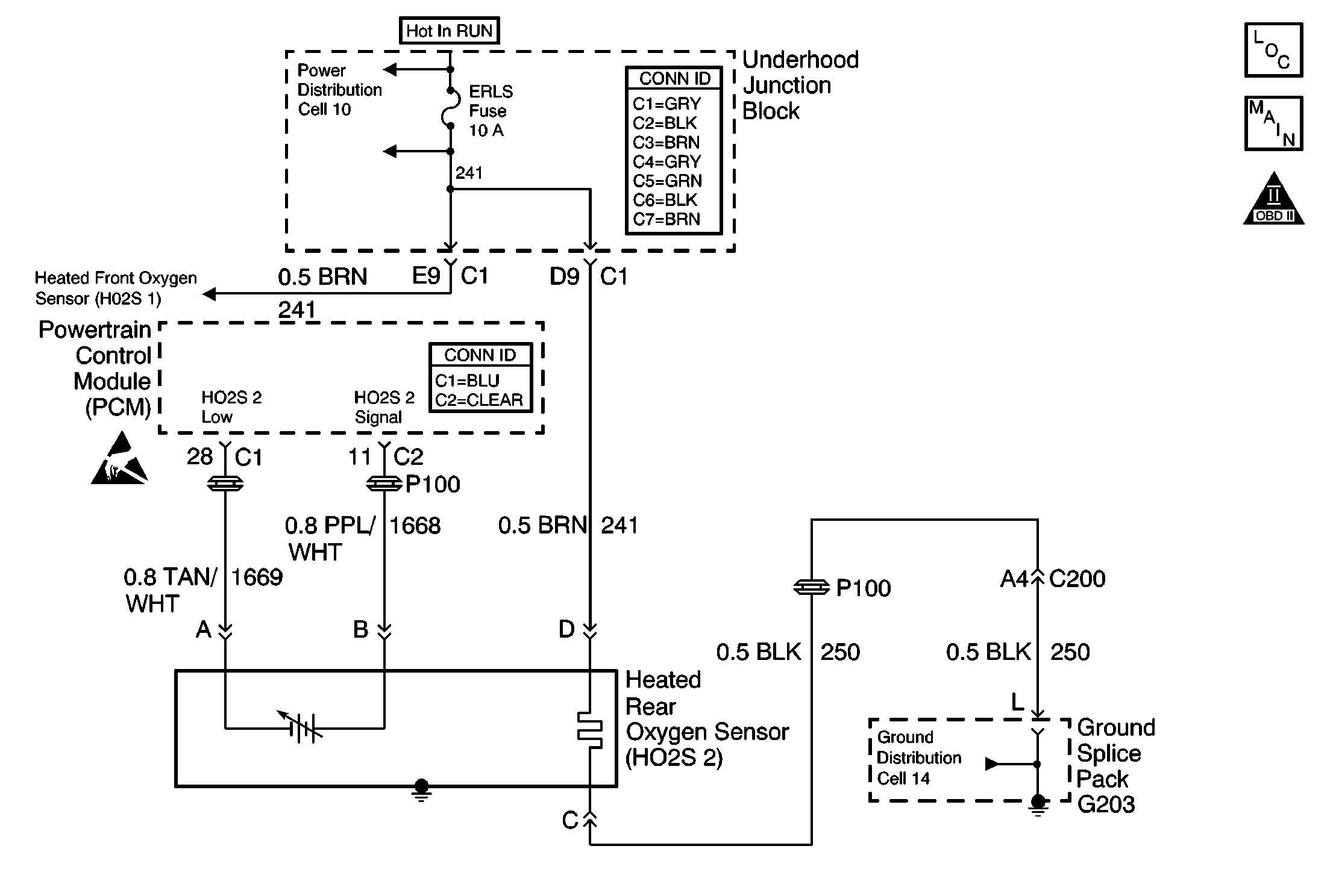
Object Number: 577241  Size: MF
Engine Controls Components
HO2S 1 and HO2S 2
OBD II Symbol Description Notice
Handling ESD Sensitive Parts Notice

Circuit Description

Heated oxygen sensors are used to minimize the amount of time required for Closed Loop fuel control operation and to allow accurate catalyst monitoring. The oxygen sensor heater greatly decreases the amount of time required for fuel control sensor HO2S 1 to become active. The oxygen sensor heater is required by catalyst monitor sensor HO2S 2 to maintain a sufficiently high temperature. This allows accurate exhaust oxygen content readings further from the engine.

The powertrain control module (PCM) will run the heater test only after a cold start, determined by engine coolant and intake air temperature at the time of start-up, and only once during an ignition cycle. When the engine is started the PCM will monitor the HO2S voltage. When the HO2S voltage indicates a sufficiently active sensor, the PCM looks at how much time has elapsed since start-up. If the PCM determines that too much time was required for the HO2S 2 to become active, a DTC P0141 will set. The time it should take the HO2S to reach operating temperature is based on the engine coolant temperature at start-up and the average Mass Air Flow since start-up. Higher average airflow or higher start-up engine coolant temperature = shorter time to HO2S activity.

Conditions for Running the DTC

    • No active TP, MAP, MAF, ECT, IAT, or AIR Sensor, Fuel Injector Circuit, or EVAP DTCs present.
    • Intake air temperature (IAT) is less than 35°C (95°F) at start-up.
    • Engine coolant temperature (ECT) is less than 35°C (95°F) at start-up.
    • IAT and ECT are within 6°C (43°F) of each other at start-up.
    • Ignition voltage is between 9.0-18.0 volts.
    • AIR pump commanded OFF.

Conditions for Setting the DTC

HO2S 2 voltage remains within 150 mV of the bias voltage, about 450 mV, for a longer amount of time than it should. The amount of time varies depending on engine coolant temperature at start-up and average air flow since start-up, but should not exceed 3 minutes with a properly operating HO2S sensor.

Action Taken When the DTC Sets

    • The PCM will illuminate the malfunction indicator lamp (MIL) during the second consecutive trip in which the diagnostic test has been run and failed.
    • The PCM will store conditions which were present when the DTC set as Freeze Frame/Failure Records data.

Conditions for Clearing the MIL/DTC

    • The PCM will turn OFF the malfunction indicator lamp (MIL) during the third consecutive trip in which the diagnostic has run and passed.
    • The history DTC will clear after 40 consecutive warm-up cycles have occurred without a malfunction.
    • The DTC can be cleared by using a scan tool.

Diagnostic Aids

Inspect for the following conditions:

Many situations may lead to an intermittent condition. Perform each inspection or test as directed.

Important: :  Remove any debris from the connector surfaces before servicing a component. Inspect the connector gaskets when diagnosing or replacing a component. Ensure that the gaskets are installed correctly. The gaskets prevent contaminate intrusion.

    • Loose terminal connection
       -  Use a corresponding mating terminal to test for proper tension. Refer to Testing for Intermittent Conditions and Poor Connections , and to Connector Repairs in Wiring Systems for diagnosis and repair.
       -  Inspect the harness connectors for backed out terminals, improper mating, broken locks, improperly formed or damaged terminals, and faulty terminal to wire connection. Refer to Testing for Intermittent Conditions and Poor Connections , and to Connector Repairs in Wiring Systems for diagnosis and repair.
    • Damaged harness--Inspect the wiring harness for damage. If the harness inspection does not reveal a problem, observe the display on the scan tool while moving connectors and wiring harnesses related to the sensor. A change in the scan tool display may indicate the location of the fault. Refer to Wiring Repairs in Wiring Systems for diagnosis and repair.
    •  Inspect the powertrain control module (PCM) and the engine grounds for clean and secure connections. Refer to Wiring Repairs in Wiring Systems for diagnosis and repair.

If the condition is determined to be intermittent, reviewing the Snapshot or Freeze Frame/Failure Records may be useful in determining when the DTC or condition was identified.

Test Description

The numbers below refer to the step numbers on the diagnostic table:

  1. The HO2S should be allowed to cool before performing this test. If the HO2S heater is functioning the signal voltage will gradually increase or decrease as the sensor element warms. If the heater is not functioning the HO2S signal will remain near the 450 mV bias voltage.

  2. This step tests the ignition feed circuit to the HO2S is not open or shorted. The test lamp should be connected to a good chassis ground in case the HO2S low or HO2S heater ground circuit is faulty.

  3. This step tests the HO2S heater ground circuit.

  4. This step tests for an open or shorted HO2S heater element. The heater element resistance will vary according to HO2S temperature (a hot HO2S heater element will measure a much higher resistance than a HO2S heater element at room temperature). It is important to allow the HO2S to cool before measuring HO2S heater element resistance.

  5. An open HO2S signal or low circuit can cause the HO2S heater to appear faulty. Test these circuits before replacing the sensor.

Step

Action

Values

Yes

No

1

Did you perform the Powertrain On Board Diagnostic (OBD) System Check?

--

Go to Step 2

Go to Powertrain On Board Diagnostic (OBD) System Check

2

Important :  If the engine has just been operating, allow the engine to cool for about one half hour before proceeding.

  1. Turn ON the ignition , and leave the engine OFF.
  2. Monitor HO2S 2 voltage on the scan tool HO2S data list.

Does HO2S voltage go from bias voltage to more than the first specified value or less than the second specified value?

600 mV

300 mV

Go to Diagnostic Aids

Go to Step 3

3

Inspect fuse for HO2S 2 ignition feed.

Is the fuse open?

--

Go to Step 15

Go to Step 4

4

  1. Disconnect HO2S 2 electrical connector.
  2. Important: Do not use HO2S 2 heater ground or HO2S 2 low.

  3. Using a test lamp connected to a known good ground. probe ignition feed circuit at HO2S 2 electrical connector, PCM harness side.

Does the test lamp illuminate?

--

Go to Step 5

Go to Step 7

5

Connect test lamp between HO2S 2 ignition feed and HO2S 2 heater ground.

Does the test lamp illuminate?

--

Go to Step 6

Go to Step 8

6

  1. Allow the HO2S to cool for at least 10 minutes.
  2. Using a DMM, measure resistance between the HO2S 2 ignition feed and HO2S 2 heater ground at the HO2S 2 pigtail. Refer to Testing for Continuity in Wiring Systems.

Is HO2S resistance within the specified values?

5-6 ohms

Go to Step 9

Go to Step 14

7

Repair open HO2S 2 ignition feed circuit to HO2S 2. Refer to Wiring Repairs in Wiring Systems.

Did you complete the repair?

--

Go to Step 16

--

8

Repair open HO2S 2 heater ground circuit. Refer to Wiring Repairs in Wiring Systems.

Did you complete the repair?

--

Go to Step 16

--

9

Test for a poor connection at the HO2S 2 harness terminals. Refer to Testing for Continuity , Testing for Intermittent Conditions and Poor Connections in Wiring Systems.

Did you find and correct the condition?

--

Go to Step 16

Go to Step 10

10

  1. Turn OFF the ignition.
  2. Disconnect the PCM and check continuity of the HO2S 2 signal circuit and the HO2S 2 low circuit. Refer to Testing for Continuity in Wiring Systems.
  3. If the HO2S 2 signal circuit or HO2S low circuit measures over 5 ohms, repair open or poor connection as necessary. Refer to Testing for Intermittent Conditions and Poor Connections , Push to Seat Connectors , and Wiring Repairs in Wiring Systems.

Did you find and correct the condition?

--

Go to Step 16

Go to Step 11

11

Test for a poor HO2S 2 signal or low circuit terminal connection at the HO2S 2 harness connector. Refer to Testing for Intermittent Conditions and Poor Connections , Push to Seat Connectors , and Wiring Repairs in Wiring Systems.

Did you find and correct the condition?

--

Go to Step 16

Go to Step 12

12

Test for poor HO2S 2 low circuit terminal connection at the PCM and replace terminal if necessary. Refer to Testing for Intermittent Conditions and Poor Connections , and Connector Repairs in Wiring Systems.

Did the terminal require replacement?

--

Go to Step 16

Go to Step 13

13

Test for poor HO2S 2 signal circuit terminal connection at the PCM and replace terminal if necessary. Refer to Testing for Intermittent Conditions and Poor Connections , and Connector Repairs in Wiring Systems.

Did you find and correct the condition?

--

Go to Step 16

Go to Step 14

14

Replace HO2S 2. Refer to Heated Oxygen Sensor Replacement .

Did you complete the replacement?

--

Go to Step 16

--

15

Locate and repair short to ground in HO2S 2 ignition feed circuit and replace faulty fuse. Refer to Wiring Repairs in Wiring Systems.

Did you complete the repair?

--

Go to Step 16

--

16

Important :  If the engine has just been operating, allow the engine to cool for about one half hour before proceeding.

  1. Clear DTCs.
  2. Turn ON the ignition, with the engine OFF, monitor HO2S 2 voltage on the scan tool HO2S data list.

Does HO2S voltage go from bias voltage to more than the first specified value or less than the second specified value?

600 mV

300 mV

System OK

Go to Step 2