GM Service Manual Online
For 1990-2009 cars only
Makes
🢒
Chevrolet
🢒
2001
🢒
Alero Export
🢒
Body and Accessories
🢒
Lighting Systems
🢒 Interior Lights Schematics
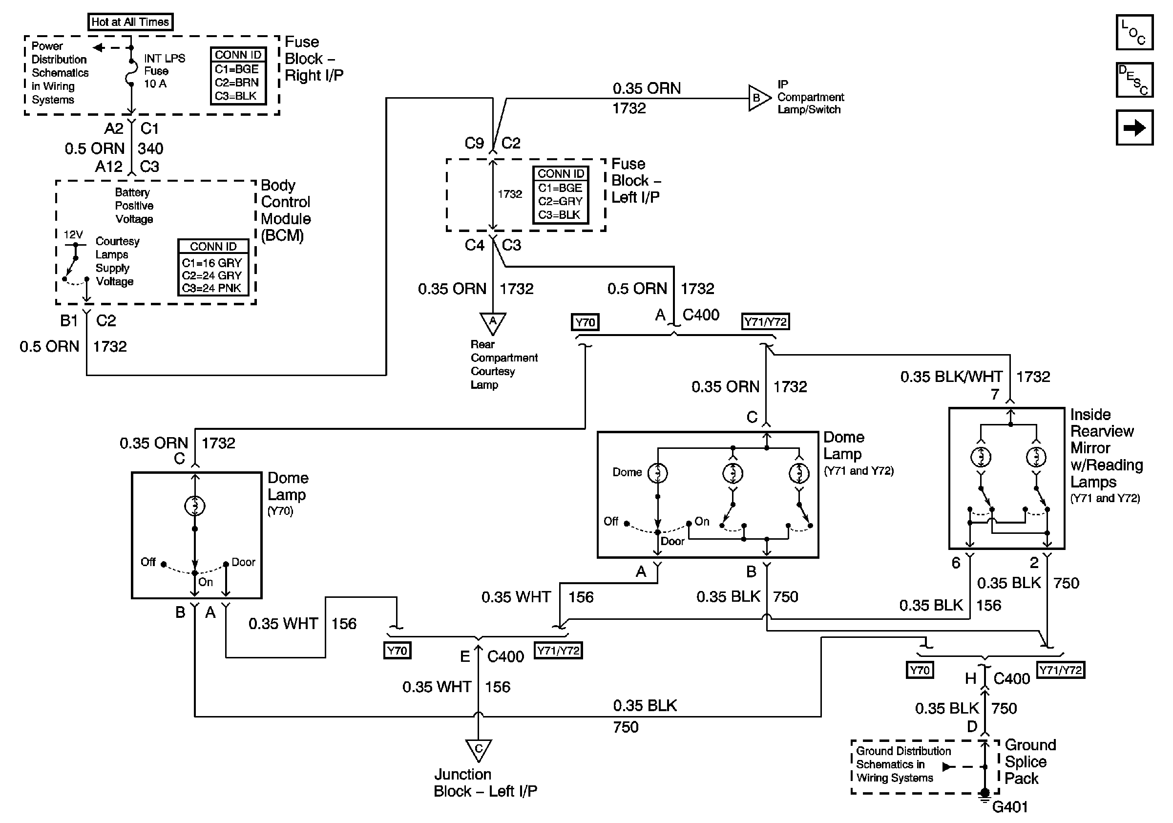
Figure
1:
Dome Lamps
Master Electrical Component List
Interior Lighting Systems Description and Operation
Door Jamb Switches
G401
Compartment Lamps
Compartment Lamps
Compartment Lamps
RH BEC BATT, ABS, COOL FAN (V6) GROUND, INT LPS, RADIO BATT, FOG LPS Fuses
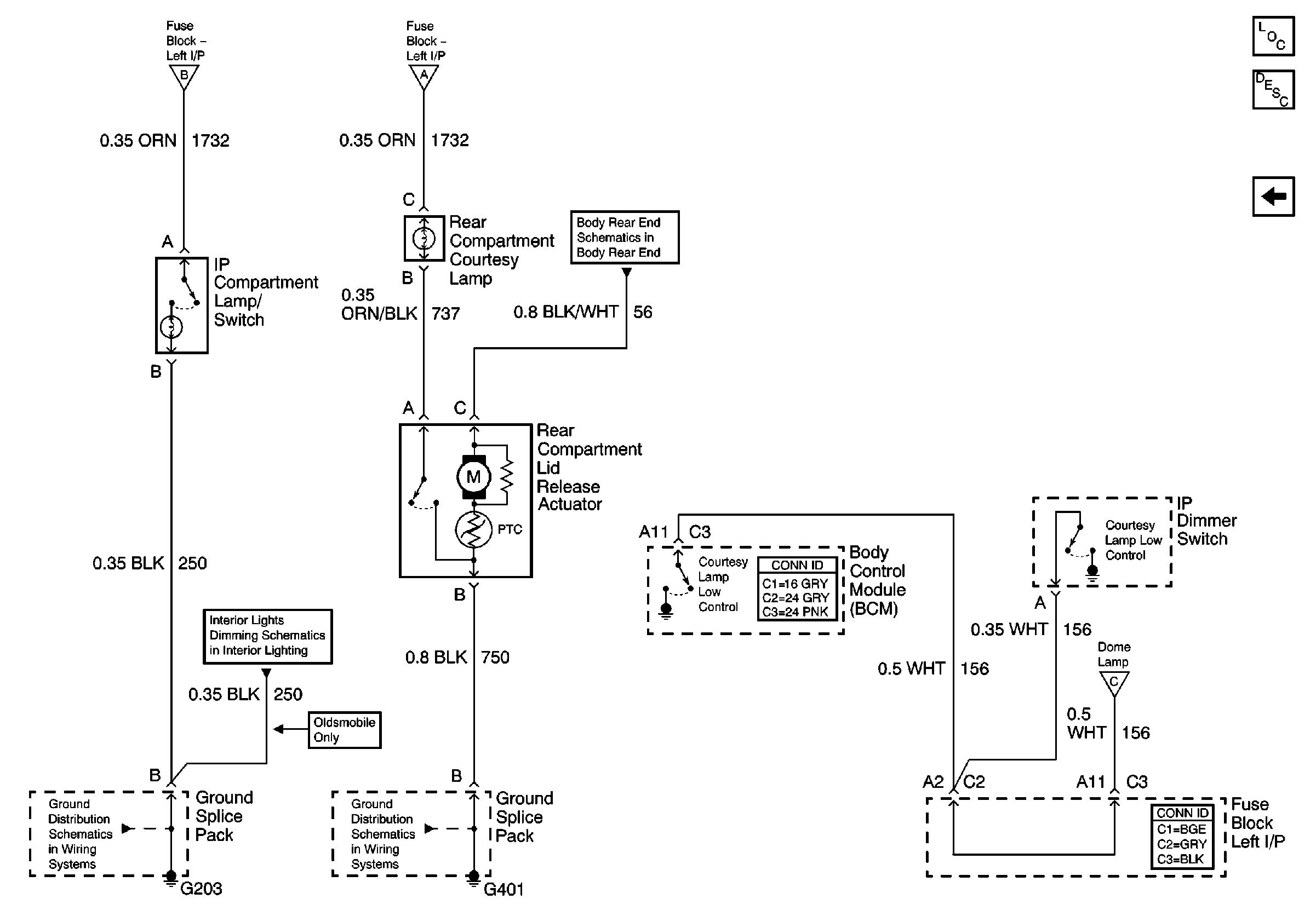
Figure
2:
Door Jamb Switches
Master Electrical Component List
Interior Lighting Systems Description and Operation
Dome Lamps
Data Link Connector Schematics
G302
Figure
3:
Compartment Lamps
Master Electrical Component List
Interior Lighting Systems Description and Operation
Door Jamb Switches
Dome Lamps
Body Rear End Schematics
Dome Lamps
Dome Lamps
Instrument Panel Lamps
G401
G203