GM Service Manual Online
For 1990-2009 cars only
Makes
🢒
Chevrolet
🢒
1998
🢒
Astro - 2WD
🢒
HVAC
🢒
HVAC Systems - Manual
🢒 HVAC Blower Control Schematics
Figure
1:
Cell 63 HVAC Blower Controls (Front)
Figure
2:
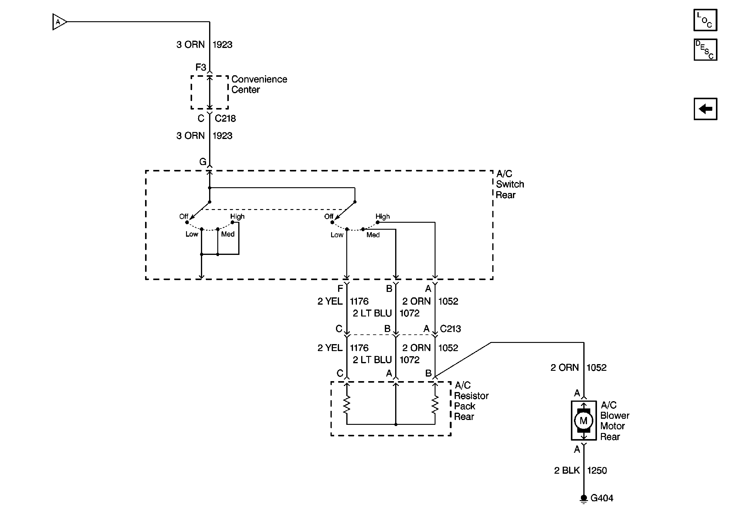
Cell 63 HVAC Blower Controls (Rear) (1 of 2)
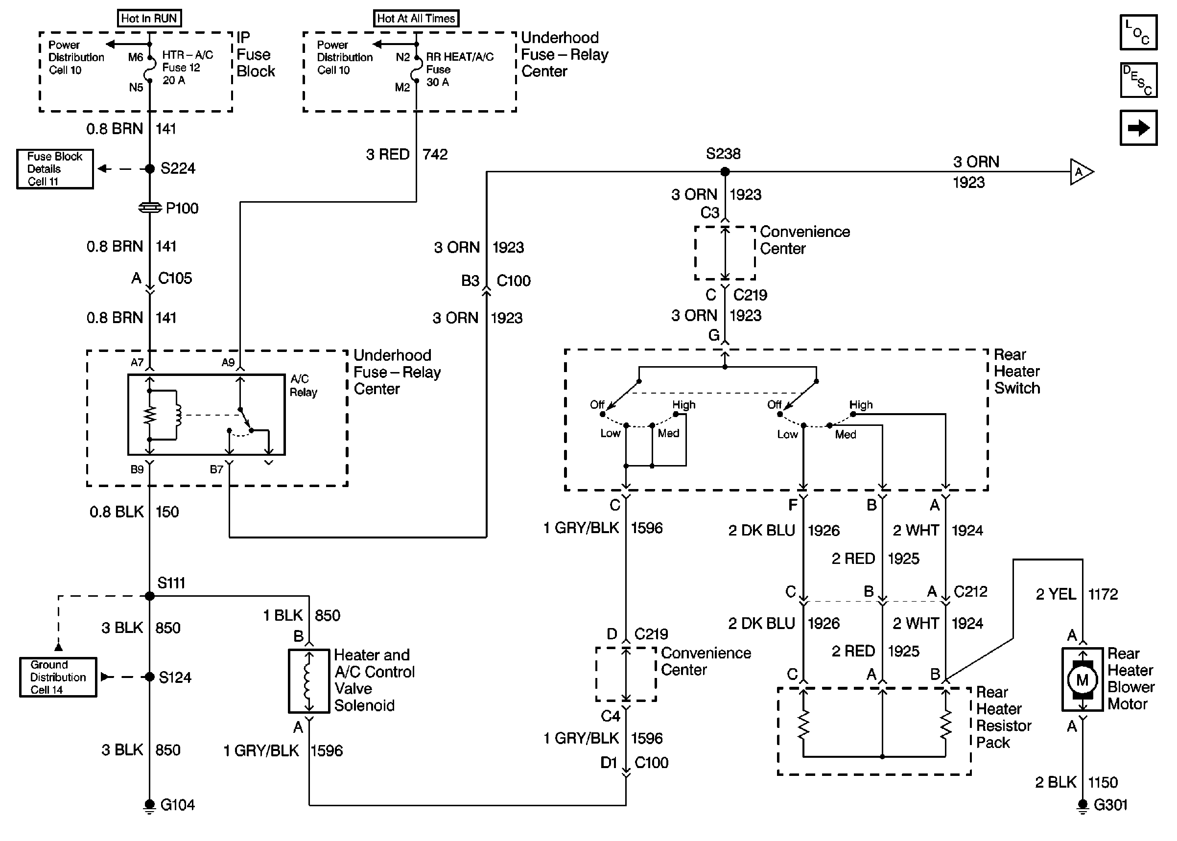
Figure
3:
Cell 63 HVAC Blower Controls (Rear) (2 of 2)
Cell 63 HVAC Blower Controls (Rear) (1 of 2)
Cell 63 HVAC Blower Controls (Rear) (1 of 2)
HVAC Blower Controls Circuit Description
HVAC Components