GM Service Manual Online
For 1990-2009 cars only
Makes
🢒
Chevrolet
🢒
1998
🢒
Astro - 2WD
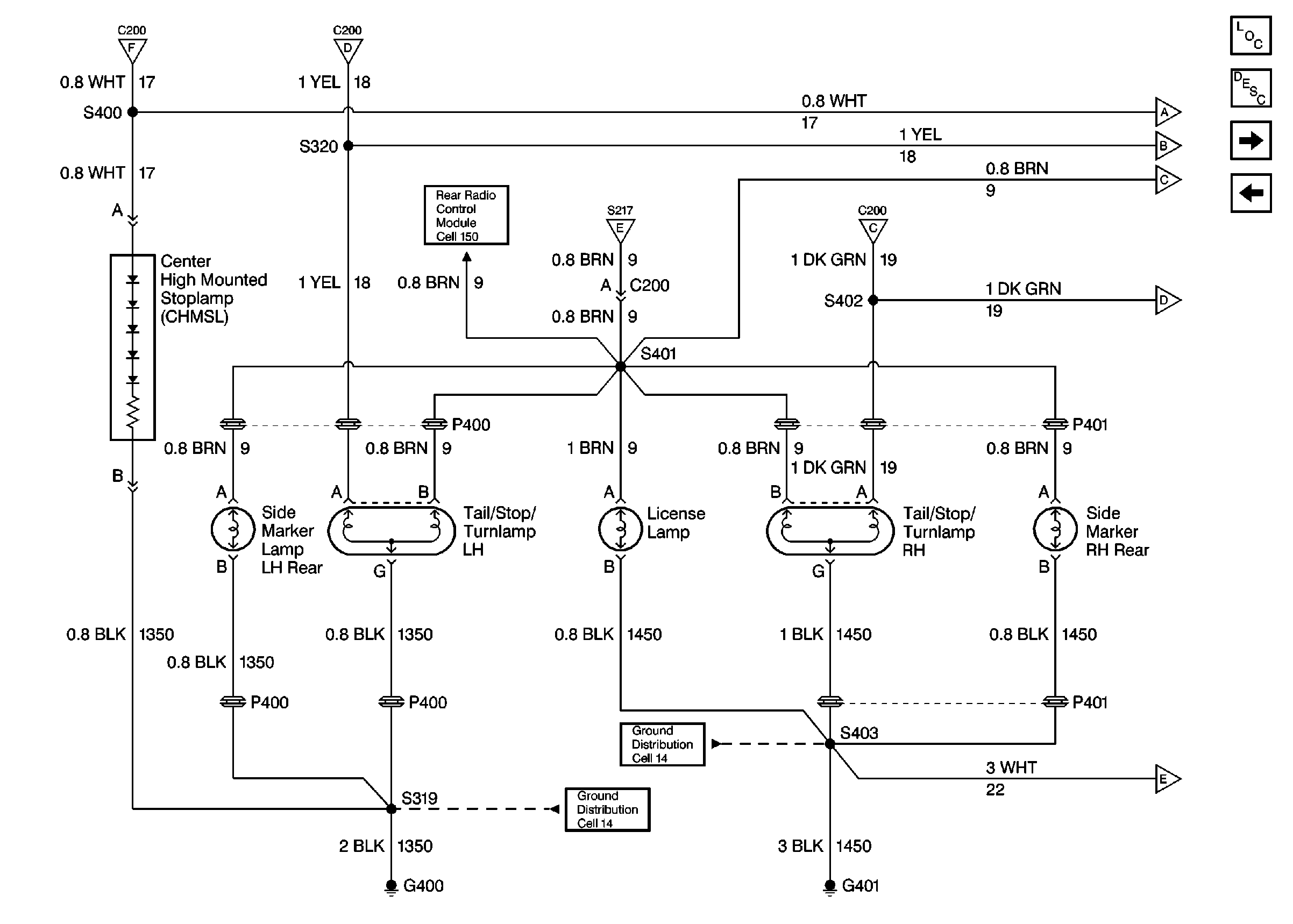
🢒 CHMSL, License, Rear Marker, Tail/Stop, and Turn Signal Lamps
CHMSL, License, Rear Marker, Tail/Stop, and Turn Signal Lamps
CHMSL, License, Rear Marker, and Tail/Stop/Turn Lamps
Lighting Systems Components
Exterior Lights Circuit Description Non VE1
Trailer Wiring
Turn Indicators, Front Marker Lamps, and Front Park/Turn Signal Lamps
Cell 14 (G401)
LH Front Seat
Cell 150 Radio/Audio Systems Premium Radio with Speed Compensated Volume(1 of 2)
Turn/Hazard Switch Controls
Turn/Hazard Switch Controls
Trailer Wiring
Trailer Wiring
Trailer Wiring
Turn/Hazard Switch Controls
Trailer Wiring
Trailer Wiring