GM Service Manual Online
For 1990-2009 cars only
Figure 1:

Power and Ground


Object Number: 350742  Size: FS
Engine Controls Components
Vehicle Control Module Description
Ignition System Controls
Engine Controls Schematic Icons
Engine Controls Schematic Icons
Engine Controls Schematic Icons
Cell 14 (G107, G105)
STOP/HAZ, AUX PWR Fuses
STOP/HAZ, AUX PWR Fuses
GAUGES, AIR BAG Fuses
GAUGES, AIR BAG Fuses
HTR-A/C, BRAKE, CRUISE Fuses
HTR-A/C, BRAKE, CRUISE Fuses
HTR-A/C, BRAKE, CRUISE Fuses
ECM-I Fuse
ECM-I Fuse
HTD MIR/RR DEFOG, A/C COMP, HORN, ECM-B Fuses
HTD MIR/RR DEFOG, A/C COMP, HORN, ECM-B Fuses
Cell 14 (G107, G105)
Cell 14 (G107, G105)
Cell 14 (G110)
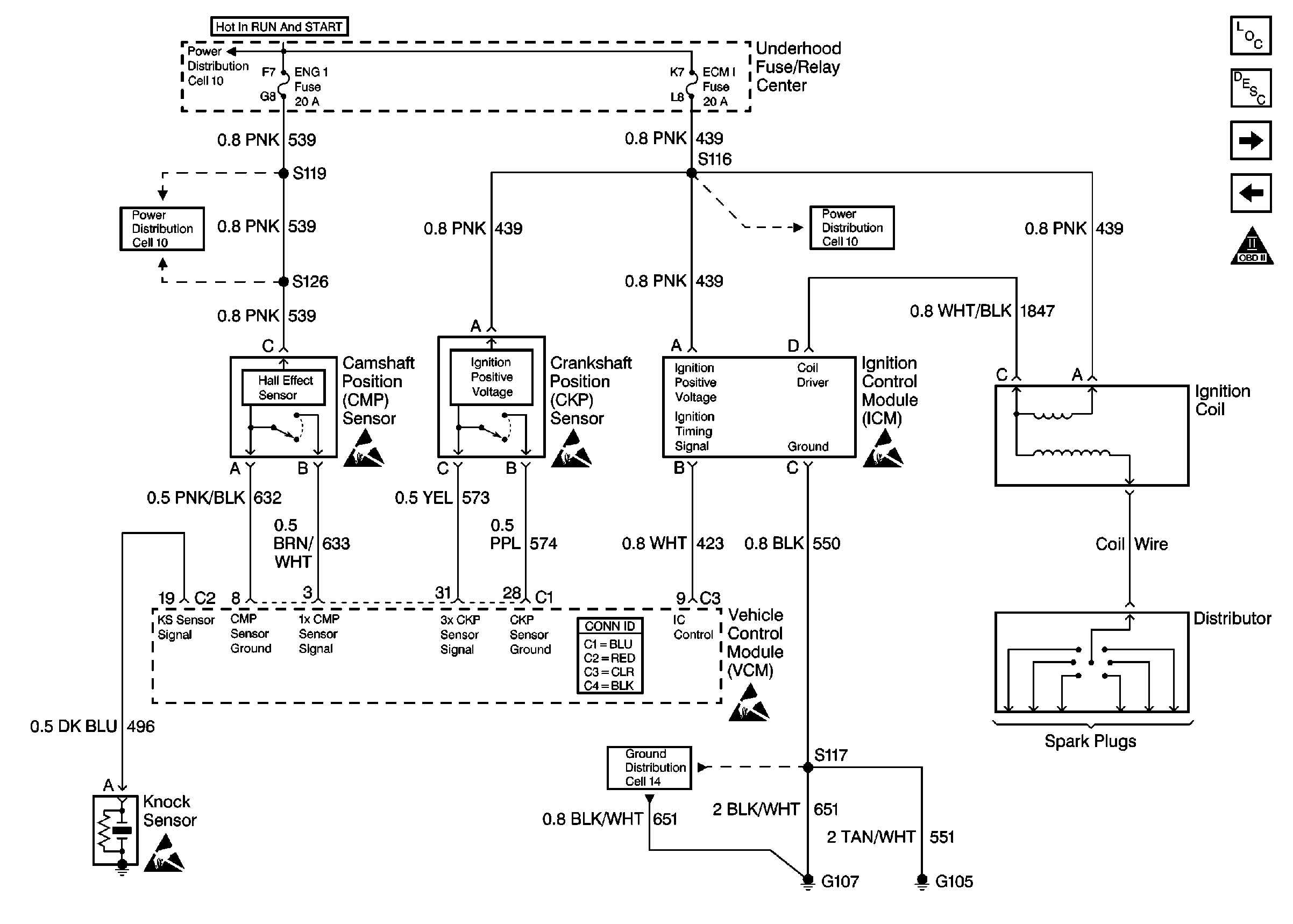
Figure 2:

Ignition System Controls


Object Number: 350752  Size: FS
Engine Controls Components
Enhanced Ignition System Description
Fuel Delivery
Power and Ground
Engine Controls Schematic Icons
Engine Controls Schematic Icons
Engine Controls Schematic Icons
Engine Controls Schematic Icons
Engine Controls Schematic Icons
Engine Controls Schematic Icons
Ignition Switch, Run/ACC, Run/Start Bus
Ignition Switch, Run/ACC, Run/Start Bus
Ignition Switch, Run/ACC, Run/Start Bus
Cell 14 (G107, G105)
Figure 3:

Fuel Delivery


Object Number: 350751  Size: FS
Engine Controls Components
Central Sequential Duel Injection Fuel System Description
Fuel Injection Controls
Ignition System Controls
Engine Controls Schematic Icons
Engine Controls Schematic Icons
B+ Bus
B+ Bus
Cell 14 (G104)
Figure 4:

Fuel Injection Controls


Object Number: 350750  Size: FS
Engine Controls Components
Fuel Metering System Component Description
Fuel Mixture Input Controls
Fuel Delivery
Engine Controls Schematic Icons
Engine Controls Schematic Icons
ECM-I Fuse
ECM-I Fuse
Figure 5:

Fuel Mixture Input Controls


Object Number: 350749  Size: FS
Engine Controls Components
Information Sensors/Switches Description
Emission Controls
Fuel Injection Controls
Engine Controls Schematic Icons
Engine Controls Schematic Icons
Engine Controls Schematic Icons
Emission Controls
Emission Controls
Emission Controls
Transmission Switch Input Controls
Emission Controls
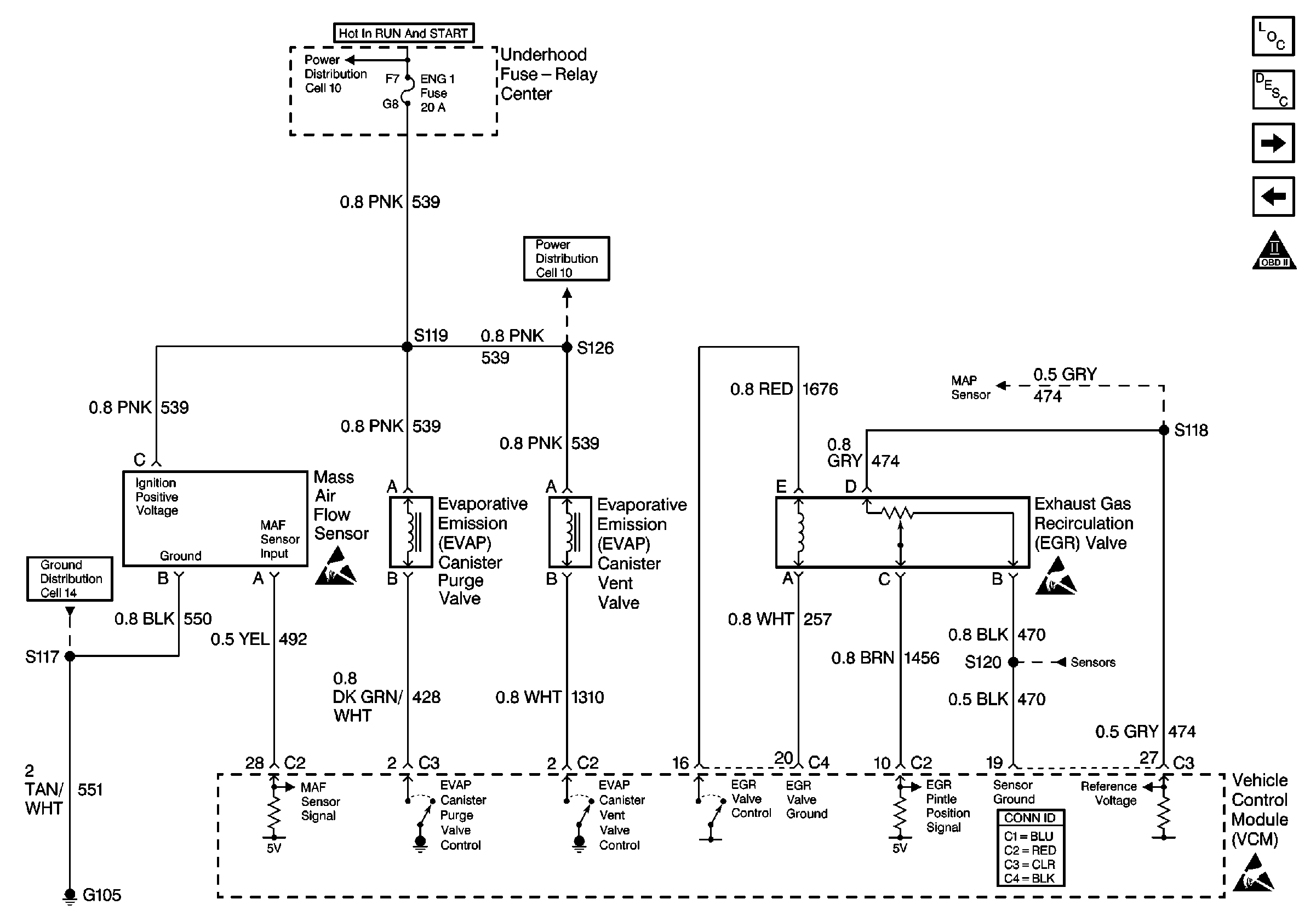
Figure 6:

Emission Controls


Object Number: 350748  Size: FS
Engine Controls Components
Exhaust Gas Recirculation (EGR) System Description
Oxygen Sensors
Fuel Mixture Input Controls
Engine Controls Schematic Icons
Fuel Mixture Input Controls
Fuel Mixture Input Controls
Engine Controls Schematic Icons
Engine Controls Schematic Icons
Engine Controls Schematic Icons
IGN-E, ENG-I Fuses
IGN-E, ENG-I Fuses
Cell 14 (G107, G105)
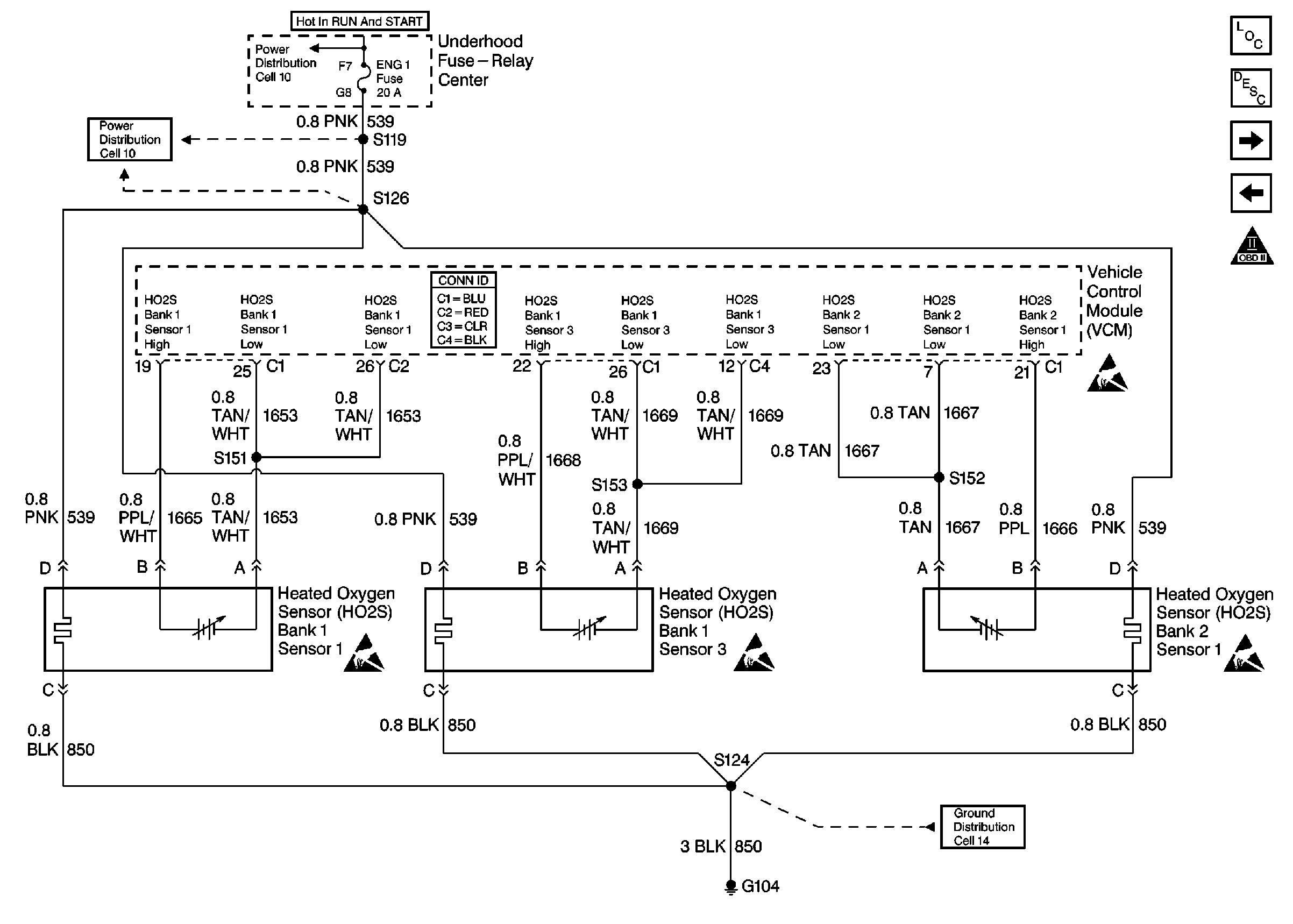
Figure 7:

Oxygen Sensors


Object Number: 350746  Size: FS
Engine Controls Components
Information Sensors/Switches Description
Speed & Cruise Controls
Emission Controls
Engine Controls Schematic Icons
Engine Controls Schematic Icons
Engine Controls Schematic Icons
Engine Controls Schematic Icons
Engine Controls Schematic Icons
IGN-E, ENG-I Fuses
IGN-E, ENG-I Fuses
Cell 14 (G104)
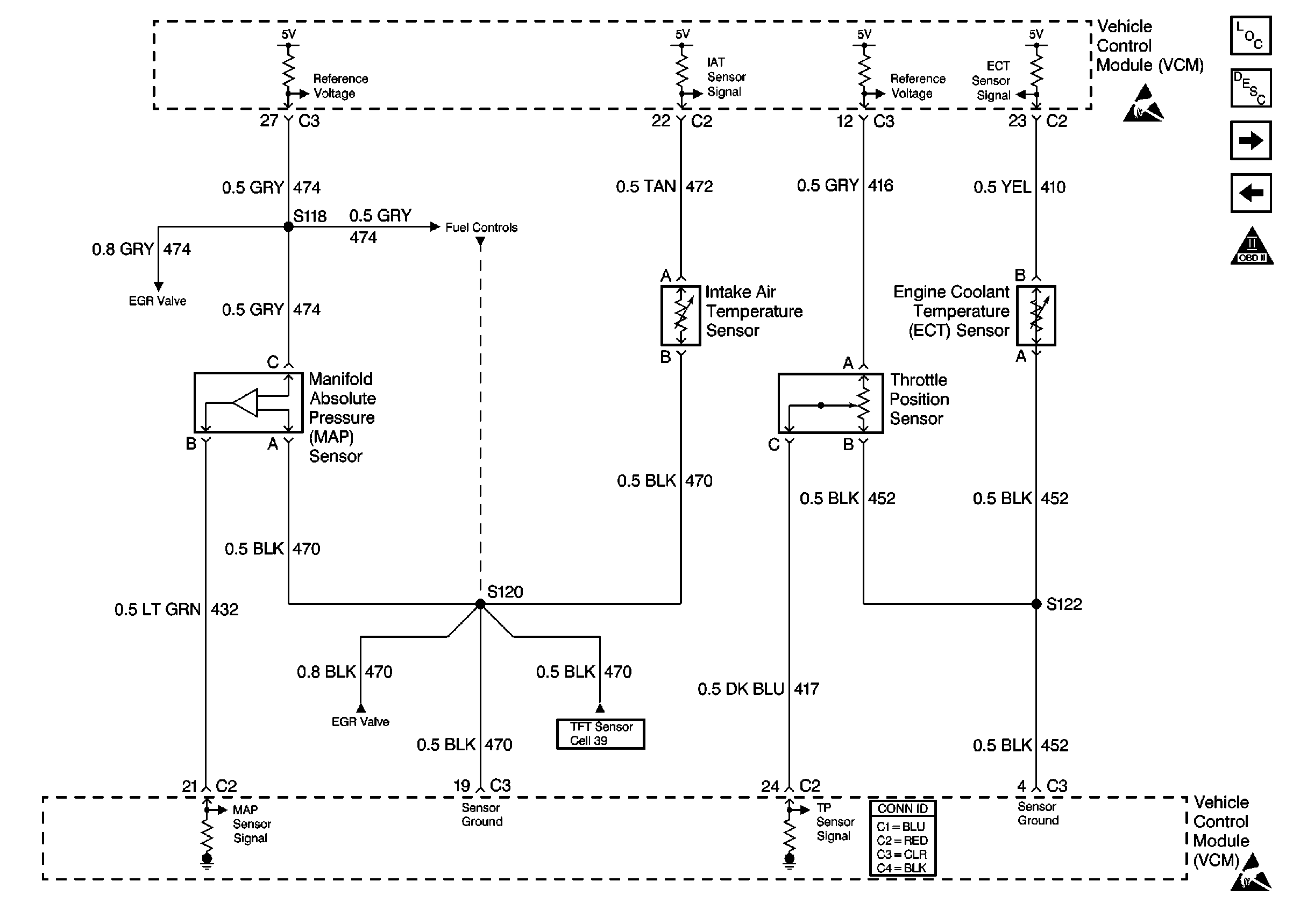
Figure 8:

Speed & Cruise Controls


Object Number: 350739  Size: FS
Engine Controls Components
Fuel Metering System Component Description
Transmission Shift Controls
Oxygen Sensors
Engine Controls Schematic Icons
Engine Controls Schematic Icons
Engine Controls Schematic Icons
Engine Controls Schematic Icons
Engine Controls Schematic Icons
Engine Controls Schematic Icons
Engine Controls Schematic Icons
Cell 14 (G108, G106, G101)
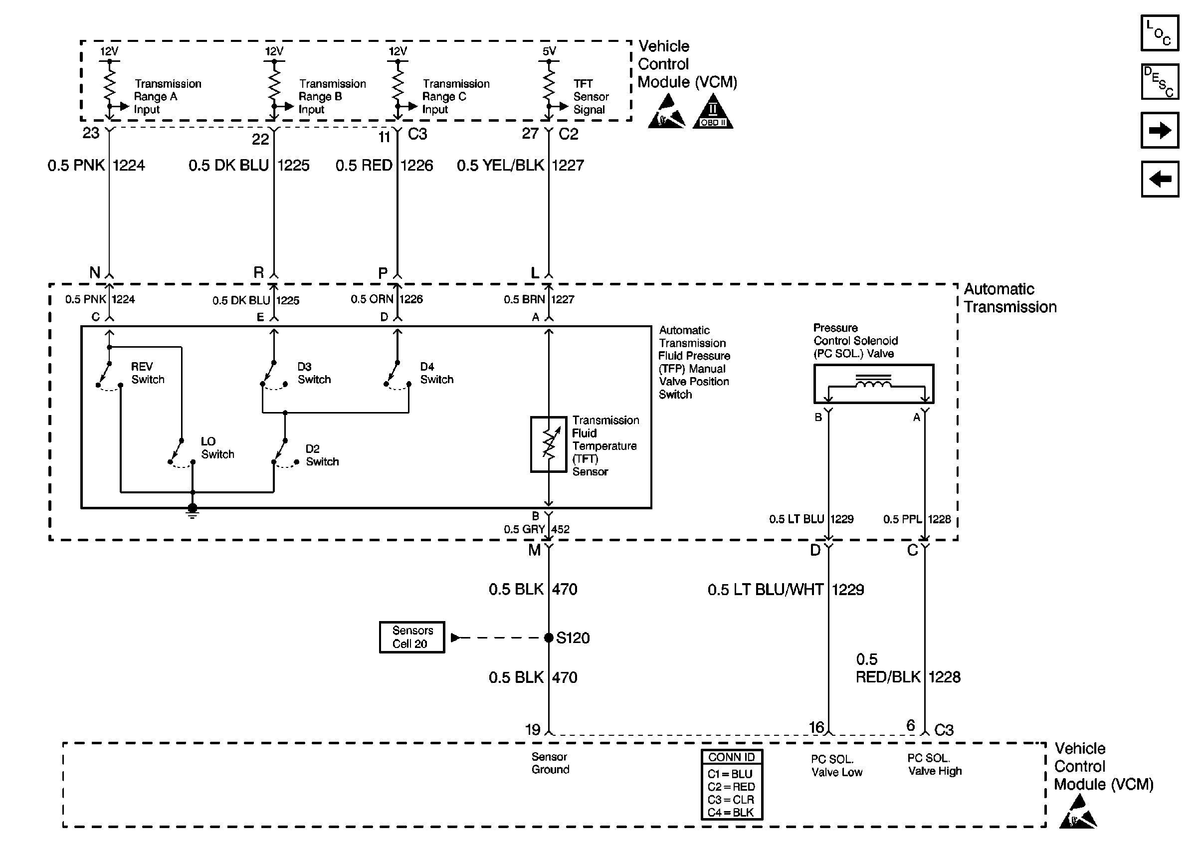
Figure 9:

Transmission Shift Controls


Object Number: 350720  Size: FS
Engine Controls Components
Electronic Component Description
Transmission Switch Input Controls
Speed & Cruise Controls
EBCM Power Supply and Communication
Engine Controls Schematic Icons
TURN-B/U, TRANS Fuses, and WINDOWS Circuit Breaker
B+ Bus, Ignition Switch, Run Bus
B+ Bus, Ignition Switch, Run Bus
Cell 34 Cruise Control
Figure 10:

Transmission Switch Input Controls


Object Number: 350753  Size: FS
Engine Controls Components
Electronic Component Description
A/C Compressor Controls
Transmission Shift Controls
Engine Controls Schematic Icons
Engine Controls Schematic Icons
Emission Controls
Figure 11:

A/C Compressor Controls


Object Number: 350745  Size: FS
Engine Controls Components
Information Sensors/Switches Description
Fuel Controls
Transmission Switch Input Controls
Engine Controls Schematic Icons
Engine Controls Schematic Icons
Cell 14 (G104)
Cell 14 (G104)
Cell 14 (G104)
B+ Bus, Ignition Switch, Run Bus
B+ Bus, Ignition Switch, Run Bus
Ignition Switch, Run/ACC, Run/Start Bus
B+ Bus
Figure 12:

Fuel Controls


Object Number: 350744  Size: FS
Engine Controls Components
Fuel Metering System Component Description
A/C Compressor Controls
Engine Controls Schematic Icons
Fuel Mixture Input Controls
Emission Controls
Engine Controls Schematic Icons
Engine Controls Schematic Icons