GM Service Manual Online
For 1990-2009 cars only

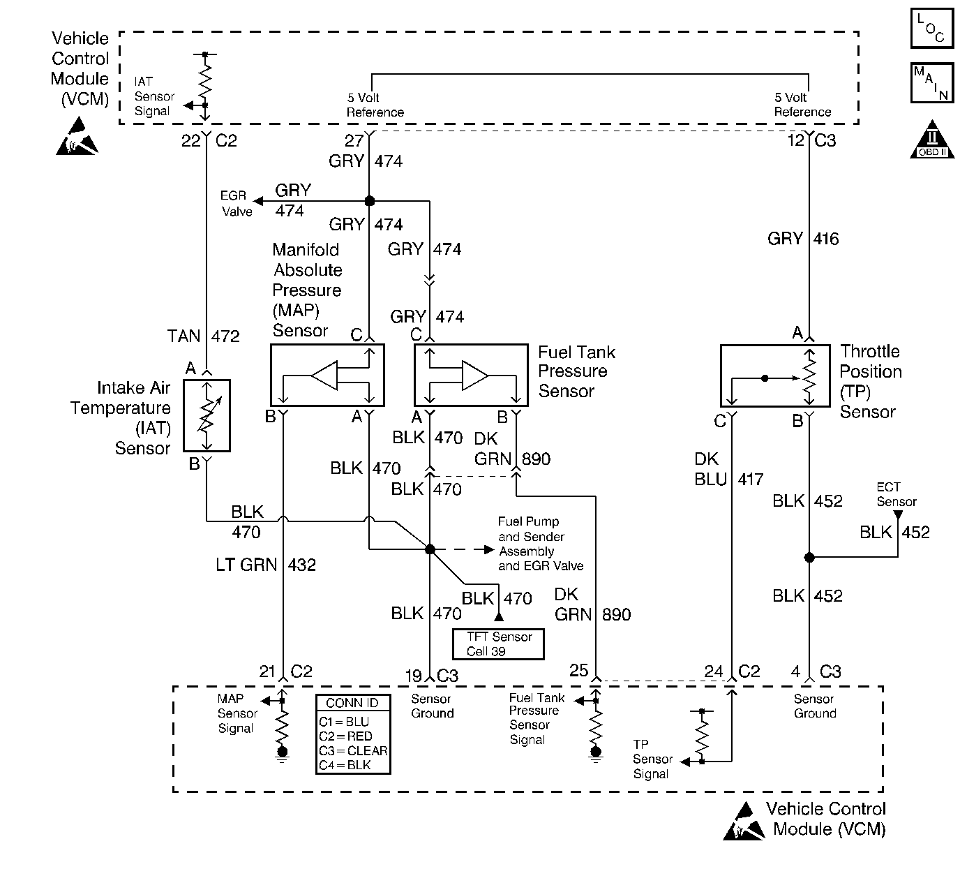
Object Number: 426043  Size: LF
Handling ESD Sensitive Parts Notice
Handling ESD Sensitive Parts Notice
Engine Controls Components
Fuel Mixture Input Controls
OBD II Symbol Description Notice

Circuit Description

The intake air temperature (IAT) sensor is a thermistor. The control module supplies the IAT sensor a reference voltage on the IAT sensor signal circuit and a ground circuit. When the IAT sensor resistance is high, indicating a cold sensor, the IAT sensor signal voltage remains near the supplied voltage and decreases the signal voltage as the sensor warms. The control module monitors the IAT sensor signal circuit in order to calculate the temperature of the air entering the engine.

This DTC is designed to detect an IAT sensor signal voltage lower than possible in a normally operating IAT sensor.

Conditions for Running the DTC

    • No active VS sensor DTCs
    • The vehicle speed is above 2 MPH
    • The engine has been running for more than 100 seconds

Conditions for Setting the DTC

The IAT voltage is below a calibrated value for more than 5 seconds.

Action Taken When the DTC Sets

    • The control module illuminates the malfunction indicator lamp (MIL) if a failure is detected during 2 consecutive key cycles.
    • The control module sets the DTC and records the operating conditions at the time the diagnostic failed. The failure information is stored in the scan tool Freeze Frame/Failure Records.

Conditions for Clearing the MIL or DTC

    • The control module turns OFF the MIL after 3 consecutive drive trips when the test has run and passed.
    • A history DTC will clear if no fault conditions have been detected for 40 warm-up cycles. A warm-up cycle occurs when the coolant temperature has risen 22°C (40°F) from the startup coolant temperature and the engine coolant reaches a temperature that is more than 70°C (158°F) during the same ignition cycle.
    • Use a scan tool in order to clear the DTCs.

Diagnostic Aids

A scan tool indicates the temperature of the ambient air entering the throttle body. The air temperature should read very close to the temperature of the outside air. The air temperature should rise gradually as the engine warms up and the underhood temperature increases. If DTC P1112 is set, the problem is intermittent. Check for a short to ground in the IAT sensor signal circuit. This may be accomplished by moving the VCM harness at various locations and monitoring the IAT temperature or the IAT voltage on the scan tool. If the voltage varies, look for a short to ground in the area of the harness that caused the variance. Also, a sensor may become skewed or mis-scaled. The Temperature vs. Resistance Value Table will help to detect a skewed sensor. Refer to Temperature vs Resistance .

An intermittent may be caused by any of the following conditions:

    • A poor connection
    • Rubbed through wire insulation
    • A broken wire inside the insulation

Thoroughly check any circuitry that is suspected of causing the intermittent complaint. Refer to Intermittents and Poor Connections Diagnosis in Wiring Systems.

If a repair is necessary, refer to Wiring Repairs or Connector Repairs in Wiring Systems.

Test Description

The numbers below refer to the numbers on the diagnostic table.

Important: Use the same diagnostic test equipment for all the measurements.

  1. If the IAT sensor circuit voltage measures less than 0.82  volts, the conditions for the DTC are still present and the problem is not intermittent.

  2. Disconnecting the IAT sensor harness connector will provide a high voltage input to the VCM. The VCM should recognize this high voltage and indicate a low IAT temperature on the scan tool. Disconnecting the IAT sensor harness could also set additional related codes.

Step

Action

Value(s)

Yes

No

1

Important: Before clearing the DTCs, use the scan tool Capture Info to save the Freeze Frame and Failure Records for reference. The control module's data is deleted once the Clear Info function is used.

Did you perform the Powertrain On-Board Diagnostic (OBD) System Check?

--

Go to Step 2

Go to Powertrain On Board Diagnostic (OBD) System Check

2

  1. Install the scan tool.
  2. Turn ON the ignition leaving the engine OFF.
  3. Display the IAT sensor voltage with the scan tool.

Is the IAT sensor voltage less than the specified value?

0.82 V

Go to Step 3

Go to Step 5

3

  1. Disconnect the IAT sensor connector.
  2. Display the IAT sensor voltage with the scan tool.

Is the IAT sensor voltage more than the specified value?

4.0 V

Go to Step 7

Go to Step 4

4

  1. Turn OFF the ignition.
  2. Disconnect the VCM C2 connector.
  3. Check for a short to ground in the IAT sensor signal circuit with a J 39200 DMM.

Did you find a problem?

--

Go to Step 6

Go to Step 8

5

The DTC is intermittent.

Are any additional DTCs stored?

--

Go to the applicable DTC tables

Go to Diagnostic Aids

6

Repair the short to ground in the IAT sensor signal circuit. Refer to Wiring Repairs in Wiring Systems.

Is the action complete?

--

Go to Step 9

--

7

Replace the IAT sensor. Refer to Intake Air Temperature Sensor Replacement .

Is the action complete?

--

Go to Step 9

--

8

  1. Replace the VCM.
  2. Program the new VCM. Refer to VCM Replacement/Programming .
  3. Perform the Passlock Reprogramming Procedure. Refer to PASSLOCK Reprogramming Seed and Key in Theft Deterrent.
  4. Perform the CKP System Variation Learn Procedure. Refer to Crankshaft Position System Variation Learn .

Is the action complete?

--

Go to Step 9

--

9

  1. Using the scan tool, clear the DTCs.
  2. Start the engine.
  3. Allow the engine to Idle until the engine reaches normal operating temperature.
  4. Select the DTC and the Specific DTC function.
  5. Enter the DTC number which was set.
  6. Operate the vehicle, with the Conditions for Setting this DTC, until the scan tool indicates the diagnostic Ran.

Does the scan tool indicate the diagnostic Passed?

--

Go to Step 10

Go to Step 2

10

Does the scan tool display any additional undiagnosed DTCs?

--

Go to the applicable DTC table

System OK