GM Service Manual Online
For 1990-2009 cars only
Makes
🢒
Chevrolet
🢒
2000
🢒
Astro - 2WD
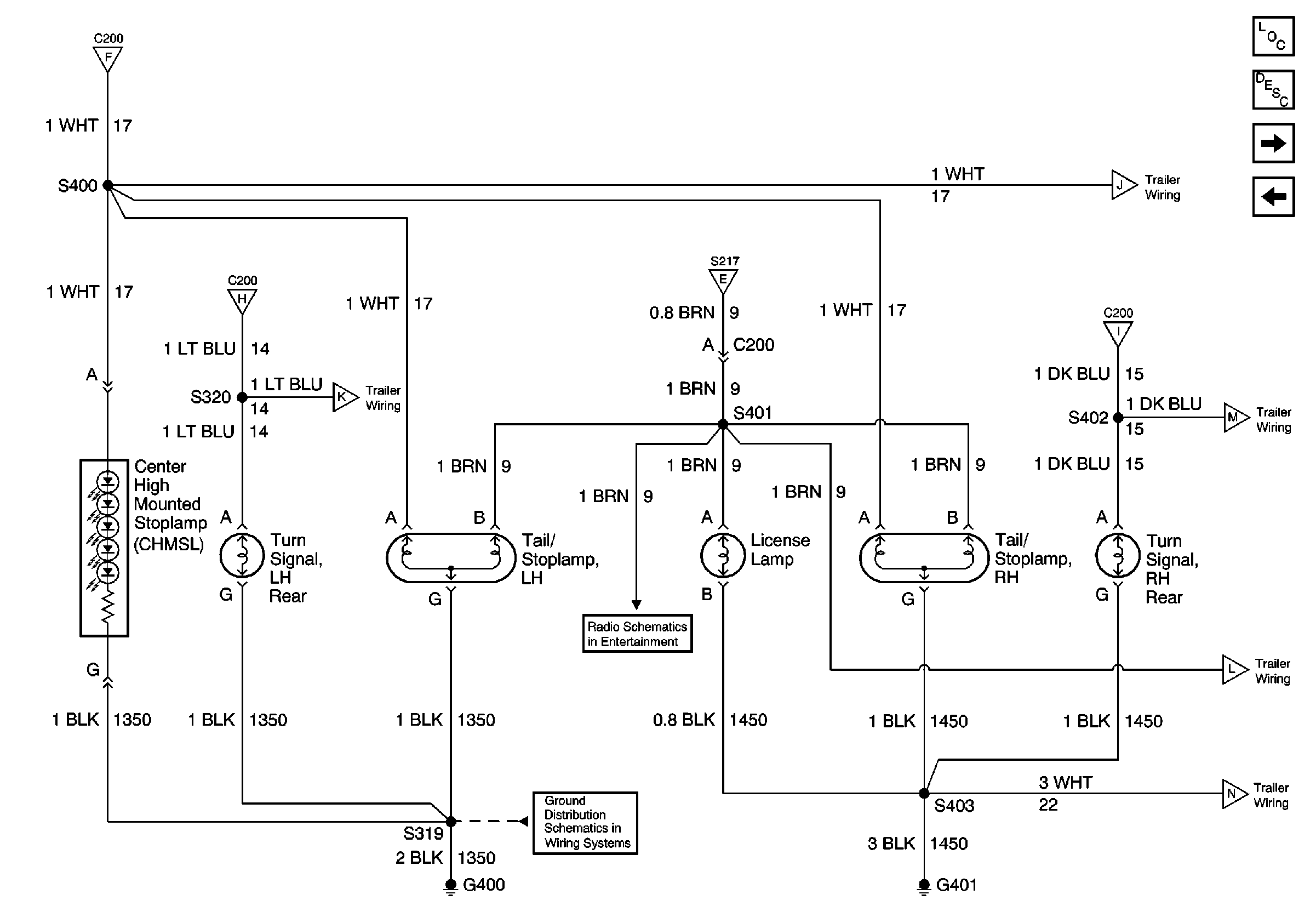
🢒 CHMSL, Tail/Stop Lamps, Rear Turn Signals, License Lamp
CHMSL, Tail/Stop Lamps, Rear Turn Signals, License Lamp
CHMSL, Tail/Stop Lamps, Rear Turn Signals, License Lamp
Lighting Systems Components
Exterior Lights Circuit Description VE1
Trailer Wiring Harness Connections
Turn Indicators, Park/Turn Signal Lamps, Aux T/Sig Lamps, Side Marker Lamps
Turn/Hazard Switch and Flasher Module
Trailer Wiring Harness Connections
Turn Indicators, Park/Turn Signal Lamps, Aux T/Sig Lamps, Side Marker Lamps
Trailer Wiring Harness Connections
Turn Indicators, Park/Turn Signal Lamps, Aux T/Sig Lamps, Side Marker Lamps
Turn Indicators, Park/Turn Signal Lamps, Aux T/Sig Lamps, Side Marker Lamps
Trailer Wiring Harness Connections
Trailer Wiring Harness Connections
Trailer Wiring Harness Connections
Rear Radio Control Module (Premium Radio w/ Rear Radio Control)
G301, G303, G400 and G404