GM Service Manual Online
For 1990-2009 cars only
Makes
🢒
Chevrolet
🢒
2001
🢒
Astro - 2WD
🢒 Starting
Starting
Starting
Master Electrical Component List
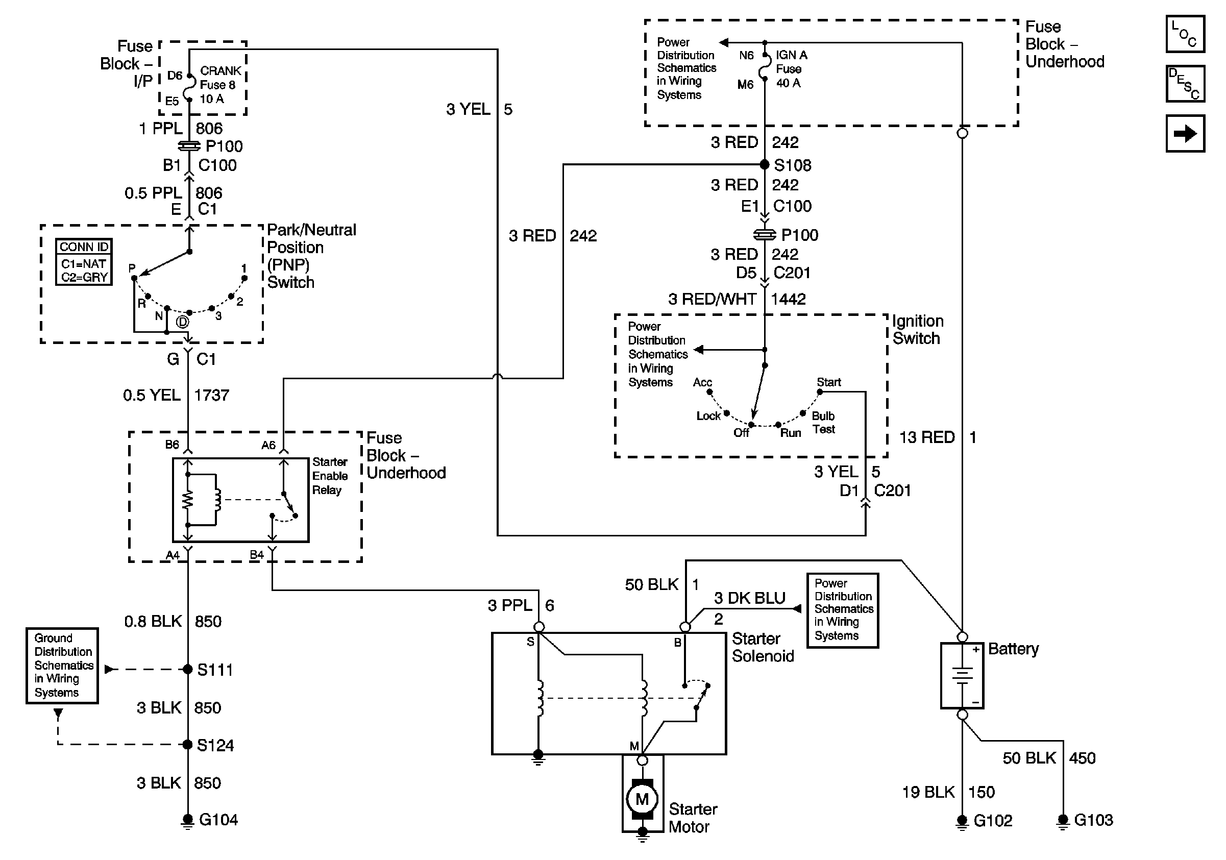
Starting System Description and Operation
Charging
Battery and Underhood Fuse Block
ING-A Fuse and Ignition Switch
Battery and Underhood Fuse Block
G104