GM Service Manual Online
For 1990-2009 cars only

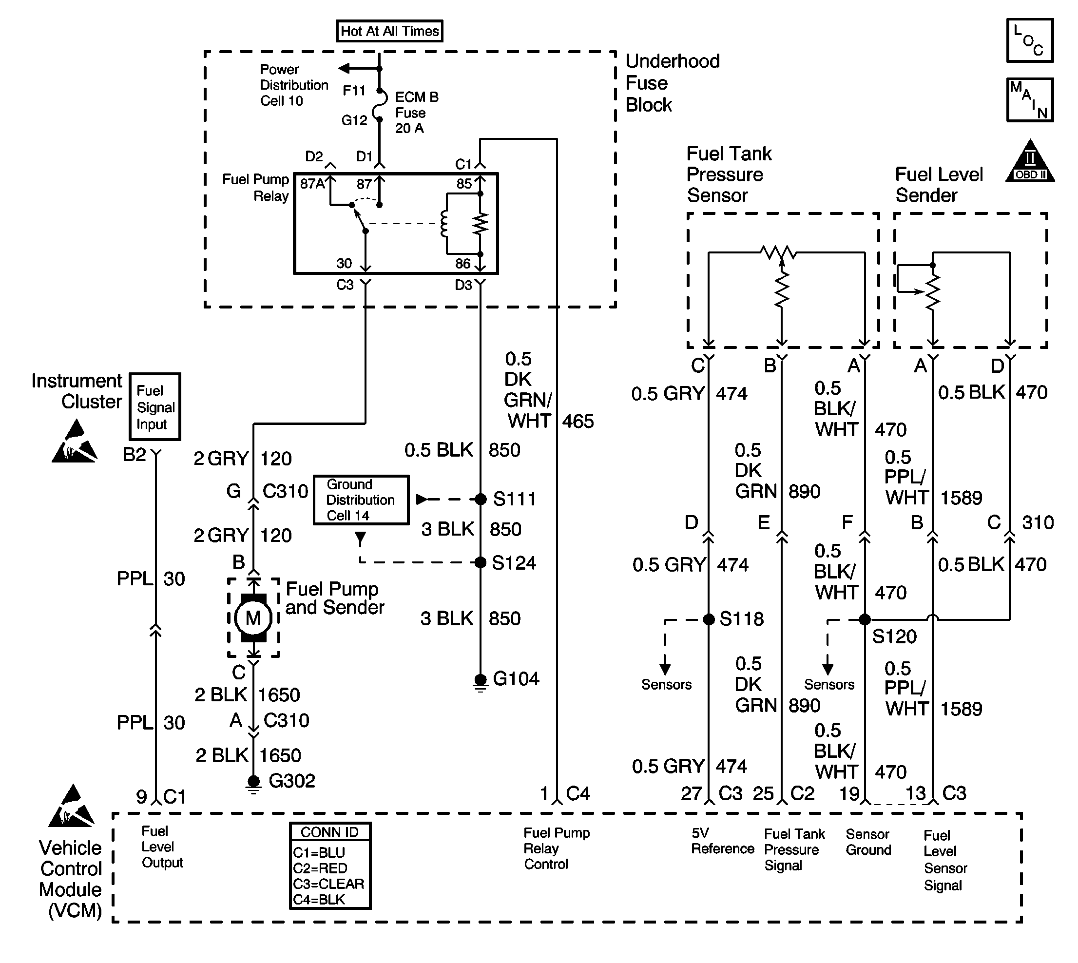
Object Number: 600590  Size: LF
Engine Controls Components
Fuel Controls
OBD II Symbol Description Notice
Handling ESD Sensitive Parts Notice
Handling ESD Sensitive Parts Notice

Circuit Description

The vehicle control module (VCM) requires an accurate indication of fuel level for evaporative emission (EVAP) system diagnosis. The fuel level in the fuel tank changes the rate of vacuum decay for the EVAP system leak DTCs.

The fuel level sensor changes resistance based on fuel level. The fuel level sensor has a signal circuit and a ground circuit. The VCM applies a voltage of about 5 volts on the signal circuit to the sensor. The VCM monitors changes in this voltage caused by changes in the resistance of the sensor to determine fuel level.

When the fuel tank is full, the sensor resistance is high. Therefore, the VCM will sense a high signal voltage. When the fuel tank is empty, the sensor resistance is low and the VCM senses a low signal voltage.

The VCM uses the input from the fuel level sensor to calculate the fuel level in the fuel tank. This information is then sent to the instrument panel (IP) cluster through serial data.

The diagnostic will not run when the tank is more than 85 percent full or less than 15 percent full. This sensor signal disables the misfire when the fuel levels are less than 15 percent.

Conditions for Running the DTC

The ignition switch is in the RUN position.

Conditions for Setting the DTC

The fuel level sensor voltage remains more than 2.9 volts for more than 20 seconds.

Action Taken When the DTC Sets

    • The control module stores the DTC in history after the first failure but will not illuminate the malfunction indicator lamp (MIL).
    • The control module records the operating conditions at the time the diagnostic fails. The control module stores the failure information in the scan tools Freeze Frame/Failure Records.

Conditions for Clearing the MIL/DTC

    • A history DTC will clear if no fault conditions have been detected for 40 warm-up cycles.
    • A warm-up cycle occurs when the coolant temperature has risen 22°C (40°F) from the startup coolant temperature and the engine coolant temperature exceeds 70°C (160°F) during the same ignition cycle.
    • Use the scan tool Clear Information function.

Diagnostic Aids

Important: The fuel level is used to determine EVAP system diagnosis. Always diagnose the fuel level sensor before any other EVAP system components or DTCs.

Do not use the fuel gauge as an indication of a shorted or open circuit as the IP cluster may always default to empty or full depending upon the vehicle model.

    • Inspect for a poor connection or damaged harness. Inspect the VCM harness connectors for the following conditions:
       - Backed-out terminals
       - Improper mating
       - Broken locks
       - Poor wire-to-terminal connections
    • Inspect for intermittents--Monitor a scan tool or a digital multimeter connected between the related circuits while moving the connectors and the harnesses. If the failure is induced, the voltage reading will change. This will help locate a circuit problem.

Test Description

The number below refers to the step number in the diagnostic table.

  1. This step checks the signal circuit and the VCM.

Step

Action

Values

Yes

No

1

Did you perform the Powertrain On-Board Diagnostic (OBD) System Check?

--

Go to Step 2

Go to Powertrain On Board Diagnostic (OBD) System Check

2

  1. Install the scan tool.
  2. Observe the fuel level sensor voltage on the scan tool.

Is the voltage more than the specified value?

2.9 V

Go to Step 4

Go to Step 3

3

This DTC is intermittent.

Are any other DTC stored?

--

Go to the applicable DTC table

Go to Diagnostic Aids

4

  1. Disconnect the fuel level sensor connector at the fuel tank.
  2. Turn ON the ignition, leaving the engine OFF.
  3. Probe the fuel level signal circuit with a DMM connected to ground.

Is the voltage near the specified value?

5.0 V

Go to Step 6

Go to Step 5

5

Inspect for an open in the fuel level signal circuit.

Was a problem found?

--

Go to Step 10

Go to Step 7

6

With a test lamp connected to B+, probe the fuel level ground circuit.

Does the test lamp illuminate?

--

Go to Step 9

Go to Step 8

7

Test for a short to voltage in the fuel level signal circuit.

Was a problem found?

--

Go to Step 10

Go to Step 12

8

Test for an open in the fuel level ground circuit.

Was a problem found?

--

Go to Step 10

Go to Step 12

9

Inspect the electrical connector at the fuel level sender for corrosion and improper mating.

Was a problem found?

--

Go to Step 10

Go to Step 11

10

Repair the circuit as necessary. Refer to Wiring Repairs in Wiring Systems.

Is the action complete?

--

Go to Step 13

--

11

Replace the fuel level sensor. Refer to Fuel Sender Assembly Replacement .

Is action complete?

--

--

Go to Step 13

12

Important: The replacement VCM must be programmed.

Replace the VCM. Refer to VCM Replacement/Programming .

Is the action complete?

--

Go to Step 13

--

13

  1. Using the scan tool, clear the DTCs.
  2. Start the engine.
  3. Select the DTC and the Specific DTC functions.
  4. Enter the DTC number which was set.
  5. Operate the vehicle within the Conditions for Setting the DTC until the scan tool indicates the diagnostic Ran.

Does the scan tool indicate the diagnostic Passed?

--

Go to Step 14

Go to Step 2

14

Does the scan tool display any additional undiagnosed DTCs?

--

Go to the Applicable DTC Table

System OK