GM Service Manual Online
For 1990-2009 cars only
Makes
🢒
Chevrolet
🢒
2000
🢒
Astro - 4WD
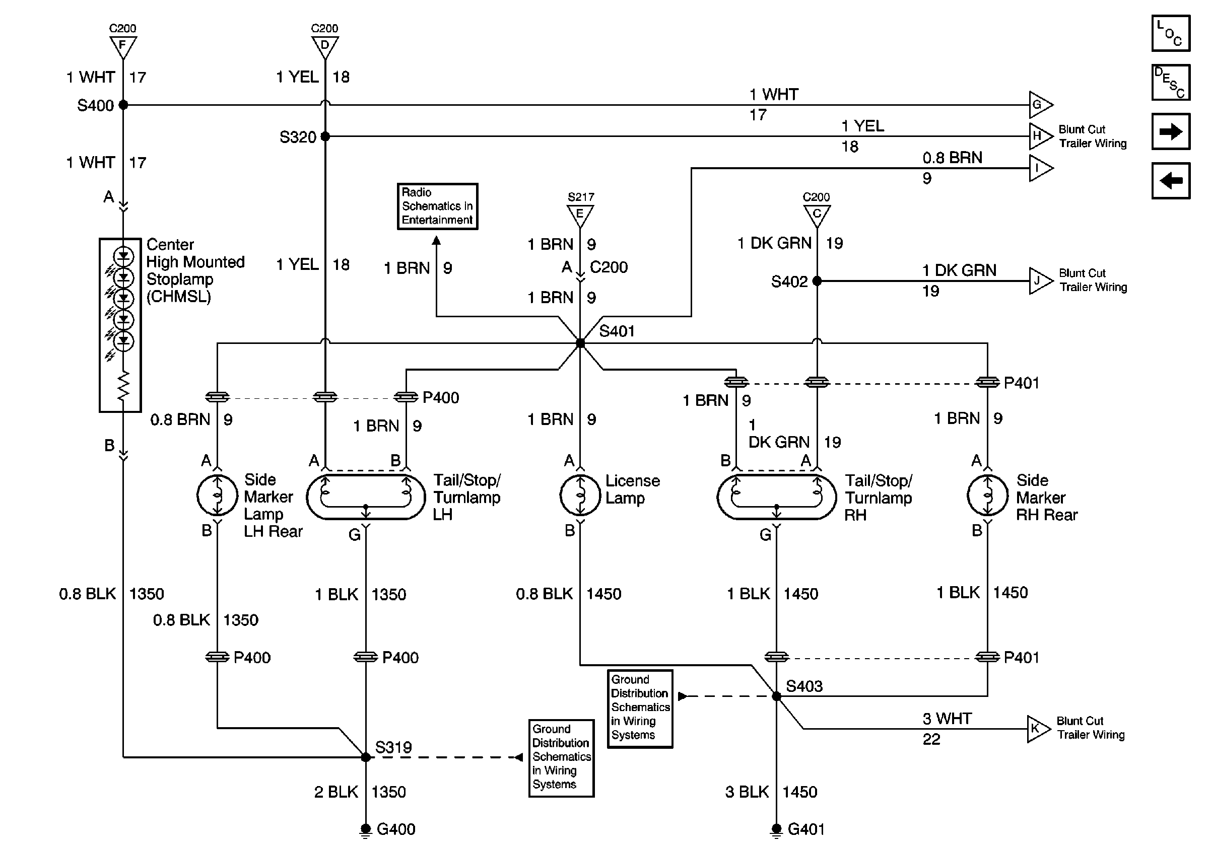
🢒 CHMSL, Tail/Stop/Turn Lamps, Rear Side Marker Lamps, License Lamp
CHMSL, Tail/Stop/Turn Lamps, Rear Side Marker Lamps, License Lamp
CHMSL, Tail/Stop/Turn Lamps, Rear Side Marker Lamps, License Lamp
Lighting Systems Components
Exterior Lights Circuit Description Domestic
Trailer Wiring Harness Connections
Turn Indicators, Park/Turn Signal Lamps, Front Side Marker Lamps
Turn/Hazard Switch and Flasher Module
Turn/Hazard Switch and Flasher Module
Trailer Wiring Harness Connections
Trailer Wiring Harness Connections
Trailer Wiring Harness Connections
Trailer Wiring Harness Connections
Trailer Wiring Harness Connections
Turn Indicators, Park/Turn Signal Lamps, Front Side Marker Lamps
Turn/Hazard Switch and Flasher Module
Rear Radio Control Module (Premium Radio w/ Rear Radio Control)
G301, G303, G400 and G404
G200 (2 of 2) and G401