GM Service Manual Online
For 1990-2009 cars only
Makes
🢒
Chevrolet
🢒
2002
🢒
Avalanche - 2WD
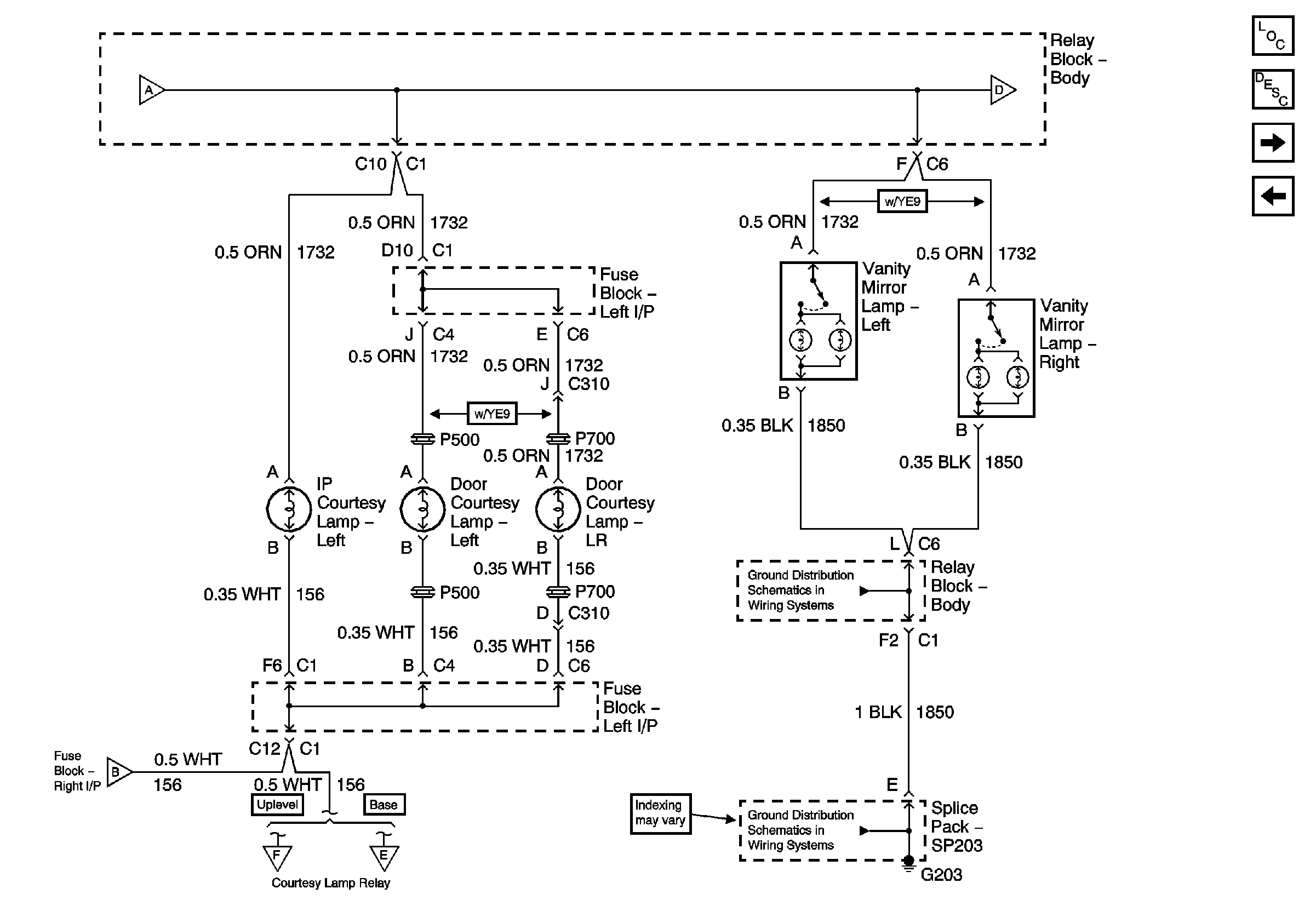
🢒 Courtesy Lamp Control
Courtesy Lamp Control
Courtesy Lamp Supply - 2 of 5
Master Electrical Component List
Interior Lighting Systems Description and Operation
I/P Compartment, Underhood and Map Lamps
Courtesy Lamp Control (Uplevel)
Courtesy Lamp Control (Uplevel)
I/P Compartment, Underhood and Map Lamps
G203 - 3 of 4
Courtesy Lamp Control (Uplevel)
Vanity Mirror, Map and Courtesy Reading Lamps (Luxury)
Vanity Mirror, Map and Courtesy Reading Lamps (Uplevel)
G203 - 1 of 4