GM Service Manual Online
For 1990-2009 cars only
Makes
🢒
Chevrolet
🢒
2002
🢒
Avalanche - 4WD
🢒
Body and Accessories
🢒
Lighting Systems
🢒 Headlights/Daytime Running Lights (DRL) Schematics
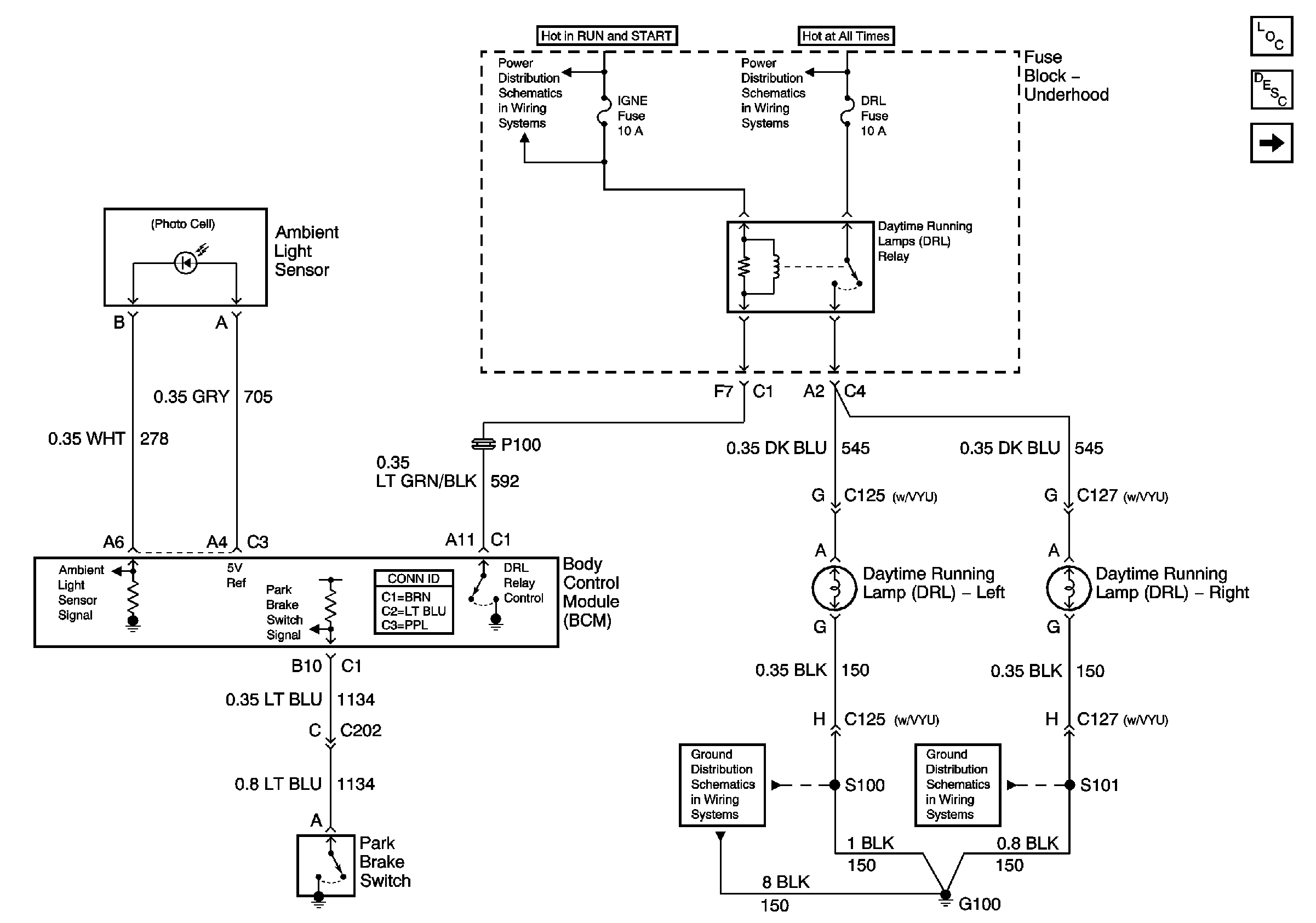
Figure
1:
Except Z75
Master Electrical Component List
Exterior Lighting Systems Description and Operation
w/ Z75
O2 B, O2 A, ENG 1, and IGN E Fuses
B+ Bus Bar
G100 and G110
G100 and G110
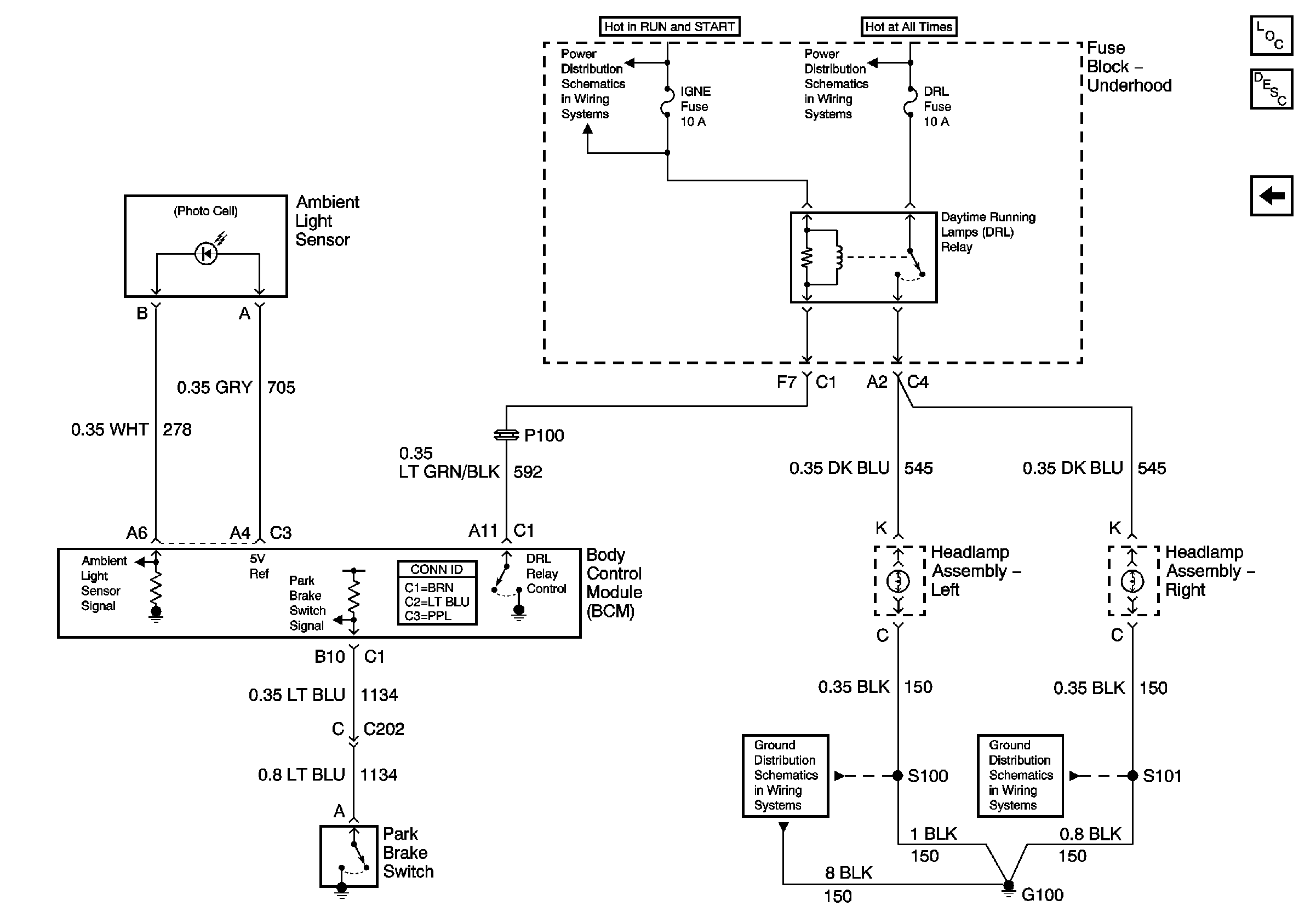
Figure
2:
w/Z75
Master Electrical Component List
Exterior Lighting Systems Description and Operation
Except Z75
O2 B, O2 A, ENG 1, and IGN E Fuses
B+ Bus Bar
G100 and G110
G100 and G110