GM Service Manual Online
For 1990-2009 cars only
Makes
🢒
Chevrolet
🢒
2004
🢒
Aveo
🢒 Ignition Controls Sensors
Ignition Controls Sensors
Ignition Controls Sensors
Master Electrical Component List
Engine Data Sensors - Main Throttle Intake Actuator (MITA)
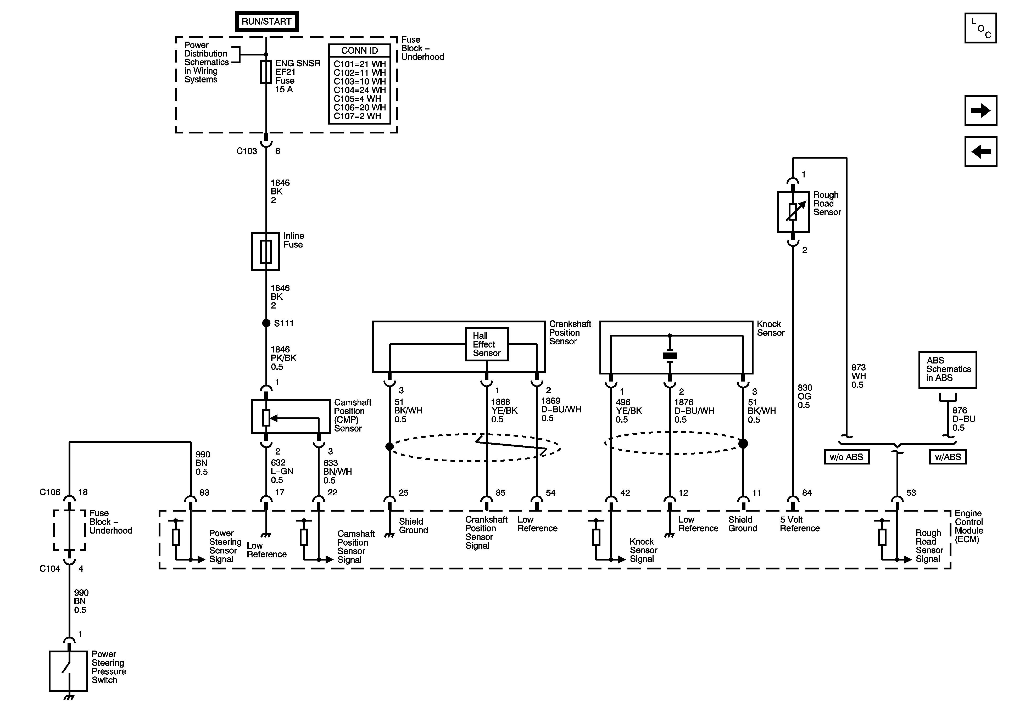
Ignition Controls - Ignition Sensors
Underhood Fuse Block - BATT PWR, IGN 1 and IGN 2 Fuses, Ignition Switch, I/P Fuse Block - RADIO, IMMOBILIZER, DLC, AUTO A/C, HAZARD LAMPS, RKE, TCM, and REAR FOG/CRUISE Fuses
Powers, Grounds, Wheel Speed Sensors