GM Service Manual Online
For 1990-2009 cars only
Makes
🢒
Chevrolet
🢒
2004
🢒
Aveo
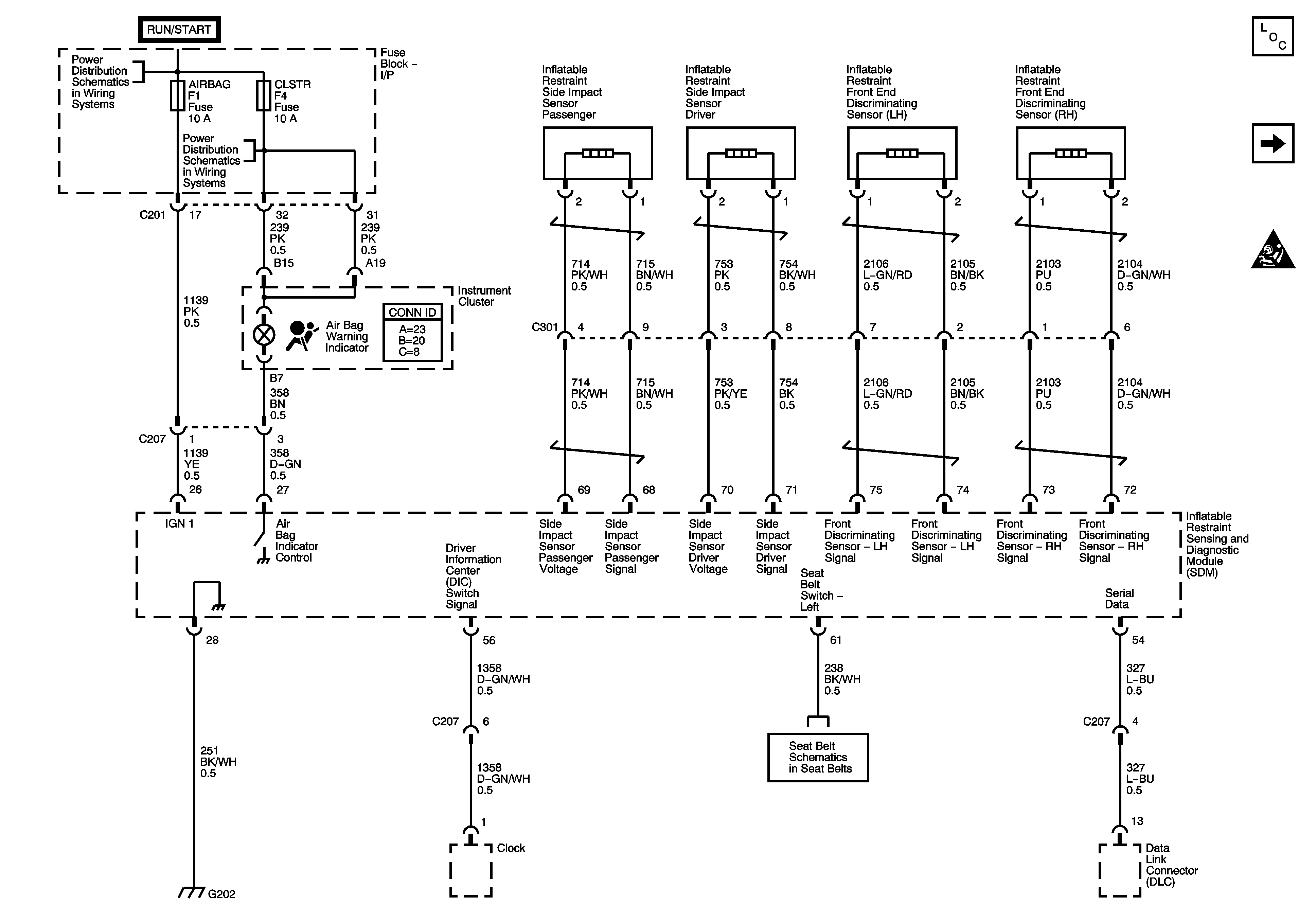
🢒 Power, Ground, DLC, Side Impact Sensors, Front Discriminating Sendors (Duel Firing)
Power, Ground, DLC, Side Impact Sensors, Front Discriminating Sendors (Duel Firing)
Power, Ground, DLC, Side Impact Sensors, Front Discriminating Sensors (Dual Firing)
Master Electrical Component List
Pretensioners, Driver and Passenger Modules, Left and Right Side Modules
SIR Schematic Icons
I/P Fuse Block - CLSTR, AIR BAG, BCK/UP, and ENG FUSE BOX DRL Fuses
I/P Fuse Block - CLSTR, AIR BAG, BCK/UP, and ENG FUSE BOX DRL Fuses
Seat Belts