GM Service Manual Online
For 1990-2009 cars only
Makes
🢒
Chevrolet
🢒
2005
🢒
Aveo
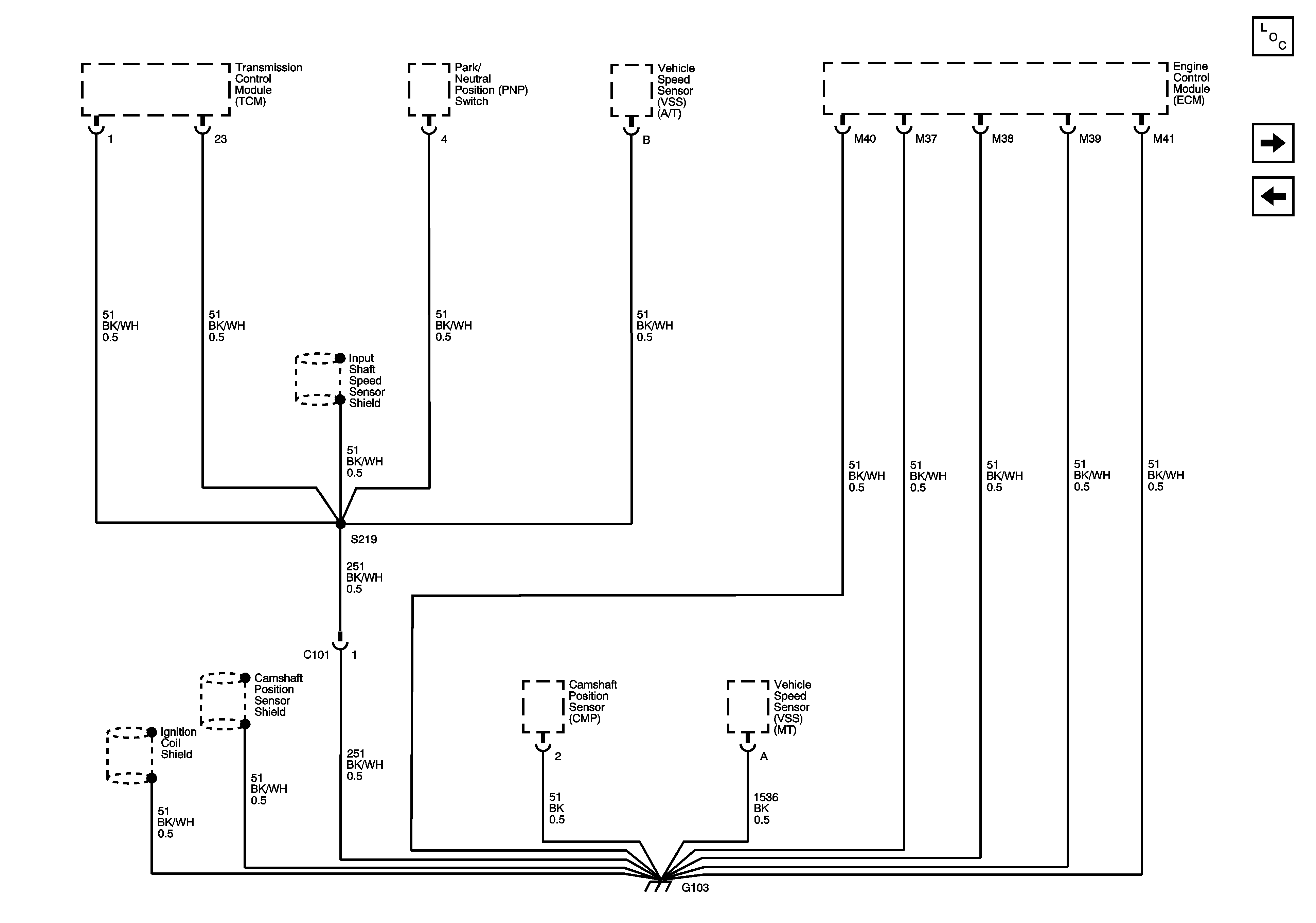
🢒 G103 - MR 140
G103 - MR 140
G103 - MR 140
Master Electrical Component List
G103 - HV 240
G103 - Sirius D4