GM Service Manual Online
For 1990-2009 cars only
Makes
🢒
Chevrolet
🢒
2005
🢒
Aveo
🢒 Ignition Controls - Sensors
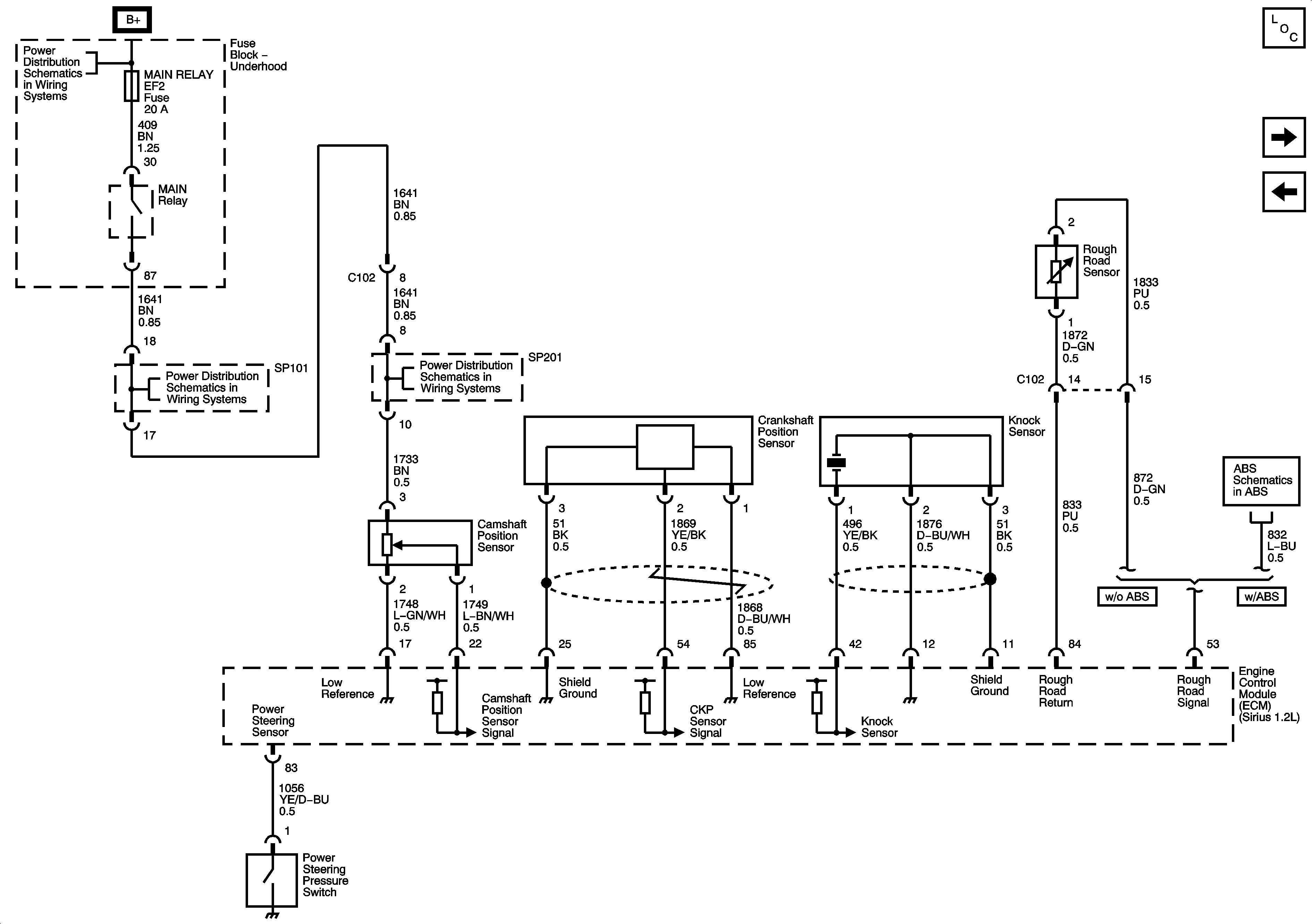
Ignition Controls - Sensors
Ignition Controls - Sensors
Master Electrical Component List
Ignition Controls - Ignition System
Engine Data Sensors - Pressure and Temperature
Underhood Fuse Block - POWER WINDOW, COOLING FAN LOW Relay, and MAIN RELAY (1.2L) and FUEL PUMP Fuses
Underhood Fuse Block - POWER WINDOW, COOLING FAN LOW Relay, and MAIN RELAY (1.2L) and FUEL PUMP Fuses
Underhood Fuse Block - POWER WINDOW, COOLING FAN LOW Relay, and MAIN RELAY (1.2L) and FUEL PUMP Fuses
ABS - DBC7