GM Service Manual Online
For 1990-2009 cars only
Makes
🢒
Chevrolet
🢒
2009
🢒
Aveo
🢒
Diagnostic Navigation
🢒
Vehicle Diagnostic Information
🢒 Disassembled Views
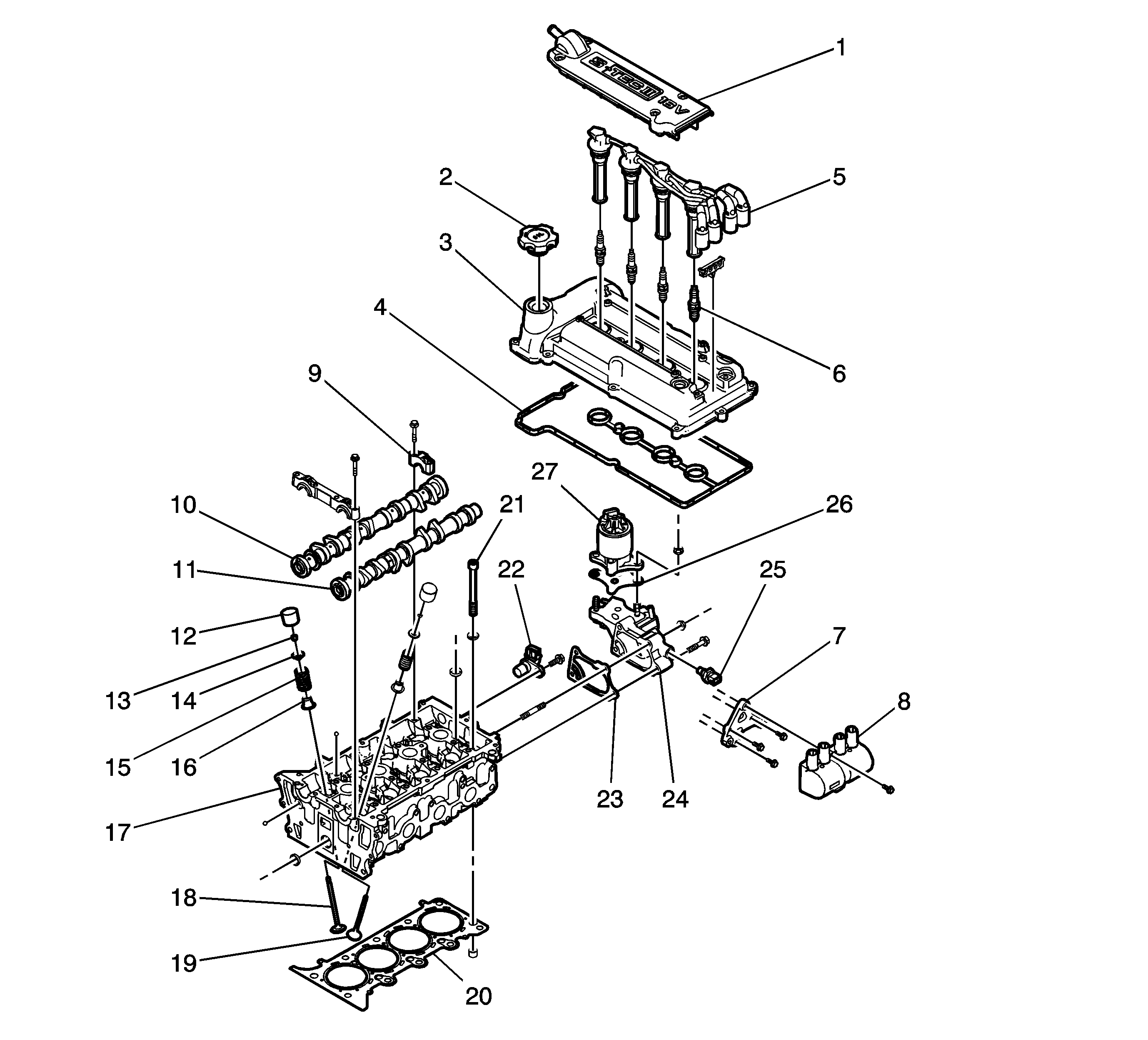
Figure
1:
Cylinder Head
(1)
Spark Plug Coke Cover
(2)
Engine Oil Cap
(3)
Cylinder Head Cover
(4)
Cylinder Head Cover Gasket
(5)
Spark Plug Cable
(6)
Spark Plug
(7)
Ignition Coil (DIS) Bracket
(8)
Ignition Coil (DIS)
(9)
Camshaft Cap
(10)
Camshaft (Intake)
(11)
Camshaft (Exhaust)
(12)
Valve Tappet
(13)
Valve Key
(14)
Valve Spring Retainer
(15)
Valve Spring
(16)
Valve Stem Seal
(17)
Cylinder Head
(18)
Valve (Intake)
(19)
Valve (Exhaust)
(20)
Cylinder Head Gasket
(21)
Cylinder Head Bolt
(22)
Camshaft Position Sensor
(23)
Coolant Outlet Case Gasket
(24)
Coolant Outlet Case
(25)
Coolant Temperature Sensor
(26)
EGR Valve Gasket
(27)
EGR Valve
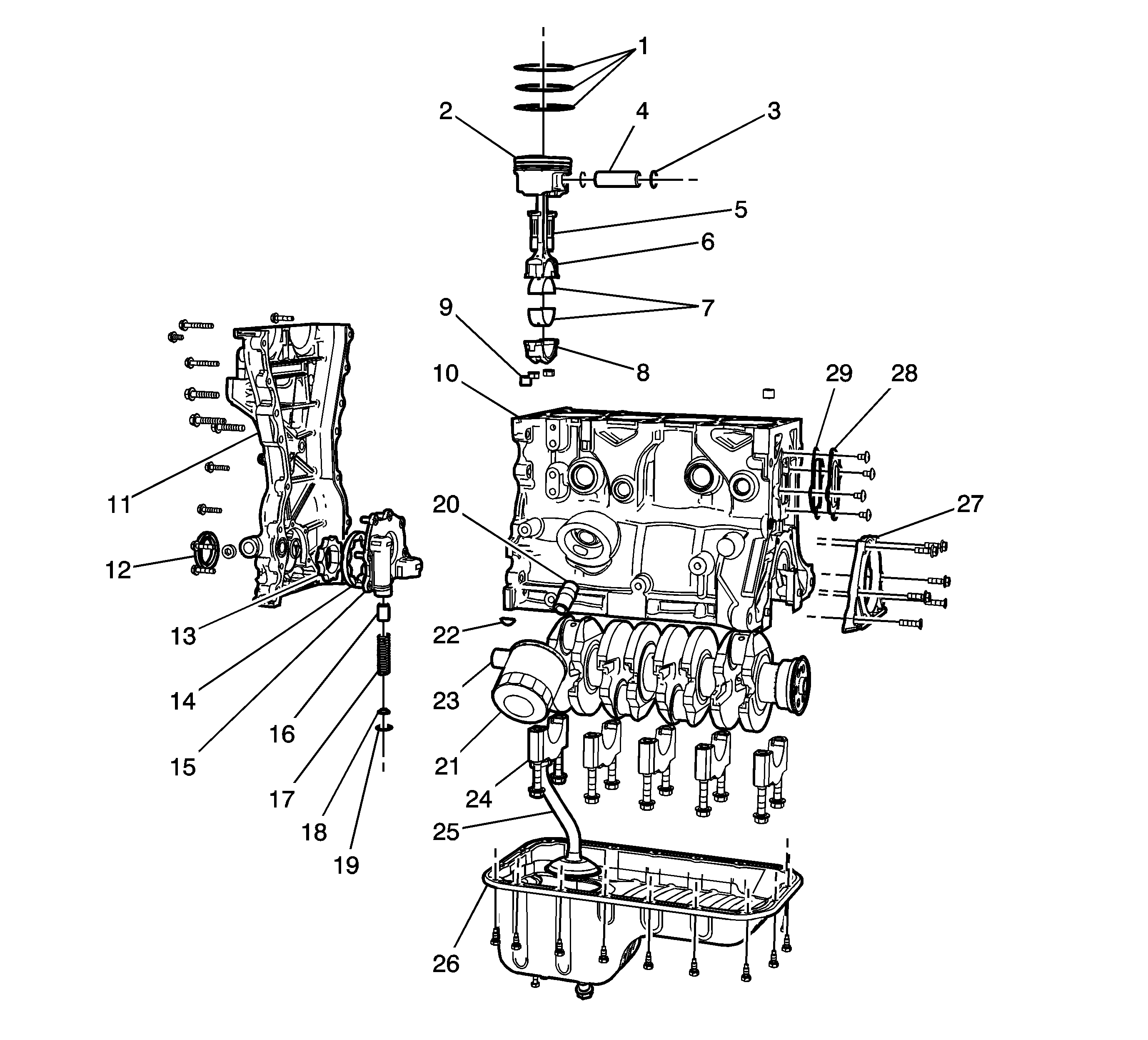
Figure
2:
Cylinder Block
(1)
Piston Ring
(2)
Piston
(3)
Piston Pin Retainer
(4)
Piston Pin
(5)
Connecting Rod Cap Stud
(6)
Connecting Rod
(7)
Connecting Rod Bearing
(8)
Connecting Rod Cap
(9)
Dowel Pin
(10)
Cylinder Block
(11)
Timing Chain Cover
(12)
Crankshaft Front Oilseal
(13)
Oil Pump Inner Rotor
(14)
Oil Pump Outer Rotor
(15)
Oil Pump Cover
(16)
Oil Relief Valve
(17)
Oil Relief Valve Spring
(18)
Oil Relief Valve Cap
(19)
Oil Relief Valve Retainer
(20)
Oil Filter Stud
(21)
Oil Filter
(22)
Key
(23)
Crankshaft
(24)
Crankshaft Bearing Cap
(25)
Oil Strainer
(26)
Oil Pan
(27)
Crankshaft Rear Oil Seal
(28)
Cylinder Block Plate Plug
(29)
Cylinder Block Plate Plug Gasket
Figure
3:
Manifold and Air Charging System
(1)
Resonator
(2)
Resonator
(3)
Air Filter Snorkel Hose
(4)
Air Filter Lower Housing
(5)
Air Filter Element
(6)
Air Filter Upper Cover
(7)
Air Outlet Hose
(8)
Resonator
(9)
Resonator
(10)
Throttle Body
(11)
IACV (Idle Air Control Valve)
(12)
Throttle Position Sensor
(13)
Intake Manifold
(14)
EGR Pipe
(15)
EGR Pipe Gasket
(16)
EGR Valve
(17)
Thermostat Housing
(18)
Coolant Outlet Case
(19)
Fuel Rail
(20)
Injector
(21)
Exhaust Manifold
(22)
Exhaust Manifold Heat Shield
Figure
4:
Timing System and Mount
(1)
Timing Chain
(2)
Camshaft Sprocket (Intake)
(3)
Camshaft Sprocket (Exhaust)
(4)
Bushing
(5)
Camshaft Sprocket Retaining Bolts
(6)
Timing Chain Lever
(7)
Timing Chain Tensioner
(8)
Timing Chain Guide
(9)
Crankshaft Sprocket
(10)
Engine Mount Assembly
(11)
Rear Mount Bracket
(12)
Transmission Rear Mount
(13)
Transmission Mount Assembly
(14)
Transmission Mount Bracket