GM Service Manual Online
For 1990-2009 cars only
Makes
🢒
Chevrolet
🢒
2009
🢒
Aveo
🢒
Diagnostic Navigation
🢒
Vehicle Diagnostic Information
🢒 Engine Cooling Schematics
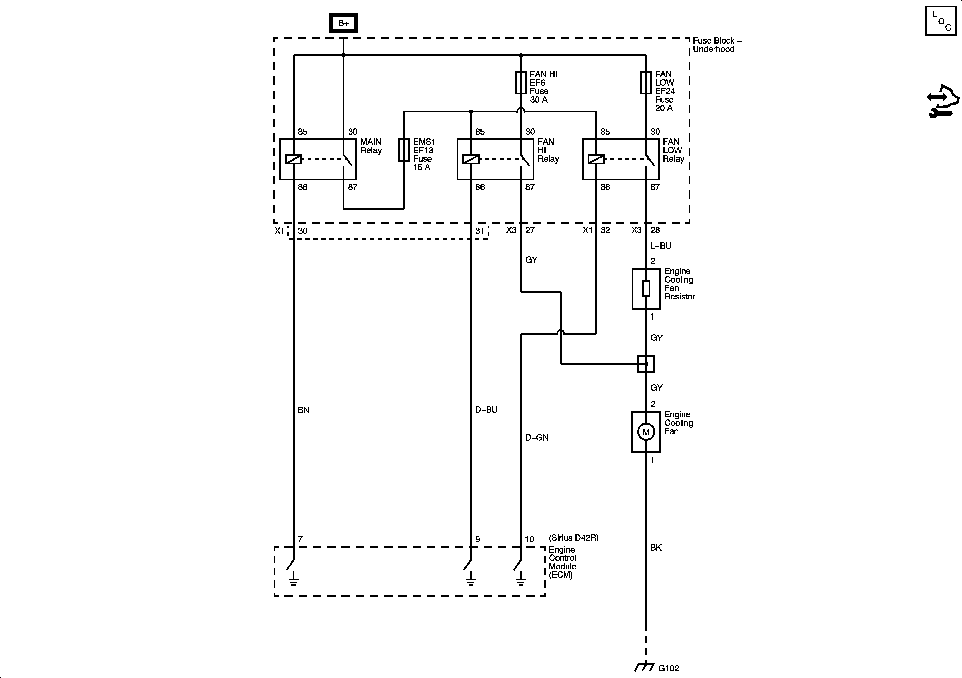
Figure
1:
1.2L
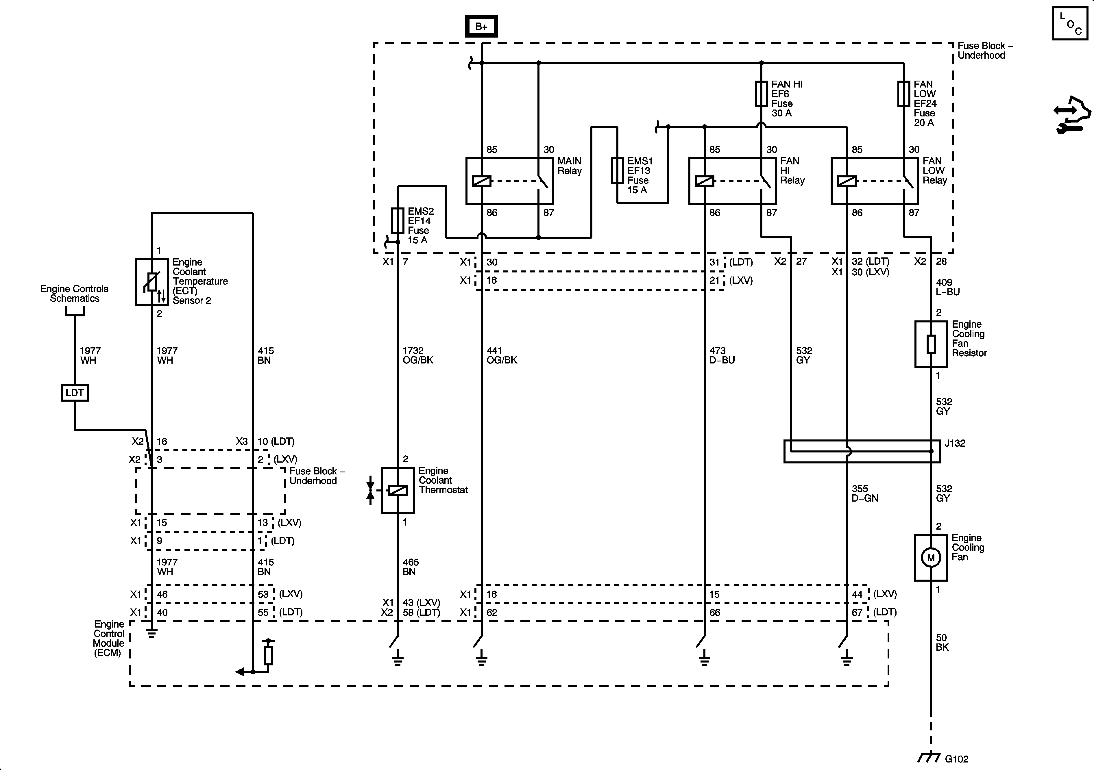
Figure
2:
1.4L (L95), 1.5L, 1.6L (LXT)
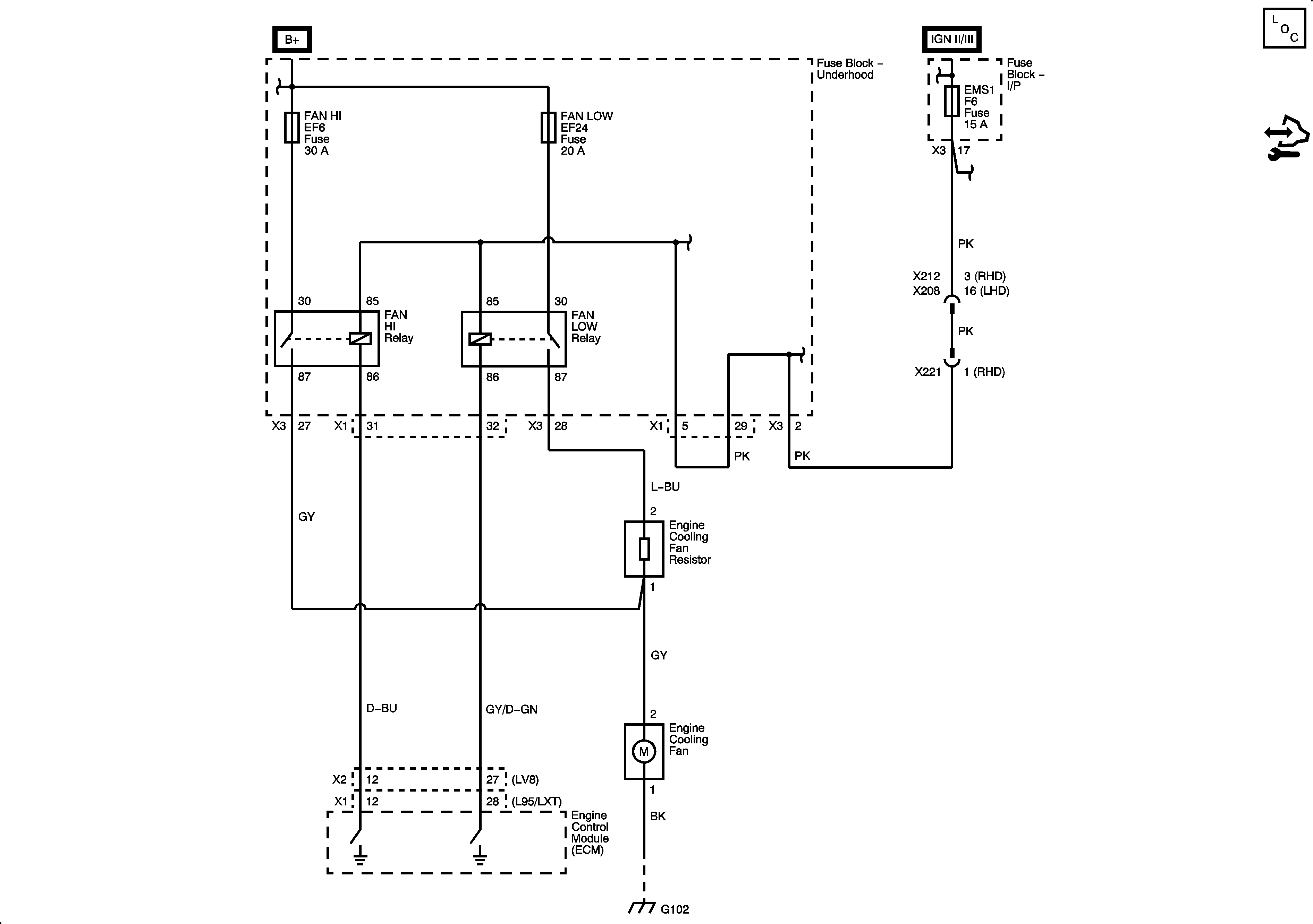
Figure
3:
1.4L (LDT), 1.6L (LXV)