GM Service Manual Online
For 1990-2009 cars only
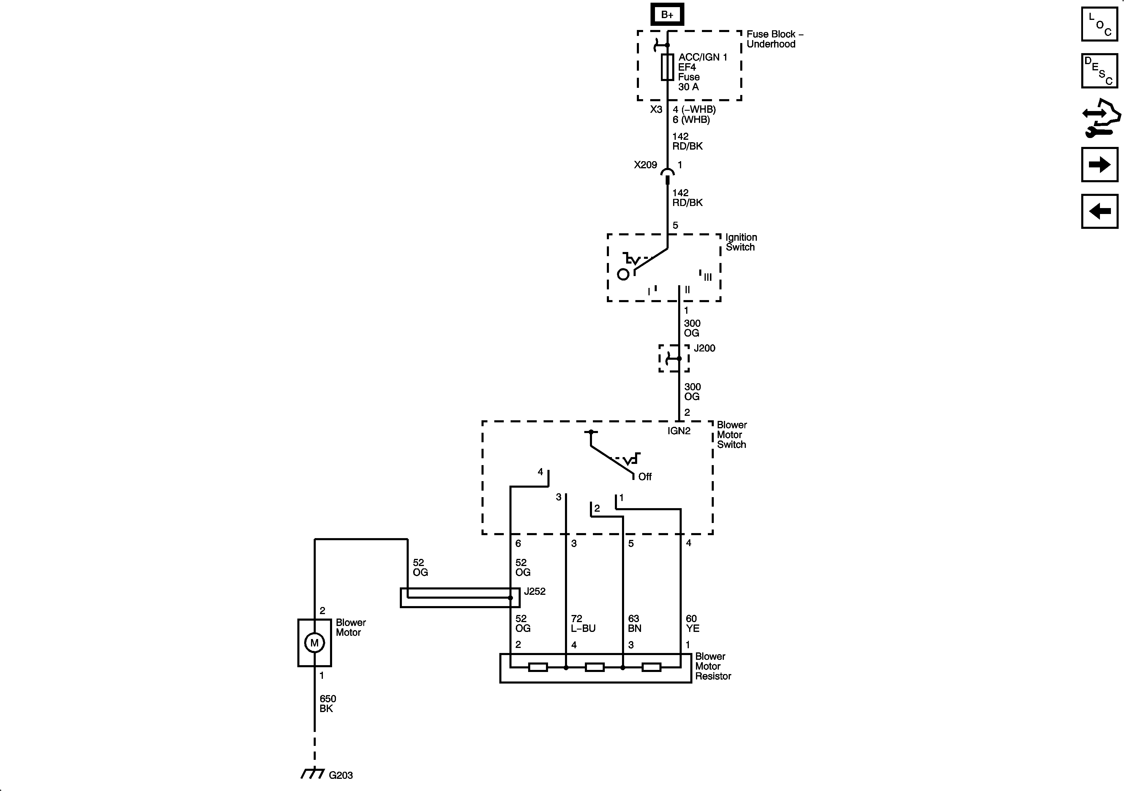
Figure 1:

Power, Ground, Subsystem References


Object Number: 2042012  Size: FS
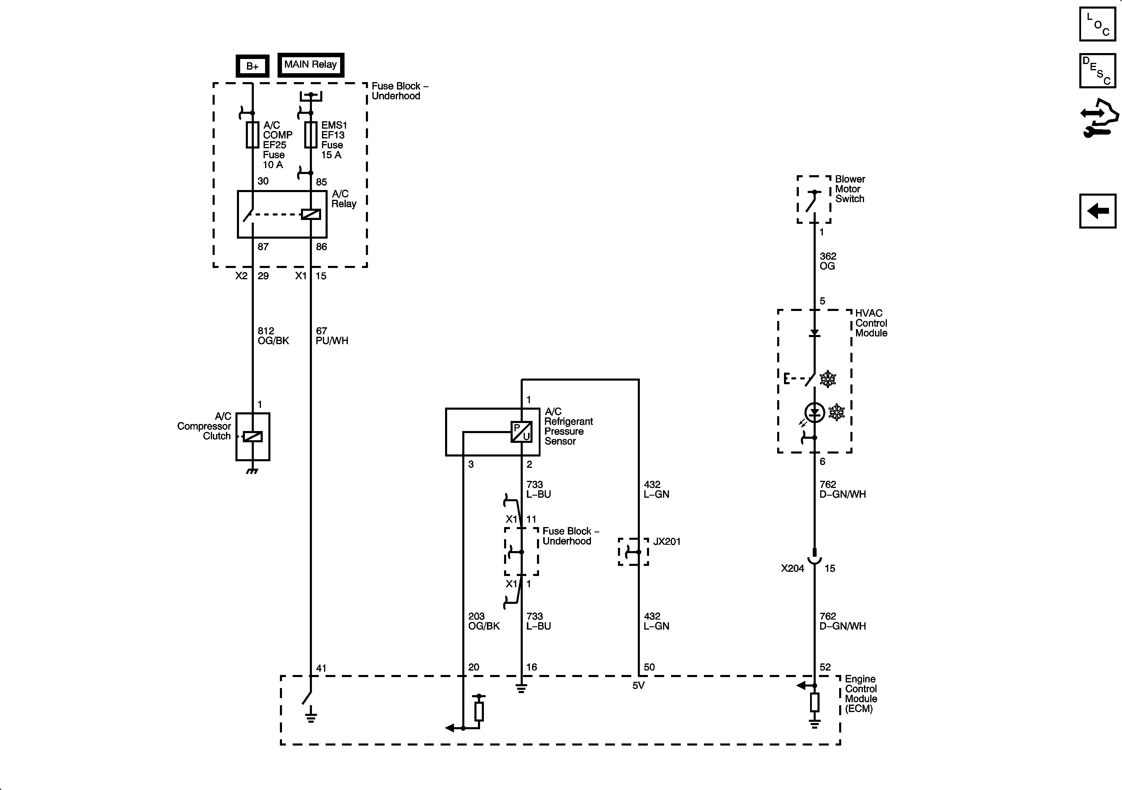
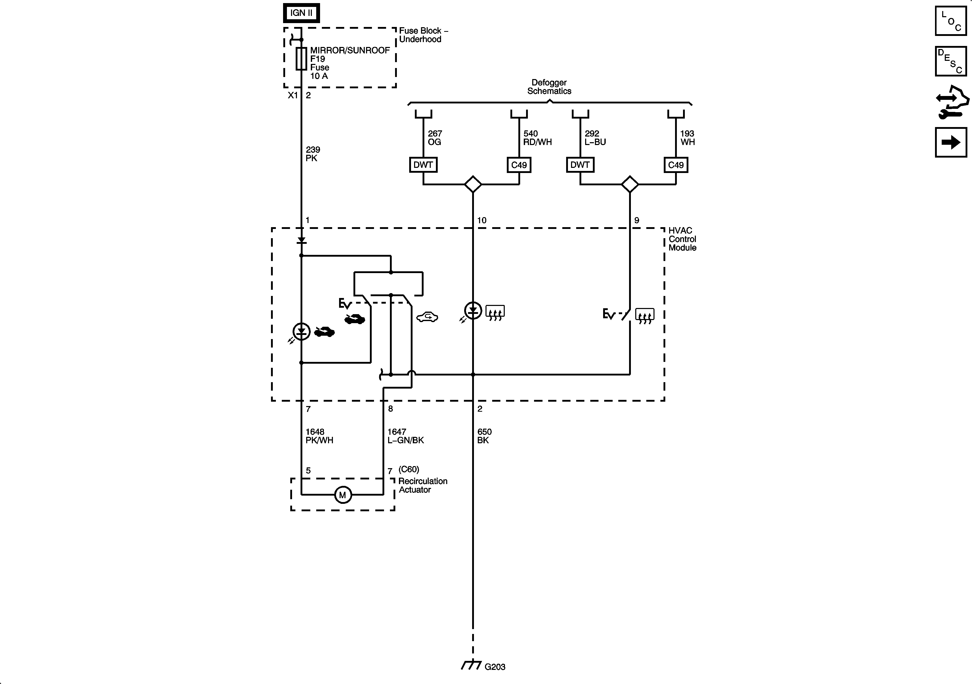
Figure 2:

Blower Controls


Object Number: 2042015  Size: FS
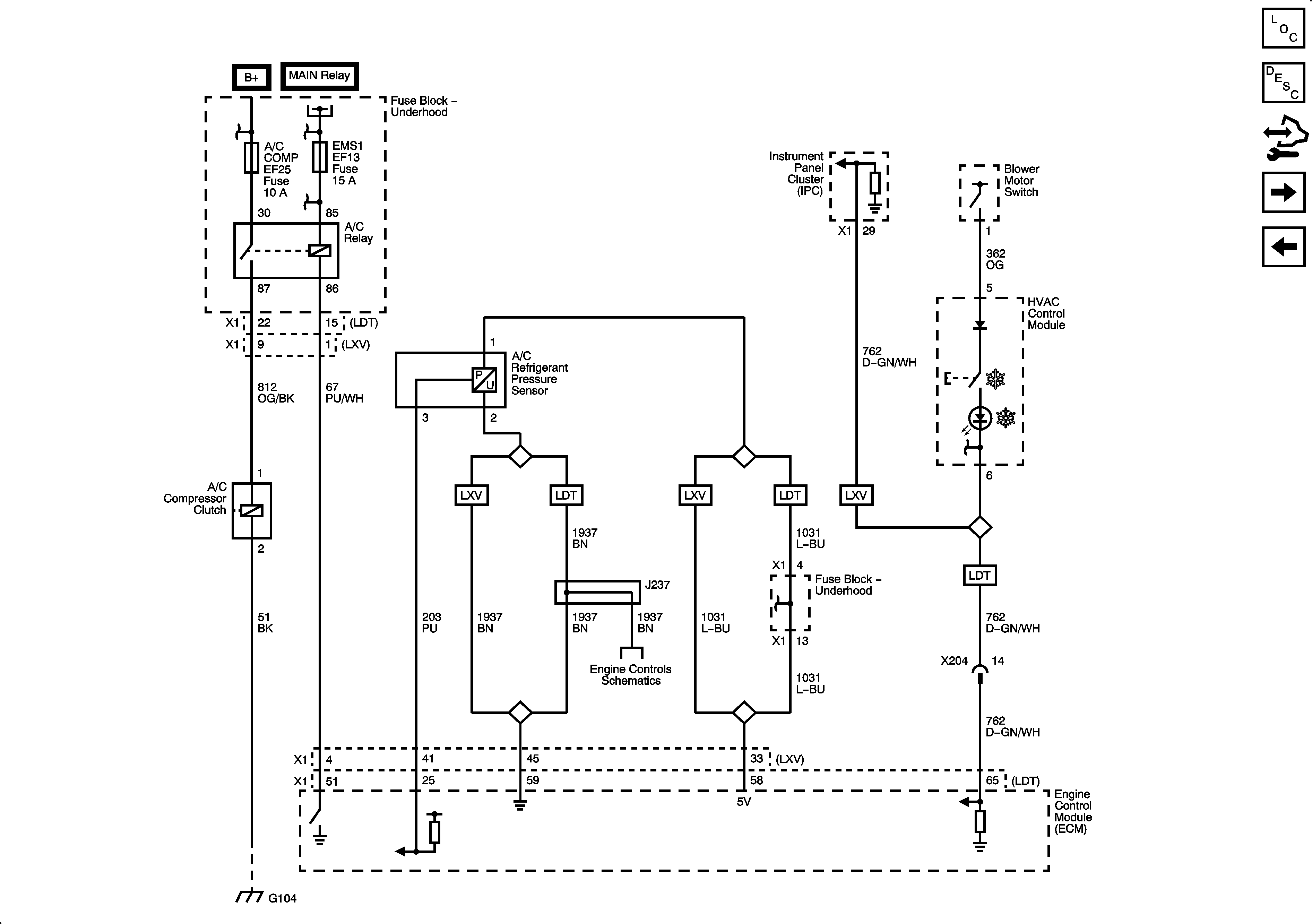
Figure 3:

Compressor Controls 1.4L (LDT), 1.6L (LXV)


Object Number: 2049171  Size: FS
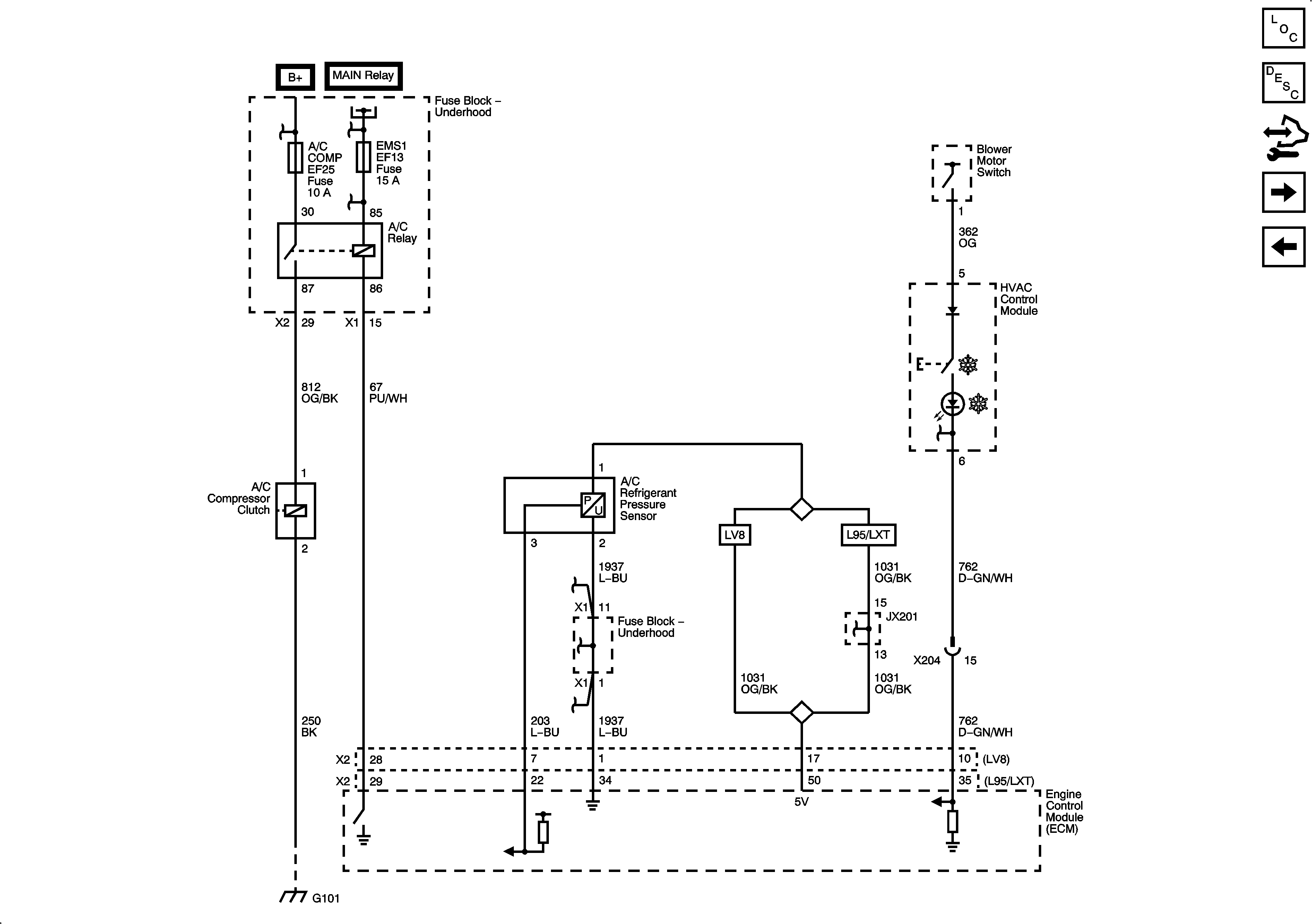
Figure 4:

Compressor Controls (1.4L, 1.5L, 1.6L)


Object Number: 2042016  Size: FS
Figure 5:

Compressor Controls (1.2L)


Object Number: 2042017  Size: FS