GM Service Manual Online
For 1990-2009 cars only
Makes
🢒
Chevrolet
🢒
2007
🢒
Aveo HB
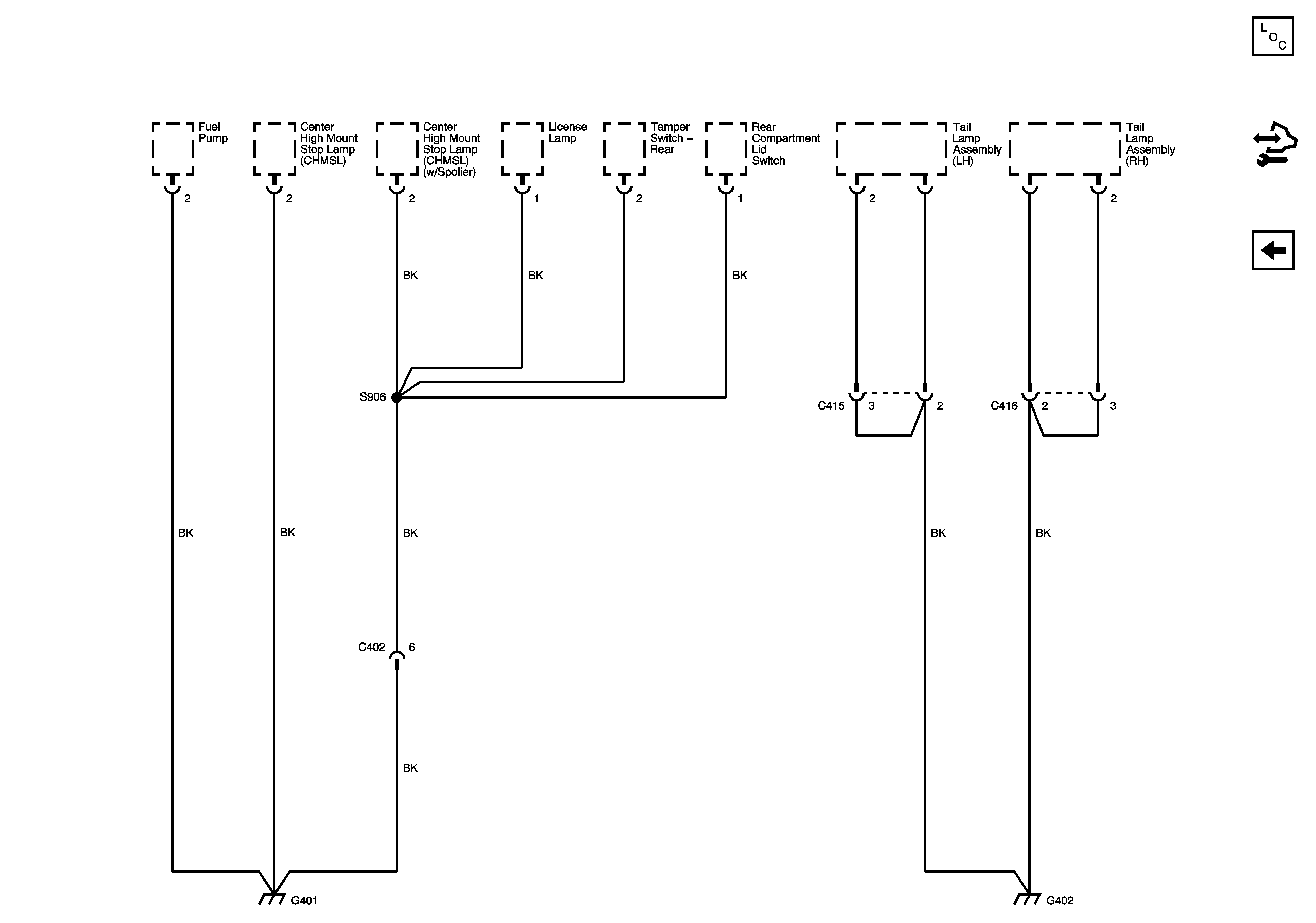
🢒 G401, G402
G401, G402
G401, G402
Master Electrical Component List (Notchback)
Control Module References
G204, G301