GM Service Manual Online
For 1990-2009 cars only
Makes
🢒
Chevrolet
🢒
1999
🢒
Blazer - 2WD
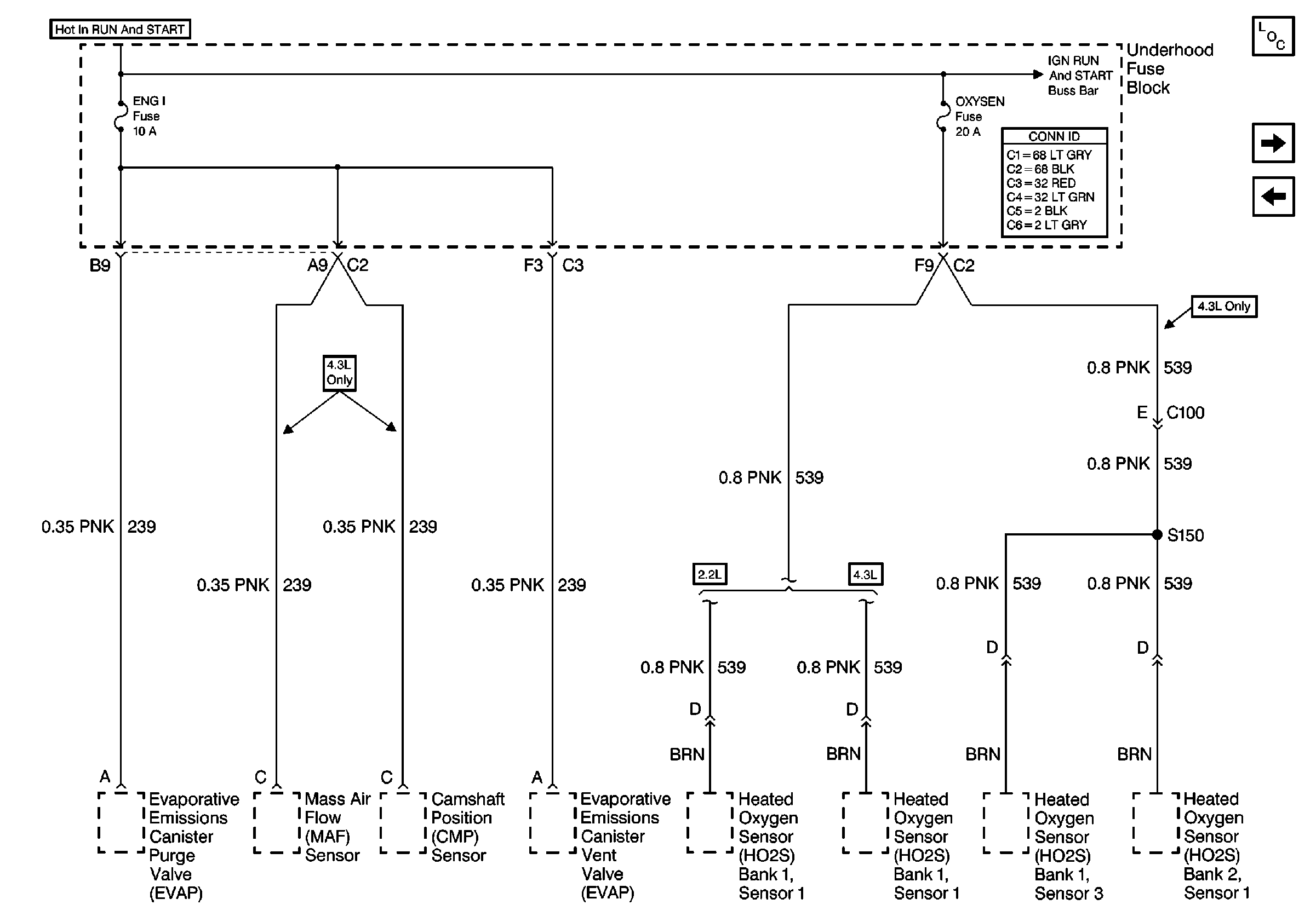
🢒 Cell 10: ENG I and OXYSEN Fuses
Cell 10: ENG I and OXYSEN Fuses
Cell 10: ENG I and OXYSEN Fuses
Power and Grounding Connector End Views
Power and Grounding Components
Cell 10: ECM I Fuse
Cell 10: BTSI Fuse Power (A/T)
Cell 10: Ign RUN And START Buss Bar